60W反激开关电源设计毕业论文
2020-04-09 15:38:23
摘 要
本文借助现代电力电子技术的相关解决方案对60W反激式开关电源进行设计,研究目的为了输出稳定的电压( 15V、-15V、 5V)。在当今信息产业高速发展的时候,开关电源不仅仅是电源家族重要的成员,是一种不可或缺的电源方式。
本设计中,主要研究设计了输出电压 15V、-15V、 5V,功率60W的高频开关电源。在本次设计中,在控制电路以及高频变换电路中着重研究。要求参数全部符合指标。
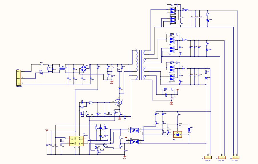
本次设计主电路包含控制电路、输入电路、高频变换电路以及输出整流电路,主要是以高频变换电路为核心而设计的,其选用的是反激式电路。同时控制电路选取了UC3842芯片,UC3842是市场应用范围以及频率十分广泛的芯片,该芯片属于电流控制型。芯片结构中存在一个双回路系统,即电流回路和电压回路,该部件可以优化开关电源的瞬态响应特性,负载调节率和电压调节率。
本设计中,着重对控制电路部分以及高频变换电路部分详细介绍以及研究设计。
关键词:开关电源;反激式;电流控制;UC3842
Abstract
In this paper, the 60W flyback switching power supply is designed with the help of modern power electronics related solutions. The purpose of this study is to output a stable voltage ( 15V, -15V, 5V). In the current rapid development of the information industry, the switching power supply is not only an important member of the power supply family, but also an indispensable power supply method.
In this design, the main research and design of the output voltage 15V, -15V, 5V, power 60W high frequency switching power supply. In this design, research was focused on control circuits and high-frequency conversion circuits. All parameters are required to meet the specifications.
The design of the main circuit includes a control circuit, an input circuit, a high-frequency conversion circuit, and an output rectification circuit. The main circuit is designed with a high-frequency conversion circuit as its core, and a flyback circuit is selected as the core circuit. At the same time, the control circuit selects the UC3842 chip, and the UC3842 is a chip with a wide range of market applications and frequencies, and the chip is a current-controlled type. There is a dual-loop system in the chip structure, namely the current loop and the voltage loop. This part can optimize the transient response characteristics of the switching power supply, load regulation ratio and voltage regulation ratio.
In this design, the control circuit part and the high-frequency conversion circuit part are emphatically introduced and studied in detail.
Keywords: switching power supply; flyback; current control; UC3842
目 录
摘要 Ⅰ
Abstract Ⅱ
第1章 绪论 1
1.1开关电源的研究背景 1
1.2开关电源的发展概括 1
1.3开关电源的发展方向 1
第2章 开关电源的工作原理 3
2.1输入电路 3
2.2高频变换电路 3
2.3整流滤波电路 6
2.4控制电路 8
2.5本章小结 9
第3章 单元电路的设计 11
3.1整体设计思路 11
3.2输入电路参数计算与设计 11
3.3控制电路参数计算与设计 14
3.4高频变压器参数计算与设计 18
3.5输出整流滤波电路参数计算与设计 20
3.6本章小结 21
第4章 总结与展望 22
参考文献 23
附录A 24
附录B 28
致谢 29
第1章 绪论
1.1开关电源的研究背景
随着IT信息技术和电子技术的迅速发展,电子技术越来越多的领域得到了实现,各类电子设备的覆盖范围也越来越广泛。电子设备以及人工智能设备与人们的生活和工作交集也越来越广泛。在这其中,电源技术一直扮演着无可或缺的角色,其作为一项电力电子应用的基础技术,它的重要性十分突出。近年来,电子设备的成本和尺寸倾向于降低,这导致了薄型,小型,轻型和高效率电源的发展。传统的稳压电压有许多优点,固然相比开关电源,稳定性较差、可靠性较低。同时传统电源通常需要体积重量十分不便的滤波器及工频变压器。为了适应时代和要求的发展,开关电源逐渐进入我们的工作和生活。
1.2开关电源的发展概括
开关电源是由普通的线性稳压电源发展而来的。在以往开关电源没有出现的时候,许多电气控制仪器和各种电子设备都使用线性电源来提供其工作电源。由于智能设备等电子设备的集成度逐渐提高,功能越来越小,体积数量也逐渐在降低。此时,开关电源技术的发展抓住了技术革新的东风,利用自己性能稳定高效、体积重量较小的特点开始迅猛发展。
在20世纪70年代初期,出现了垂直导电,高电流,高电压双极型功率晶体管,这使得开关电源能够在更高的频率下工作。目前使用的开关电源技术的基本结构在当时得到确认。
开关电源频率的提升的同时,开关电源的体积重量并没有增加,反而减少。早期开关电源的频率比较低,通常仅仅有几千赫兹而已,与此同时,当频率达到一定水平时候,一些磁性元器件将会引起巨大的噪声,影响系统的正常工作,例如变压器、电感器等。20世纪70年代,开关电源的技术迎来了发展的春天,开关电源的频率已经超过了我们人类听力的限制20 kHz。在20世纪70年代后期,随着功率MOSFET的应用,开关电源技术得到进一步改进。这使得电源更轻,更小,而功率密度进一步增加。
在20世纪80年代,IGBT技术出现了,晶闸管相控电源作为高功率电源常用的元器件的情况出现了转折,开关电源的使用率由此开始慢慢提升,进而逐步取代了前者,成为主流电源。在相同的时候,准谐振技术的应用,使得零电流零电压开关电路的出现,同时解决了开关损耗、电磁干扰以及功率下降的棘手问题。此时,电脑也跟随上了时代的脚步,开始运用开关电源技术。
20世纪90年代,开关电源技术又出现了一次重大发展进步,功率因数矫正技术的应用使得开关电源进入了蓬勃发展的朝阳时代。开关电源顺势进入了电力电子的各个领域。
1.3开关电源的发展方向
目前IT行业、通讯行业蓬勃发展,开关电源也随着时代的春风进一步应用在各类通讯电子设备,终端设备之中。但是目前,市场中普遍销售的电源均存在频率略低的问题,需要进一步提高其相应频率。如果我们想要增加开关电源的频率,我们必须减少开关损耗。目前来说,谐振式开关是较为理想的选择,与此同时,现在对其的研究也十分的活跃。理论上,如果我们在不明显提高开关速度以及扩大噪音的同时,谐振开关是一个极佳的选择。由于其优越性,谐振开关有望成为高频开关电源的一种非常流行的方式。目前,许多国家的研究机构一致在发展数兆的变换器的实用化的研究。
近几年,我国开关电源的销售额以及开关电源产值同步稳步上升,销售额逐年上升至千亿级别,行业产值逐年上升至千亿级别。在未来,市场追逐的热点将逐步转移到节能环保绿色化。由于受到中美贸易战的影响,我国的芯片产业以及相关产业将成为发展之中的重点。与此同时,国家政策的倾斜也将有利于开关电源的发展。与此同时,小型集成化的开关电源也是现代供电设备的主要发展方向,尤其对便携式设备十分重要。由于以上原因,提高开关电源的功率转换效率和提高功率密度,未来开关电源的发展趋势必定趋向绿色环保高效的方向。
第2章 开关电源的工作原理
2.1输入电路
一些高频电磁干扰波会对电路造成影响,在这种不利的情况下,我们在电路第一部分添加高功率因数整流器,同时将220V交流电输入其中,以解决相关问题。之后,通过技术手段,将交流电转化为直流电。本次设计的输入电路与传统设计相同,其中包含三个部分:整流器电路,滤波器电路及浪涌电流抑制电路。如图2.1所示:
市电
变换器
图2.1 输入电路框图
(1)线路滤波器
使用线路滤波器时候,降低外来噪声是其首要的任务,已达到误动作出现子啊下级连接部分与输出端的相关设备的目的。与此同时,滤波器同样是的传导噪声和辐射噪声降低,完成任务同时,其不会对其他的元件产生额外的影响,从而出现电磁干扰。电容以及扼流线圈组成了线路滤波器,根据其使用频率高低及所出现的噪声电平大小来选定所有各部分材料、选定回路同时决定相关元件的数值大小。
(2)浪涌电流抑制电路
浪涌电流抑制电路是设计的输入电路的第二部分。整流平滑滤波电容器输入所设计开关电源的输入端口,交流电源被接通时,充电电流就会通过滤波电容。当输入电压达到最大值时候,同时相位位于九十度,便会出现一种浪涌电流。一般情况下,如果电源线或者开关接点出现故障,我们可以利用抑制浪涌电流来防止这些问题出现。
(3)整流电路
整流电路是输入电路的重要组成部分,也是输入电路的第三部分。一般情况下,市场上常见的整流电路主要是电容以及扼流圈两种输入类型的。同时,在开关电源领域,一般情况下,电容器输入类型的更适合其电路结构。在这在其中,我们通常选择桥式整流电路作为整流手段。
2.2高频变换电路
一般情况下,电路的构成存在三个基本原则。第一个方面,是否具有电能的回馈能力;第二个方面,输入和输出端子是否电气隔离。第三方面,各类各式的电路结构。通过以上的基本原则,开关电源中的电路可以分为以下几种类型:隔离型和非隔离型;回馈型和非回馈型。其中,非回流型和非隔离型包括Cuk型,Sepic型,Zeta型,升压型,降压型和降压 - 升压型。非回馈隔离型可以分为:半桥式、推挽式、全桥式、反激式、正激式。各个隔离型电路的适应范围以及电路图:
表2.1 各类隔离型电路图及应用范围
电路  | 应用领域  | 电路图  | 
正激型  | 各种小功率及中功率的开关电源  | 
  | 
反激型  | 小功率和消费级电子设备、IT设备的开关电源  | 
  | 
全桥型  | 一般情况下用于大功率工业用开关电源以及焊接电源等  | 
  | 
半桥型  | 各种工业用开关电源,计算机设备用开关电源等  | 
  | 
推挽型  | 低输入电压的开关电源  | 
  | 
各种电路各有不同的特点和适应场所。一般情况来说,隔离型在现实中,应用比较普遍,但是非隔离型的成本较低同时结构简单。原因是在许多不同的情况下,开关电源的输入和输出端必须相互隔离。在另一方面,许多电路场合没有要求必须就有反馈能力,所以,由受限于成本以及设计结构方面的问题,通常我们较为喜欢选择低成本、结构简单的非回馈型电路正激,反激和半桥电路主要适用于低功耗电源。根据设计,低功耗电源通常使用反激式电路。如图2.3所示。其工作流程为:
导通后,电路中的小电流流过启动电路的
,
、
以及
。在此之后,系统触发并启动一次绕组
,与此同时感应电压也出现在反馈绕组之上。此时,VT基极电流开始上升,其集电极电流也逐渐上升,这是正反馈过程,VT迅速饱和。
两端的电压导致
反向,此后VT集电极电流增加,
的电压降上升。
保持稳定,所以VT基极电流总是减小,VT逐渐远离饱和区,趋向于截止状态。集电极电流随着VT基极电流的降低而降低,
、
和
极性发生翻转,出现正反馈状态,VT急速截止。
在其关闭的状态下开启,其释放的电能由其储存的磁能转化而来。
电压降至零时,其磁能也转化释放完毕,此时,电路再一次启动工作,实现循环,从而自激振荡。其计算公式如下:
                     (2.1)
二极管
上最大反压:
                      (2.2)        

图2.2 反激波形图
周期T和输入电压及输出电压的相应的关系式为:
                 (2.3)
从上式可以看出,当确定
和
参数时,P0与f成反比;当确定P和V0参数时,f与V1成反比,这是脉宽和调频的混合,同时是自激反激电路的一个显著特征。变压器的初级电路可以通过输入输出电压求得,它们关系式如下: 
                   (2.4)
从上式可以看出,当确定
,
参数时,
增大,
减小;当确定 
、
具体值时, 
和 
成正比关系,在 
时,同时 
时,
数值最大。
输出电压以及输入电压的关系为:
以上是毕业论文大纲或资料介绍,该课题完整毕业论文、开题报告、任务书、程序设计、图纸设计等资料请添加微信获取,微信号:bysjorg。
相关图片展示:







您可能感兴趣的文章
- 一种确定磁探针集总电路参数的标定方法外文翻译资料
 - 一种人体可接触的大气压低温等离子体射流装置研究(适合电气B方向)毕业论文
 - 氩氧中大气压DBD放电特性研究(适合电气B方向)毕业论文
 - 大气压氩等离子体射流放电影响因素的仿真研究(适合浦电气B方向)毕业论文
 - 含氧高活性均匀DBD改性聚合物薄膜研究(适合浦电气B方向)毕业论文
 - 反应器结构对气液两相DBD放电特性的比较(适合浦电气B方向)毕业论文
 - 南京某公司研发楼电气设计毕业论文
 - 金帆北苑地块经济适用住房——02栋商住楼电气设计(适用于浦电气1004~06A方向学生)毕业论文
 - 扬州人武部大楼电气设计毕业论文
 - 金帆北苑地块经济适用住房——04栋商住楼电气设计(适用于浦电气1004~06A方向学生)毕业论文
 






        
            
