光伏发电系统设计的与仿真毕业论文
2020-04-06 11:08:17
摘 要
新型可再生能源在世界能源结构中所占的比重越来越大。与传统的不可再生能源相比,新型可再生能源的最大特点是取之不尽,用之不竭。作为其中发展应用比较成熟,潜力巨大的光伏发电技术是研究的一大热点。
本文研究的是光伏发电系统的设计和仿真。在绪论中首先介绍了当前太阳能发电的背景以及研究太阳能发电技术的重要意义,还介绍了当前国内外太阳能发电的发展情况和研究现状。接着介绍了光伏发电系统的结构,并针对DC/DC变换器这一部分,画出几种斩波电路拓补图并加以分析。第三部分详细地解释了光伏发电的过程,根据该过程等效出电路图。由电路图结合发电过程推导出了光伏电池输出电压与电流的数学关系,进而得出更为实用的工程数学模型。利用MATLAB对过程模型建模、仿真,得出光伏电池的I-U曲线和P-U曲线,并分别研究不同温度、不同光照强度下这两个曲线的变化情况。第四部分介绍了最大功率点跟踪的原理和几种实现的方法,搭建了扰动观察法的MPPT仿真模型和PWM仿真模型,然后利用它们对前面搭建的光伏电池进行最大功率点跟踪和输出。最后确定了变换器的类型和它们的参数,完成蓄电池的选型,从而构建了完整的光伏发电系统。
最后,仿真结果显示所设计系统可可以进行最大功率点跟踪,并满足功率的匹配关系。
关键词:光伏电池;DC/DC变换器;MPPT控制器;MATLAB仿真
Abstract
The proportion of new renewable energy sources in the world's energy structure is increasing. As a photovoltaic power generation technology with mature application and huge potential, it is a hot topic of research.
This article studies the design and simulation of photovoltaic power generation systems. In the introduction, the background of current solar power generation and the significance of the research on solar power generation technology are introduced. This section also introduced the current development status and research status of solar power generation at home and abroad. Then introduced the structure of photovoltaic power generation system, and for this part of the DC / DC converter, led to several chopper circuit topology map. The third part explains the process of photovoltaic power generation in detail using the picture, according to which the circuit diagram is equivalent. The mathematical relationship between photovoltaic cell output voltage and current was deduced from the circuit diagram combined with the power generation process, and a more practical engineering mathematical model was obtained. Using MATLAB to model and simulate the process model, the I-U curve and P-U curve of the photovoltaic cell were obtained, and the changes of these two curves under the impermeable temperature and different illumination intensities were studied. he fourth part introduces the principle of maximum power point tracking and several methods of implementation. The MPPT simulation model and the PWM simulation model of the disturbance observation method were built, and then they were used to perform the maximum power point tracking and output of the photovoltaic cell built in front. Finally, the types of the converters and their parameters were determined to complete the selection of the batteries, thereby constructing a complete photovoltaic power generation system.
Finally, the simulation results show that the designed system can track the maximum power point and meet the power matching relationship.
Key Words:photovoltaic cells; DC/DC converters; MPPT controllers; MATLAB simulation
目 录
摘 要 I
Abstract II
目 录 III
第1章 绪论 1
1.1研究背景及意义 1
1.2国内外发展现状 1
1.3国内外研究现状 2
1.4本文的主要工作 3
第2章 光伏发电系统的总体结构 4
2.1 独立式光伏发电系统的原理框图 4
2.2系统主电路的选择 4
2.2.1 直接与直流母线相连的结构 5
2.2.2升压斩波电路 5
2.2.3 降压斩波电路 6
2.2.4升降压斩波电路 6
2.3本章小结 7
第3章 光伏电池 8
3.1光伏电池的工作原理 8
3.1.1光伏效应 8
3.1.2光伏发电原理 8
3.2光伏电池模型 9
3.2.1光伏电池等效物理模型 9
3.2.2光伏电池的实际应用模型 10
3.3光伏电池的仿真及结果分析 12
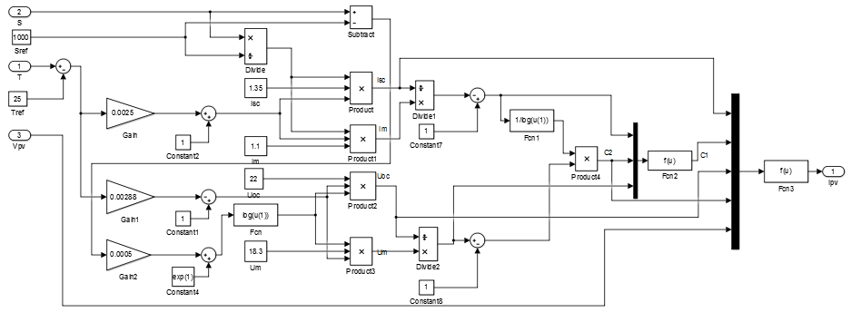
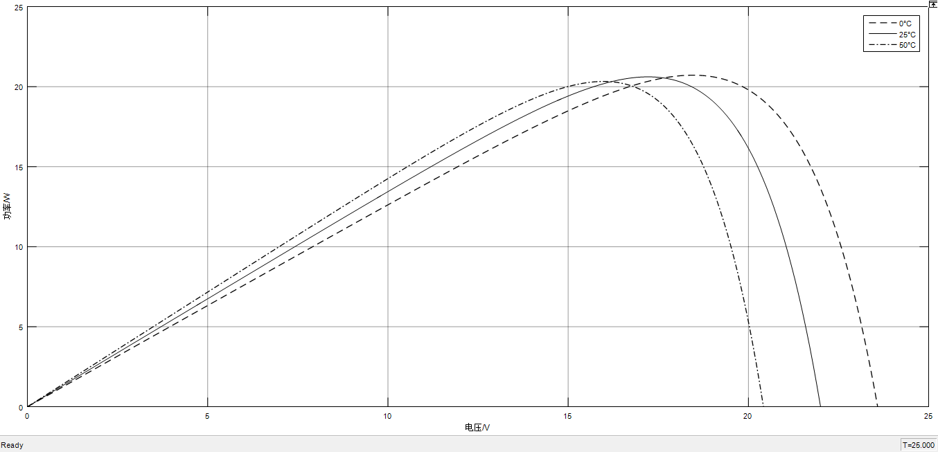
3.3.1光伏电池仿真模型搭建 12
3.3.2仿真结果和分析 13
3.4 本章小结 16
第4章 光伏电池的MPPT控制 17
4.1 MPPT控制的原理 17
4.2 MPPT控制的的几种方法 18
4.2.1 扰动观察法 18
4.2.2 电导增量法 18
4.2.3爬山法 19
4.2.4恒定电压法 19
4.2.5三点权重比较法 20
4.3控制方法的选择和模块搭建 21
4.3.1扰动观察法的MPPT模块 21
4.3.2扰动观察法的PWM模块 22
4.5 本章小结 23
第5章 系统的储能和光伏发电系统的构建 24
5.1储能电池的选择 24
5.2电路选择和参数设置 24
5.3 光伏发电系统的模型和仿真 25
5.3.1光伏发电系统的整体仿真模型 25
5.3.2仿真结果 26
5.4 本章小结 26
总结与展望 27
参考文献 29
致谢 31
第1章 绪论
本章主要介绍了光伏发电的背景、意义和国内外的发展现状,对比了国内外的研究重点。
1.1研究背景及意义
能源是推动当代社会工业进步的动力,也是维持社会稳定运行的物质基础。然而,经过长达几个世纪的无休止开采,煤炭、石油、天然气等人类赖以生存的不可再生能源已日趋枯竭。有数据显示,以当前人类对煤炭、石油、天然气等主要不可再生能源的开采、消耗速度,煤炭可开采220年,天然气还可开采60年,而石油仅可开采40年[1]。而我国作为能源消耗大国。经济的持续高速发展离不开大量的能源消耗,预计在2022年超过美国成为世界上最大的石油进口国[2]。随着二十一世纪人口的爆炸式增长以及信息时代的到来,社会对这些能源的需求越来越大,能源已经成为影响世界格局和世界和平的一大因素。若能源问题不能解决,能源争夺战争或将不可避免。进入新世纪以来,各类新能源的研究利用获得了蓬勃发展,水能、核能、风能等新型可再生能源所占的比重越来越高。这些新型可再生能源或受地域分布影响,或受技术的限制,并未能在各国、各地区普及。
1.2国内外发展现状
从全球来看,光伏产业也是一片欣欣向荣的景象。作为新兴高新技术产业,在上世纪末至本世纪初约十年的时间里,光伏电池及其相关组件每年的产能都大幅度增长。仅2004年一年的时间里,光伏发电系统构件的产量(按组装功率计算)就达到1500MW,其中日本,美国、欧洲占据了其中的大部分,所占比重分别为55.8%、15%和28%。其他国家总和虽然较小,但同比往年都有不小的增长。而到了2013年,中国亦成为光伏发电大国,已取代欧洲成为中日美光伏发电三巨头之一。中美南美地区光伏发电也蓬勃发展,在2013年装机总量首次突破5GW[3]。据汉能控股集团发布的数据显示,在2013年新增的装机总量中,中日美三国占到了58.4%[4]。光伏发电蓬勃发展的一个佐证就是发电结构的变化。因为光伏发电的特殊性和简易性,最初的光伏发电主要用于一些无法连接电网的工作环境,如建于高山的信号站、卫星等,作为独立式发电系统。而自新世纪以来,并网式发电系统每年发电总量增长迅速。并网式发电在2000年发电总量为1.435GW,以每年35.6%的平均增长率,到2008年时,发电总量已达16.4GW。到2010年,这一数值将达到惊人的30GW。
美国是光伏发电起步最早的国家之一。在21世纪以前,无论是光伏系统的研究还是发电总量一直居于世界第一位。但由于美国能源结构复杂,核能、生物能源的发展也更加安全成熟,使得光伏发电总量虽然持续增加,但占据的比重却是减小的,同期相比小于欧洲、日本等发达地区。为了重新确立美国在光伏领域的绝对领先地位,美国政府在上世纪末斥资三十亿美元启动了《光伏建筑物计划》和《百万太阳能屋顶计划》,加大光伏产能和所占比重,降低光伏发电成本。在2004年更是追加投入,将光伏发电纳入未来工业发展规划中的重要一环,确定三十年后光伏工业的发展蓝图。自此以后,美国年装机总量增长比例都在30%以上。按照这种速度,截止2017年第一季度,美国新增太阳能光伏发电量为2.44GW,总装机量达到了44.7GW,足以为800多万户家庭供电[5]。
作为资源短缺的岛国,日本十分注重能源的结构。在新能源的科研投入和使用上,日本一直走在世界前列。早在1974年日本政府就提出了《阳光计划》。与美国一样,为确立在光伏领域处于领先地位,九十年代又提出了《新阳光计划》。进入新世纪,日本也将光伏产业作为未来工业的主要一环,并在2004年公布了《面向2030年光伏路线图的规划》,为未来三十年光伏产业的发展定了基调。
德国是欧洲光伏产业发展的代表。,也是世界领先的太阳能发电市场[6]。作为具有完整、先进工业体系的德国,早早就将光伏发电推向民用。在上世纪德国就为向居民屋顶安装光伏发电系统而采取的政府补贴的政策,想据此给居民安装上千瓦级的并网式光伏发电系统。通过给居民补贴光伏组件和卖电入网的费用,使得原先的安装计划仅过六年就翻了一番。
我国不仅面临着传统不可再生能源开采过快的问题,能源费用过高、环境污染严重也是当前制约我国经济持续发展主要因素。中国已成为全世界最大的碳排放国家,年二氧化碳排放量达到了60亿吨[7]。我国地域辽阔,大部分国土处在中低纬度地带,,76%的国土光照充沛,全年辐射总量达到917~2333kWh/m2。可见,在我国,太阳能资源分布较为均匀,甚至比当前占发电比重最大的水电更有地理上的优势,我国能源供应中长期占主导地位的煤,其消耗量相当之大,并且对环境的危害目前已爆发式呈现。坚持科学发展观,构建可持续发展的社会已成为这个时代发展的基调。虽然如此,中国光伏发电的发展仍落后于发达国家并呈现地区发展不平衡的现状。在落后的西部地区,光伏入户,电价补贴还远远未落实。由此可以预见,我国光伏发电在很长一段时间内的发展都将是呈增长态势的。
1.3国内外研究现状
欧美等发达国家对光伏发电的研究很早就进行了,各种重大成果和目前所用的控制方法主要是他们探索的结果。例如:Ibrahimm和Houssing率先在微机上使用查找表来跟踪MPP[9]。Midya等人将一个动态MPP跟踪器应用于PV设备[10]。 Enslin和Snymam提出了“扰动和观察”(P&O)的概念[11],之后又提出了替代方案[12,13]。 Koutroulis [14]和侯赛因[15]等人提出了电导增量法,从那时起,电导增量法得到了改进。光伏控制器作为光伏发电系统最重要的部件的研究成果也来自欧美等发达国家。目前已研制成功了多种性能优良的MPPT光伏控制器,如意法半导体推出的SPV1001、SPV1020、SPV1040等系列产品能够将光伏电池产生的电能最大限度的输出,提高了太阳能电池板的发电效率。这些控制器无一例外的都采用MPPT控制策略,是目前所用光伏发电系统中都采用的方案。这些控制策略正是来源于上述人员的研究成果。
上世纪五十年代我国就开始了光伏发电的研究。东方红卫星上的最早发电系统正是第一批科学家努力的成果。到了80年代,我国开始引入太阳能电池单晶硅和多晶硅生产技术。经过多年的努力,我国在光伏电池市场已经占据了不小的份额。无锡尚德、汉能控股集团等都曾是一时的行业巨头,但他们后面的发展也展现出这个市场极大的不成熟。中国企业没有掌握核心技术,引进的多晶硅生产技术不成熟,成本翻倍,产品还达不到要求。光伏材料大多来自进口,市场也主要是在国外。此外,各地的光伏产业能蓬勃发展最大的原因来自于政府的扶持和补贴,并非由市场自发形成。在这些情况下,国外市场一有变动如出台反倾销,对这些企业简直是灭顶之灾,极容易造成产能过剩。
在光伏控制器的研究方面,我国研究的热点主要集中在对已有算法的改进和优化上,并没有自主知识产权。许多自主研制的光伏发电系统中,带最大功率跟踪的光伏控制器仍采用最原始的恒压追踪法,与外国的产品相比,性能差距明显,在市场上没有竞争力。
1.4本文的主要工作
本文要进行的工作包括如下几个部分:
- 熟悉光伏发电仿真软件和光伏发电系统的基本结构;
 - 研究光伏电池的特性,利用仿真软件建立单个太阳能电池模型;
 - 研究光伏电池阵列的MPPT管理技术,利用仿真软件建立MPPT数学模型;
 - 建立光伏阵列及储能电池的模型,综合负荷模型以及能源的匹配设计,构建系统整体框架;
 - 建立综合发电、存储和使用的光伏发电系统的仿真模型,并进行仿真研究。
 
第2章 光伏发电系统的总体结构
总体而言,光伏发电系统是将光能转化成电能的一种能量转换装置。系统包含有光伏电池、控制器、DC/AC逆变器、DC/DC变换器、储能电池和负载等。其中并网式光伏发电系统不含有储能电池,一般也不直接带有负载。独立式光伏发电系统因为不与电网连接,故不含有DC/AC逆变器。这里选择独立式作为研究对象。
2.1 独立式光伏发电系统的原理框图
系统框图如下所示:
MPPT控制器
蓄
电
池
光伏组件
图2.1 光伏发电系统结构框图
- 光伏组件:进行太阳能到电能的转换,收集电能并向外输送。
 - DC-DC模块:因为太阳能电池输出的电压是不稳定的直流电压,为了满足直流负载或蓄电池充电的需要,必须进行DC-DC变换器的变换。
 - MPPT控制器:主要是控制DC-DC变换器开关管的导通和关断时间来控制光伏电池的输出功率,实现光伏组件的最大功率跟踪(Maximum Power Point Tracking)。
 - 蓄电池:电能有剩余时可存储起来,在夜晚和阴雨天时使用。
 - 负载:直接关系到光伏电池串并联的方案和DC/DC变换电路元件的选择。
 
2.2系统主电路的选择
主电路是光伏电池与负载、光伏电池与储能电池之间的连接电路。选择何种类型的电路需要匹配电池与负载之间的电压关系。以下介绍几种常见的斩波电路拓扑结构。
2.2.1 直接与直流母线相连的结构
在光伏电池和固定电压直流母线之间最简单接法就是只使用一个二级管。这种电路损耗小,但是不可以控制,光伏电池的输出电压是固定的。然而最佳工作电压受到光照强度和温度变化的影响,光伏得出的速出电压常常不在其最佳工作点。此外一旦光伏电池的开路电压低于直流母线电压,光伏电池就不能给负载供电。
2.2.2升压斩波电路
首先介绍升压斩波电路(Boost Chopper)。其电路原理如下所示。

图2.2 升压斩波电路原理
开关管导通时,电路分为左右两部分。左侧电源已平均电流给电感充电。二极管被短路,电容C也被短路。但电容器存储有电能,可以向负载R供电,负载两端的电压恒定为。当开关管关断时,二极管通电。电感L在之前存储有电能,在此时可看成一个电源。所以此时电容C受到电源和电感的充电,达到稳定时,电阻两端的电压即为电容电压。当电路重新处于稳定状态时,对电容充电完成,电感能量释放完毕。以该过程为一个周期,电感和电容交替充放电。对电感而言,该过程充电和发电的能量是相等的,有如下关系式:
(2.1)
以上是毕业论文大纲或资料介绍,该课题完整毕业论文、开题报告、任务书、程序设计、图纸设计等资料请添加微信获取,微信号:bysjorg。
相关图片展示:







您可能感兴趣的文章
- 一种确定磁探针集总电路参数的标定方法外文翻译资料
 - 一种人体可接触的大气压低温等离子体射流装置研究(适合电气B方向)毕业论文
 - 氩氧中大气压DBD放电特性研究(适合电气B方向)毕业论文
 - 大气压氩等离子体射流放电影响因素的仿真研究(适合浦电气B方向)毕业论文
 - 含氧高活性均匀DBD改性聚合物薄膜研究(适合浦电气B方向)毕业论文
 - 反应器结构对气液两相DBD放电特性的比较(适合浦电气B方向)毕业论文
 - 南京某公司研发楼电气设计毕业论文
 - 金帆北苑地块经济适用住房——02栋商住楼电气设计(适用于浦电气1004~06A方向学生)毕业论文
 - 扬州人武部大楼电气设计毕业论文
 - 金帆北苑地块经济适用住房——04栋商住楼电气设计(适用于浦电气1004~06A方向学生)毕业论文
 

        
            
