转向臂轴参数化设计与有限元分析毕业论文
2020-02-14 18:17:16
摘 要
Abstract II
1 绪论 1
1.1 研究的背景和意义 1
1.2 论文研究内容 1
2 转向臂轴介绍 2
2.1 转向臂轴功用 2
2.2 转向臂轴扇齿形式对转向器性能的影响 2
3 SolidWorks二次开发技术与API应用 4
3.1SolidWorks二次开发形式 4
3.2 SolidWorks API对象概述 5
3.3 SolidWorks参数化设计方法 6
3.4开发环境的搭建 7
4 转向臂轴参数化设计系统的开发 9
4.1系统工作流程 9
4.2UI交互模块 10
4.3尺寸驱动模块 13
4.4齿扇建模模块 18
4.5本章小结 25
5 转向臂轴有限元分析 25
5.1Simulation有限元分析 25
5.1.1有限元分析术语 26
5.1.2有限元分析基本流程 26
5.2转向臂轴静应力仿真 28
5.2.1前处理 28
5.2.2结果分析 30
5.3转向臂轴模态分析 32
6结论与展望 34
6.1主要结论 34
6.2研究工作展望 35
致 谢 37
摘 要
汽车转向系统中,转向臂轴扮演着重要角色,转向臂轴是转向器中关键的零部件[1] ,部分转向臂轴的齿扇不是正常的圆柱直齿轮,利用常规的方法建模十分复杂。
本文根据生产过程中企业的实际需求,利用C#语言对SolidWorks进行二次开发,编写相应的软件,对市场占比较大的循环球式转向器的转向臂轴进行参数化建模,用户通过人机友好交互的图形化界面输入参数,就能自动生成相应的模型和出相应工程图。节省了产品设计所需的时间,提高了产品设计的效率,使企业的个性化需求得到了满足,所编写的软件对于相关企业用户具有重大意义。转向臂轴扇齿的强度对转向器的强度有重大影响,对其结构进行分析和改进是转向器设计中的重要部分,本文使用SolidWorks的有限元分析插件---Simulation对转向臂轴三维模型进行静应力分析和模态分析,找出其工作过程中应力集中的地方与材料的屈服极限相比较来判断设计是否合格,如果不合格则采取相应的措施对其进行改进;求出转向臂轴的共振频率,避免与周围的物体发生共振。
本文设计了一套转向臂轴参数化设计系统,并根据实际工况对转向臂轴进行了有限元分析。
关键词:SolidWorks,参数化,有限元,转向臂轴
Abstract
The steering gear is an important part of the steering system of the car. The steering arm shaft is not a normal cylindrical spur gear. It is very complicated to model by conventional methods.
According to the actual needs of enterprises in the production process, this paper uses C# language to carry out secondary development of SolidWorks, and writes corresponding software to parametrically model the steering arm shaft of the recirculating ball steering gear with large market share. The user passes the man-machine. The friendly interactive graphical input parameters can automatically generate the corresponding model and corresponding engineering drawings. It saves the time required for product design, improves the efficiency of product design, and satisfies the individualized needs of the enterprise. The software written is of great significance to related enterprise users. The strength of the steering arm shaft teeth has a great influence on the strength of the steering gear. The analysis and improvement of its structure is an important part of the steering gear design. This paper uses the finite element analysis plug-in of SolidWorks---Simulation on the three-dimensional model of the steering arm shaft. Perform static stress analysis and modal analysis to find out where the stress concentration in the working process is compared with the yield limit of the material to judge whether the design is qualified. If it is not qualified, take corresponding measures to improve it; Resonance frequency to avoid resonance with surrounding objects.
In this paper, a set of steering arm shaft parametric design system is designed, and the finite element analysis of the steering arm shaft is carried out according to the actual working conditions.
Key Words:SolidWorks;parameterization;finite element analysis;steering arm shaft
1 绪论
1.1 研究的背景和意义
近年来,我国汽车行业迅猛发展,转向器行业随之快速发展起来。转向器作为汽车的关键总成之一,对汽车的操作性能和行驶安全影响很大。循环球式转向器因其操作轻便、传动效率高的优势而被广泛地应用于各类中大型商用汽车上[2] 。

图1 循环球式转向器结构图
循环球变比转向器中具有变化传动比齿廓的螺母是实现变比转向的关键部件,螺母变比齿廓为与之啮合齿轮渐开线齿廓按照变比传动关系包络运动后形成的包络面,因包络过程较为特殊,导致了其建模困难[3]。SolidWorks是一种功能强大、易于操作的中端CAD/CAE软件,拥有其他插件,可以实现除了基本建模功能外的有限元分析、运动仿真等功能,除此之外,它还具有良好的开放性,设计人员可以通过编程调用API(Application Program Interface)中的函数进行二次开发,针对特殊建模需求编写相应的程序来提高设计效率和产品的质量。
目前某企业在其产品研发设计过程中对循环球变比转向器的转向臂轴的三维建模有较大需求,使用传统的建模方法耗时费力,需要使用特定的插件来提高设计效率,缩短设计流程。本文就此工程实际来探讨转向臂轴的参数化设计方法,之后依据实际工况对转向臂轴进行有限元仿真分析,验证此设计的可行性,以提高设计效率。
1.2 论文研究内容
本文根据某企业的实际需求,以Visual Studio2015为集成开发环境,使用C#编程语言调用SolidWorks的API进行二次开发,编写了转向臂轴参数化建模软件,不仅能够生成转向臂轴的三维模型而且可以生成相应的工程图。本文对其思路和实现方法做了详细的阐述,对软件的使用过程做了简单介绍。最后根据工程中转向臂轴实际的工况进行静应力分析和模态分析,针对仿真的结果对转向臂轴的结构设计提出优化建议好改进措施。
2 转向臂轴介绍
2.1 转向臂轴功用

图2 循环球式变比转向器
汽车转向时,驾驶员转动方向盘,转向螺母在动力缸的推动下作直线运动,转向螺母与转向臂轴齿扇啮合形成的齿轮齿条副将直线运动转化为旋转运动,使转向臂轴绕轴线旋转,产生扭矩,该扭矩通过锥形花键传递给转向摇臂,最终带动车轮,实现汽车的转向。
2.2 转向臂轴扇齿形式对转向器性能的影响
根据转向臂轴扇齿的不同型式,转向臂轴与转向螺母之间有三种类型的传动比:
1)定比传动:转向臂轴在转动过程中传动比不发生改变;
2)变比传动:转向臂轴在转动的过程中,传动比不断地变化,转向的“灵敏性”比定比传动要好;
3)带附加径向位移的变比传动:这是一种较新的技术,使得在操纵方向盘时在中间的手感最重,在两端手感最轻,有利于保证汽车直线行驶的稳定性。
本次设计编写的软件对这三种传动比的转向臂轴的建模都支持,允许工程技术人员在设定相关选项和输入相关参数后生成对应模型和工程图。
2.3 转向臂轴结构

图3 转向臂轴工程图
如图 3是与本设计有关的转向臂轴的CAD图纸,转向臂轴拥有一个扇齿和一个锥形花键,扇齿与转向螺母啮合,将直线运动转化为转动,花键带动转向摇臂,最终实现转向。
3 SolidWorks二次开发技术与API应用
3.1SolidWorks二次开发形式
目前针对SolidWorks进行二次开发的形式有以下三种:
1)以宏的形式:
通过SolidWorks自带的宏录制工具自动生成相关的代码,之后可以用SolidWorks内嵌的VBA(Microsoft Visual Basic for Applications)编辑生成的VB代码,或者使用VSTA(Microsoft Visual Studio Tools for Applications)编辑生成的C#代码。该种方式不能与SolidWorks同时启动运行,生成的程序较单一和简单。
2)通过可执行文件(.exe)的形式
该种类型的程序通常是windows系统的可执行文件,基于OLE技术[4]。通过在程序中首先获取SolidWorks对象,进而访问SolidWorks API的其他对象成员和调用API函数,从而对SolidWorks发出指令。
使用该方式优点是:在调试代码时不需要重启SolidWorks。只需要一行代码就可以连接到SolidWorks调用它的API进行开发,简单易懂。
使用该方式缺点是:生成的程序没有直接嵌入到SolidWorks中,不能够接受回调,某些API不能够调用,因为和SolidWorks运行在不同的线程,所以有轻微的性能损失。
3) 通过插件的形式
在程序中通过实现SolidWorks API中的SwAddin接口,连接到SolidWorks对SolidWorks进行操作。该方法最终生成的是.dll(dynamic link library)文件,需要另外编写代码将其写入到注册表的特定位置,让其能够作为SolidWorks插件而存在。
使用该方法缺点是:该方法与之前的两种方法相比前置处理最麻烦:需要编写实现ISwAddin类和编写与COM注册有关的代码;不便于调试,调试过程中必须反复启动SolidWorks。
使用该方法优点是:有效地集成到了SolidWorks中,能出现在SolidWorks的菜单栏、工具栏上;和SolidWorks运行在同一个线程上面,执行更快;能够调用所有的API函数。
考虑到本项目规模较大,为了保证运行效率,选择通过插件的形式设计参数化系统。
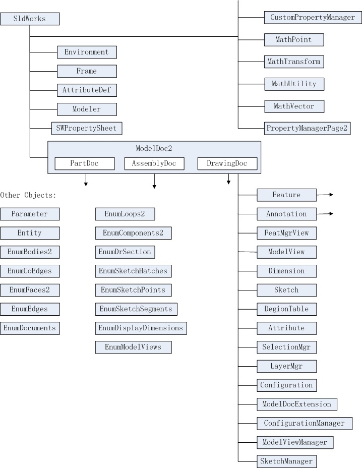
3.2 SolidWorks API对象概述
API(Application programming interface)是在一个应用中用编程语言写代码的工具[5],SolidWorks API对象体系结构是一个多层次的对象网络[6],位于顶层的SolidWorks是其他对象的入口,编程时通过先获取SolidWorks对象,之后获取其他有关的对象,SolidWorks对象结构见图表4。



