基于Red Pitaya平台光信号快速接收和显示的研究毕业论文
2020-04-13 11:24:44
摘 要
近年来激光器发展迅速,并且在各领域应用广泛。应用在光电检测领域,激光器产生的光功率是否输出稳定,对设备仪器的测量精度影响较大,光功率是否稳定也成为了检测设备的基本性能判定参数之一。所以,对激光器的光功率进行检测,并监测数据变化,对提升激光器性能提高提供了重要依据。
本文主要研究的是一种针对纳秒脉冲激光器光功率监测系统,激光器产生的光信号经过光电转换和信号处理后,使用红火龙果(Red Pitaya)平台对信号进行显示、存储和监测。
光功率监测系统主要由光电二级管组成的采集电路、信号放大处理电路和Red Pitaya测量平台三部分组成,使用者可以直接通过电脑观测脉冲信号波形,自动存储数据和监测激光器运行状况。
本文首先对项目相关背景进行了详尽介绍。第二部分介绍了四种光信号功率计算方法,分析其优缺点并选择了合适的计算方法。第三部分对相关设计电路进行说明和概述,选择滨松公司产品S1223—01硅光电二极管作为测量使用的光电二极管,后对前置放大电路和二级放大电路进行了说明。最后利用信号发生器对Red Pitaya测量平台进行了实际信号测量、存储和监测。
关键词:激光器;光功率;Red Pitaya;放大电路;光电二级管
Abstract
In recent years, lasers have developed rapidly and have been widely used in various fields, especially in the field of photoelectric detection. Whether the laser light output power is stable or not has a great influence on the measurement accuracy of equipment and instruments. The stability of optical power has become one of the basic requirements of the testing equipment. One of the parameters. Therefore, the detection of the optical power of the laser and the monitoring of data changes provide an important basis for improving the performance of the laser.
This article focuses on a nanosecond pulsed laser optical power monitoring system. After the optical signal generated by the laser is subjected to photoelectric conversion and signal processing, the signal is displayed, stored, and monitored using the Red Pitaya platform.
The optical power monitoring system mainly consists of three parts: an acquisition circuit composed of photo diodes, a signal amplification processing circuit, and a Red Pitaya measurement platform. The user can directly observe the waveform of the pulse signal through the computer, automatically store the data using the Red Pitaya platform and monitor the operating status of the laser.
In section 1, the relevant background of the project was introduced. In section 2, four optical signal power calculation methods was introduced, and its advantages and disadvantages were analyzed, which was used to determine the suitable calculation method. In section 3, the circuit used for data acquisition was designed, with Hamamatsu's S1223-01 silicon photodiode selected for optical to electronic signal conversion. The preamplifier circuit and the secondary amplifier circuit for data processing were then described. Finally, the processed signal was transmitted to the Red Pitaya measurement platform for signal display, storage and monitoring.
Key Words:lasers ; optical power ; Red Pitaya;amplification circuit ; photoelectric diode
目 录
第1章 绪论 1
1.1 课题研究背景和意义 1
1.2 国内外研究现状 1
1.3 本文的主要研究内容 2
第2章 激光器功率测量原理 4
2.1激光功率测量方法 4
2.1.1常用激光功率测量方式 4
2.1.2激光峰值功率的测量方法 5
2.2激光功率高速测量方法 9
2.3本章小结 9
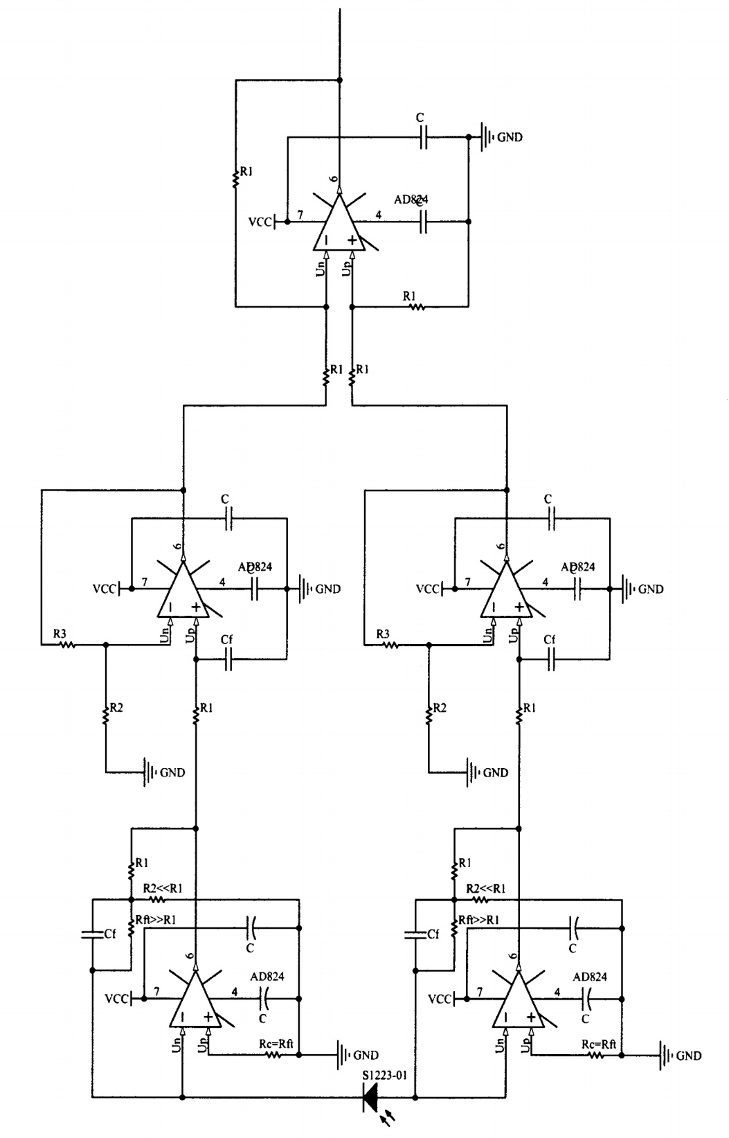
第3章 光电检测电路设计 10
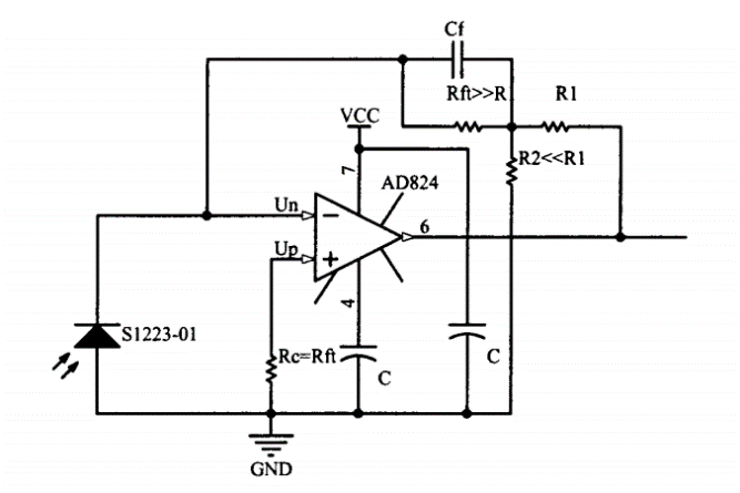
3.1光电二极管测量分析 12
3.2前置放大电路 13
3.3 二级放大电路 18
3.4采样保持电路 20
3.4.1 A/D采样启动电路 22
3.4.2 A/D转换 22
第4章 Red Pitaya平台搭建 24
4.1Red Pitaya简介 24
4.2 Red Pitaya实验检测 25
第5章 经济性分析 28
5.1环境影响分析 28
5.2经济性分析 28
第6章 全文总结与展望 29
6.1工作总结 29
6.2研究展望 29
参考文献 30
致谢 32
第1章 绪论
1.1 课题研究背景和意义
在1960年7月美国科学家梅曼设计出了全球第一台激光器,在那之后,激光开始了其在光学领域地突飞猛进的发展。
在光电探测产品的领域中,半导体激光器作为光源发挥着不可替代的作用,与此同时激光器本身光功率的稳定与相关产品的性能有着紧密的关系,如果激光器的功率变化较大将直接对相关的产品性能和稳定造成较为严重的干扰和影响。在此背景下,如果能观测激光器光功率的变化情况,并分析相关变化原因,对激光器的研发将起着十分重要的作用,这也是该项目的目的。
因为半导体相关产品具有PN结的特征,另一方面激光器自身有较为特殊的结构,这些都会是光功率波动较大的原因,目前国内外的市场已经有了相关专门用来测定激光器功率的控制系统和产品。但是目前市面上相关的产品主要有以下问题:操作较为复杂,体型较大,有较多需要额外测量的一些参数,这些额外的参数又需要重新定制,这就大大增加了成本。大多数设备也无法根据使用者的需求进行相关设置调整,并且相关产品后期的维护和维修成本也较大,需要耗费大量的人力和物力。目前国内外使用较多的是激光功率计,并且国内大多使用国外相关的仪器,国外相关产品的优势是测量精度较高,但是他们普遍价格都较高,对于国内大多数相关实验室尤其是高校来说,有限的经费无法购买相关昂贵的国外产品,这就直接导致,大部分相关激光器的实验虽然能照常进行实验,但是相关的测量结果大多不尽人意,因为相关测量仪器的精度限制,也会阻碍我国激光领域的相关探索。
综上所述,本项目首先深入了解激光器相关的技术背景,利用较为经济实用的Red Pitaya进行后期的数据处理,具有较大的实际经济价值。
1.2 国内外研究现状
目前,已知检测计算激光器的脉冲峰值功率的措施主要有以下几种:面积法、波形积分法、脉冲展宽法、连续功率调剂法等,国内外大多数的测量方法是测量激光器的能量同时,而后使用常见的示波器显示脉冲时域变化,在经过我们选定的计算方法计算峰值功率,他们的差别就在计算方法和数学模型的不同。
因为通过相关计算机发展和电子电路的发展,国外成功研发出相关激光功率计,这些仪器能计算信号峰值光功率的同时,还可以同时计算出相关信号的周期、带宽已经信号的重复频率等,并且朝着高度集成化方向发展,使用者使用起来越来越简单,也更方便携带,虽然国外相关产品优势较为明显,我国较多研发人员无法负担其昂贵的价钱。针对上述问题国家一直支持相关仪器的研发工作。但是由于激光脉冲宽度窄的原因,致使国内激光功率计研发困难的原因,当前国内这种测量设备的供货商和研发企业只有少数几家,并且研发内容较为分散,导致仪器出现测量精度不高和功能单一的问题,并且其中较多的产品只能检测老一代激光器的功率。激光器行业又是一个更新速度极快的行业,导致测量仪器落后。但是我国仍有较多人员从事该领域的研发项目,他们的努力对该领域提供不少宝贵的经验。
下面简要对国内研究的相关产品进行介绍:
在虚拟光信号光功率计设计中,使用虚拟设备的方法进行开发,对激光的信号采集利用的光电池,可以实现激光器信号强度的触发方式的测量,并且可以同步显示,有功能多价格低,使用灵活等优点。
在智能光信号功率测量仪研发中[1],首先向我们介绍了相关设计的常用原理,基于此原理设计的该仪器可以测量激光的功率和波长,而且仪器无需较多人员,能够完成对5w以内的光信号功率的准确检测。
利用Lab VIEW平台,研发人员研发了光信号功率测控系统,作者研发在电脑端的控制平台,利用了Lab VIEW中VISA.Serial插件实现串口的管理,能够实现自动测量、数据分析和远程控制等功能。
以上是毕业论文大纲或资料介绍,该课题完整毕业论文、开题报告、任务书、程序设计、图纸设计等资料请添加微信获取,微信号:bysjorg。
相关图片展示:









