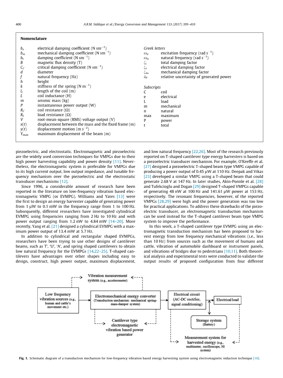
悬臂式磁电俘能器动力学建模及能量输出特性研究外文翻译资料 2021-12-20 22:00:52 英语原文共 12 页 英语原文共 19 页资料编号:[4191] 您需要先支付 20元 才能查看全部内容!立即支付 ﰊ PREVIOUS NEXT ﰋ 您可能感兴趣的文章 对于风力涡轮发电机塔筒中切口的加强类型的比较外文翻译资料 起重机吊钩设计的概率有限元分析应用外文翻译资料 基于温度场条件的港口起重机的机械应力分析外文翻译资料 聪明的支持:数字制造之高效支撑结构生成外文翻译资料 斗式提升机的耦合气体颗粒排放外文翻译资料 离散元斗式提升机的最优化设计外文翻译资料 斗式提升机系统中的3-d和准2-d离散元素模型外文翻译资料 200ml冲头自动抛光机设计及虚拟样机研究外文翻译资料 骨架油封自动分拣装置的设计外文翻译资料 基于PLC控制的小型立体车库的设计外文翻译资料