低压空气流量调节阀液压系统设计毕业论文
2020-02-19 19:27:25
摘 要
船舶低压空气流量调节阀的液压系统是船舶工作工程中重要的关键设备,该液压系统是通过各个液压执行元件对HCB平衡笼式流量调节阀的启闭来控制阀门的开口大小或者各个空气支路管道的通断,达到控制空气流量的作用,来为柴油发动机提供启动动力或者为其他需要压缩空气的工作提供辅助作用。可以为船舶的发动机工作,垃圾的吹拂清理提供可靠的保障。但是目前船舶所用的低压空气流量调节阀液压系统的安全度不高系统存在隐患,而且系统的功能过于简单,目前也没有对该系统详细的研究和理论的分析。
课题要求控制时间不超过2S所以需要针对阀门的行程等因素合理的设计系统的流量,和执行元件的运行速度。经过多方面的考虑最终系统确定选用HCB平衡笼式调节阀,采用活塞液压缸,活塞杆的行程为70mm,最大速度选为0.04m/s,并按照此速度来进行液压泵的选型。
以为船舶的空气流量调节的主控阀布置在24条支路上,因此元件在船舶上分布分散,需要很长的液压管路对其供油,在该系统的设计时必须对管路和关键元件的压力损失进行计算,并安置合理的散热装置。
关键词:HCB平衡笼式调节阀;启闭控制液压系统;压力损失;安全保护装置;启闭控制时间
Abstract
The hydraulic system of low pressure air flow regulating valve is an important key equipment in ship work engineering. Its function is to control the opening and closing of air branch pipelines by opening and closing the HCB balanced cage flow regulating valve with hydraulic actuators in the hydraulic system, so as to control the air flow, to provide starting power for diesel engine or to compress air for other needs. The work of gas plays an auxiliary role.It can provide reliable guarantee for the engine work of ships and the cleaning of rubbish. However, the hydraulic system of low-pressure air flow regulating valve used in ships is relatively simple and unsafe. At present, there is no detailed study and theoretical analysis of the system.
The subject requires that the control time should not exceed 2s, so the flow rate of the system and the running speed of the actuator should be designed reasonably according to the stroke of the valve and other factors. Finally, the HCB balanced cage control valve is selected, and the speed of the piston cylinder with stroke 7mm is set to 0.04m/s. Based on this, the hydraulic pump is selected.
It is believed that the main control valves for air flow regulation of ships are arranged on 24 branches, so the components are dispersed on the ships, which requires a long hydraulic pipeline to supply oil. In the design of the system, the pressure losses of the pipelines and key components must be calculated, and a reasonable heat dissipation device must be installed.
Key word:HCB Balanced Cage Regulating Valve;Open-close control hydraulic system;Pressure loss;Safety Protection Device;Open-close control time
目录
1绪论 1
1.1选题背景 1
1.2主阀的选择 2
1.3研究与发展现状 2
1.3.1HCB平衡笼式调节阀的类型与特性 2
1.3.2多执行器液压系统的发展与应用 2
1.4研究的目的与意义 4
1.5关键技术分析 4
1.5.1系统研制 4
1.5.2蓄能器的设计 5
1.5.3比例方向阀的运用 5
1.5.4系统长管路的压力损失 5
1.6本章小结 5
2液压系统功能和技术参数 7
2.1 液压系统功能 7
2.2 设计系统技术参数 7
2.3系统方案的确定 7
2.4本章小结 8
3拟定液压系统原理图及辅助元件选定 9
3.1 选择系统类型 9
3.2 选择执行元件 10
3.3确定液压原理图 10
3.4本章小结 11
4系统设计计标 12
4.1 确定液压系统的主要参数 12
4.1.1 确定系统工作压力 12
4.1.2 选取执行元件 13
4.2 液压元件的计算及校核 13
4.2.1 执行元件 13
4.2.2 动力元件的计算及校核 17
4.2.3 控制元件的选择 21
4.2.4 辅助元件的选择 24
4.3蓄能器的选择 26
4.4相关阀的校核确定 27
4.5油箱容积的计算 27
4.6液压油的选择 27
4.7系统液压站装配 28
4.8液压元件明细表 29
4.9本章小结 30
5液压系统的性能验算 31
5.1液压系统的压力损失 31
5.2液压系统的效率 33
5.3本章小结 34
6经济性分析 35
总结 36
参考文献 37
致谢 38
1绪论
1.1选题背景
目前我国的经济支柱行业之一就是船舶工业,在我国,船舶工业的发展十分的迅速,给我国的经济发展带来了飞速的提升,而且目前我国的海域国防建设也必须依靠船舶工业来提供相关的装备,船舶工业已经成为了我国经济发展和国防建设不可缺少的一部分,它已经成为了我国现代化工业发展的标志。经过近十几年来的飞速发展,船舶工业已经在我国形成了比较完善的经济行业体系,目前我国的船舶工业的技术水平和精度有了很大的提高,尤其是在技术含量较高的大型重型船舶的方面的建造设计方面我国的水平有了突破性的进展。
在当今社会,随着科学技术水平的快速的提高和社会的快速发展,各个行业迎来了蓬勃发展的黄金年代,其中我国的船舶工业发展很快。虽然近几年来由于产能过剩等因素的影响,我国船舶制造运输行业的发展节奏放缓了很多,但是这些因素并不能阻碍我国船舶工业向智能化、专业化、自动化、大型化和新型化的方向快速发展。而且船舶上的各个系统的要求随着技术的提高和发展而提高[1]。
船舶的辅助系统包括压缩空气流量控制系统,他是船舶运行不可缺少的一部分,压缩空气系统是船舶柴油机正常启动,船舶机械正常工作运行的保障,压缩空气系统对船的航行工作有着非常重要的作用。所以在实际的研究中需要对船舶的压缩空气系统的模型建立进行仔细的斟酌,对于压缩空气系统的各个分系统如本课题的低压空气流量调节阀的液压系统的设计进行详细的计算。
目前柴油发动机是几大部分船舶的主要动力装置,但是由于柴油发动机气动困难,发动机的依靠自身的动力启动比较困难,其基本上没有启动的能力,所以柴油发动机必须借助外力的作用让发动机运转。柴油发动机的外部启动的能源包括电动输出力、人工手动输出力和压缩空气的压力。船舶使用的大型柴油机因为没有强大的电力系统的支持和人为操作不方便的缺点,所以船舶上需要使用压缩空气作为柴油机启动的动力源。船舶压缩空气系统不仅能为发动机的启动提供动力,同时也可以帮助船上其他的需要压缩空气的设备,给他们提供压缩气体。所以压缩空气系统是船舶十分重要的动力系统,必须对其进行合理详细的计算,这样才能保证船舶的营运的安全[2]。
随着我国的船舶大型化自动化智能化的发展进程,尤其是以柴油发动机作为动力的船舶,压缩空气系统是保护船舶航行安全的必要系统。对于船舶的压缩空气系统,我们医药考虑管路的实际布置情况对系统设计的影响,也要把先前的规范、法规和经验作为依据,在实践中总结经验和教训,进而将设计理念不断的优化,逐渐的让系统符合要求并且规范化,提高系统的实际使用能力,进而可以充分的保证海上工作人员的安全。
随着我国一带一路建设和海上丝绸之路的大力推广,船舶工业已经成为了我国工业发展的重要领域。同时船舶工业和相应的液压技术的发展紧密的联系在一起,近些年来二者相互促进得到了飞速的发展,液压系统在船舶的控制系统中作占据了主导的地位,液压系统几乎决定了船舶工业发展的技术水平和解决船舶系统的控制问题。所以深入的研究船舶的压缩空气系统有助我国船舶行业的繁荣发展和我国船舶技术水平的飞速提升。
1.2主阀的选择
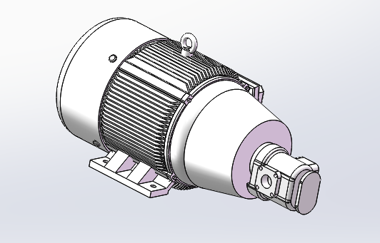
支路最大空气流量为13kg/s,选择的控制主阀是通径为200的HCB平衡笼式调节阀。液压系统工作时使用活塞缸将其阀芯拉起或者放下,进而控制空气系统支路的通断。
HCB平衡笼式调节阀的工作类似于的闸阀的启闭工作原理,其流体通道为S型,结构上较普通闸阀更优一些,而且与相同通径的其他流量控制阀相比,如球阀和蝶阀方案更优。
因此方案确定为通径为200mm的HCB平衡笼式调节阀来作为船舶低压空气系统的主控阀。
1.3研究与发展现状
1.3.1HCB平衡笼式调节阀的类型与特性
HCB平衡笼式调节阀是压力平衡式的调节阀。它的结构紧凑合理,内部的通道是S型曲线,在阀的内部安置了一个导流翼用来平衡流体的流动,降低管路的压降损失,且流量大,可调范围广,流量特性精度高。
HCB型调节阀适用于控制各种高温、低温的高压流体。
HCB平衡笼式调节阀的阀体呈S型,采用200通径的阀,其阀芯的行程为75mm,为了更好了控制阀门的启闭,对应采用但作用活塞缸,行程为80mm来对应控制。
活塞杆在安装的时候要注意必须与控制阀门的阀芯拉杆通过联轴器连接在一起,在系统阀门处于关闭的初始状态时,活塞杆是伸出的,对应的阀芯没有被拉起;工作时活塞杆向上缩回,带动阀芯向上移动,工作结束时活塞缸伸出,带动阀芯下移,阀口关闭。
1.3.2多执行器液压系统的发展与应用
近几年来我国的液压技术发展十分迅速,液压设备都朝着大型化自动化的方向演变,因此液压系统效率比以前有了很大的提高,也在一定程度上完善了系统的控制方式,液压系统在船舶机械行业的得到了十分广泛的运用,因为船舶的执行器数量很多,所以多执行器的液压系统控制技术发展十分迅速,由于此类型的液压系统实用性高,设计安装方便,需要的泵站较少所以得到了使用者的青睐。另外除了小型液压系统采用一台液压泵组给系统供油,大多液压系统通常采用1~2台液压泵来为整个液压系统供油,来驱动多个液压执行元件,进而实现各个执行器的指定特殊功能。
实际的工作进程当中,由于系统的各个执行器连接的工作设备都不相同,设备的受力不同,所以设备对各个液压执行元件施加负载和载荷也均不同,并且负载的差距比较大,因此系统出现的最大的问题是能耗大,系统效率低发热量大和各个液压执行元件的运动规律和动作很难相互协调,与液压系统很难匹配,因为这种现象存在的原因,液压泵站受到的负担很大。虽然多执行器液压系统得到了非常广泛的应用,但是也必须针对每个液压执行器的控制对象和工作环境的不同慎重的对系统进行设计,进而解决液压系统出现个各个问题。
如果多执行器液压系统的各个执行器所承受的负载不一样,而且各个负载相差很大,这时候液压系统就会产生很大的压力损失;此外对于所受负载很小同时又支路又有很大的节流损失的系统,旁路的损失尤为显著。因此为了各个执行器之间的负载差距较大,降低控制阀的工作压力差值,在结构设计上采用比例方向阀,这样不仅可以使用比例方向阀代替传统的节流调速方式控制系统的执行元件的运行速度而且可以提高系统的能源利用率而且不需要设置压力补偿器,进而简化了系统的结构。
目前常常采用的工作方式依旧是使用一台液压泵来驱动整个多执行器液压系统,对于控制方面的问题,有很多有效的控制方法,本系统在设计时,采用双液压泵来驱动整个液压系统,在一定程度上可以显著的提高控制的效果。对于多执行器的液压系统由于存在种种问题如:各个执行器的效率和动作的协调性的问题,需要采用分流控制来解决。
目前多执行器系统的能源大多采用一台液压泵驱动,也可以采用多台液压泵同时驱动,或者多台液压泵互为备用,也有液压系统采用了蓄能器来进行辅助供能,这样可以保证系统的稳定性,促使系统正常的工作,并且对液压泵的负担小,液压泵可以使用较长时间。
针对船用压缩空气系统的HCB平衡笼式调节阀的数量多,分布广泛等特点,设计系统时不能将电磁控制阀放在油路开始处,或者与油路一起做成集成块然后用较长的管路对24个支路的执行元件进行供油控制主阀的启闭,代替的是使用比例方向阀直接安装在执行器出,比例方向阀门与液压缸通过集成块安装在一起,方便船舶阀门分散安放的同时,也节省了控制阀门占据的空间,进而更方便的控制支路空气的流量。
1.4研究的目的与意义
船用压缩低压空气系统的空气流量调节阀的液压系统采用蓄能器辅助供液以实现各个HCB平衡笼式调节阀的启闭,根据毕业设计的题目要求可以得知HCB平衡笼式调节阀的启闭时间、阀芯上升下降速度及其误差值,并对其影响因素进行详细的分析。船舶的液压系统的管路长,因此需要进行管路的压力损失计算,合理运用计算获得的数据可以为蓄能器的容积和排量、关键部件和长管路压力损失和管道通径的选择进行比较准确的计算,也可以为设计或者选取空气系统的主控阀的规格结构提供理论的依据。对防止船舶液压系统出现不必要故障,降低船舶的维修时间,提高船舶液压系统的效率,提高经济效益具有显著的作用和意义。
因为24个空气流量调节阀在船上分布很分散,所以需要很长的管道给执行元件供油,除了需要对长液压管道压力损失进行计算之外,当管道中的液压油达到使用寿命极限的时候,需要寻找一种可靠可行的方法将长液压管道中的液压油清理出来,需要通过吹除的方法清除管道中残余的液压油,所以项目的研究对系统的维修也具有很重要的作用。
1.5关键技术分析
船用压缩空气的液压系统因为各个执行元件分布过于分散,因此需要将电磁控制等阀门集中放置,然后采用较长的管路连接各个执行元件,因此该液压系统的管道长,机构很复杂,液压执行器很多并且自动化的程度要求很高,所以采用经典的普通理论进行计算不可取,需要根据系统的特点,对长液压管路和关键部位的压力损失进行精确计算。
需要根据研究过程中发现的种种问题对系统不断的做出改进,让系统方案更加合理高效。
1.5.1系统研制
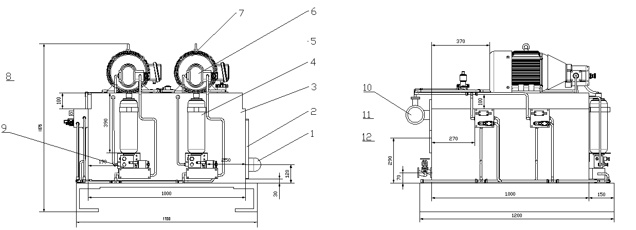
本课题要求的是24个支路的低压空气流量调节阀的控制,因此需要24个执行器,如果系统中只采用一台液压泵为全部液压执行器其供油,一旦液压泵出现问题将会导致整个船舶的压缩空气系统瘫痪,为了防止供油回路的管道发生破损或者液压泵出现故障使系统停止工作,必须设置一个备用的液压泵以及必须在管道上设置限流切断阀。
项目设计液压站中安防两台外啮合齿轮泵,分散布置,两台外啮合齿轮泵互为备用,一个液压泵出现故障时启动另一个液压泵。两个齿轮泵使用两个同型号的电机进行驱动,主供油管路上需要设计一个限流切断阀。当管路出现故障泄漏时,限流切断阀工作切断油路。
1.5.2蓄能器的设计
蓄能器的作用是当该船舶压缩空气系统的两台泵全都出现故障时系统无法使24条支路的HCB平衡笼式调节阀全部处于关闭状态,或者系统断电,电动机停机无法驱动齿轮泵工作,此时蓄能器需要储备有足够的压力油和能量来代替齿轮泵对系统进行供油,可以使系统控制主控阀的活塞缸全部伸出,关闭阀门。
因为如果一台电机或者齿轮泵出现故障不能对蓄能器功能,因此两个泵所连接的主控油路上都要设置蓄能器,并且两台蓄能器可以互为备用。
蓄能器的最小容积必须满足系统24个支路的控制阀同时工作时关闭一次所需要的压力油量,蓄能器需要配备相匹配的安全阀组。
1.5.3比例方向阀的运用
设计系统采用比例方向阀代替传统的电磁换向阀和单向调速阀的调速方式。系统使用电磁比例调速代替传统的节流调速,这样使用的阀门少,连接管路少,占用空间少安装维修方便,且比例方向阀可同时起到换向和调速的作用,大大的提高了效率。并且比例换方向阀直接放在执行器上,连接更加简单方便[3]。
1.5.4系统长管路的压力损失
因为系统为多执行器液压系统,且24个HCB平衡笼式调节阀很分散的分布在船上各个位置,如果将电磁控制阀门放在主阀处集中维修不方便,因此将电磁控制阀门集中安放在油路的开始出,便于做成集成块和集中维修。
液压管路中的压力损失不仅会引起液压液的温度升高,功率的较大损失,还会对液压执行器的有效输出力产生很大的影响。因此解决长管路的温度变化和冷却面临关键技术问题。
系统采用在回油路末端设计水冷却器。
1.6本章小结
本章在我国液压技术迅速发展并且技术水平不断提高的前提下,以现有的文献作为参考依据,分析说明了船舶低压压缩空气系统的流量空气阀液压系统的相关技术的应用价值。针对系统的保护等问题,确定了采用蓄能器为故障停机系统供油,进而保证系统故障的时候各个阀门都是处于关闭的状态。对于多执行器系统,并且船舶液压系统执行器分布比较分散,而且管路较长,系统存在较大的压力损失和较大的发热效率问题,确定了系统采用水冷散热系统。
并且对项目存在的难点进行了初步的解决,确定了系统的初步方案,蓄能器的规格和冷却系统的设计等一系列问题。
2液压系统功能和技术参数
本章运用设计数据进行了系统的初步拟定
2.1 液压系统功能
该液压系统是船舶的低压空气系统流量调节的阀门的液压系统。
以上是毕业论文大纲或资料介绍,该课题完整毕业论文、开题报告、任务书、程序设计、图纸设计等资料请添加微信获取,微信号:bysjorg。
相关图片展示:









