基于Simulink的光伏发电功率输出优化控制系统设计开题报告
2020-04-01 11:04:05
1. 研究目的与意义(文献综述)
近十年来国际上光伏发电技术取得很大进展,欧美等发达国家已安装了许多太阳能光伏发电系统。目前,太阳能正经历着由补充能源向替代能源发展的历史阶段。由于电力电子技术的快速发展,所以人们对太阳能光伏发电的重视程度日益增加。
太阳能光伏发电是新能源利用的重要领域,作为我国重点推广的节能技术,在今后几年将取得快速发展。随着光伏产业的快速发展,对光伏发电的相应技术也产生了更高的需求。光伏发电技术作为光伏产业,人才培养的重要基础专业知识,具有很强的实践性。由于受到实验设备、实验人员和实验条件等的限制,传统的实验教学很难开展。但是软件仿真虚拟实验和设计则没有这方面的限制。为了提高对光伏发电的认识
和对光伏发电输出系统的优化,使人们在学习相应知识的同时能结合相关的实验、实践,加深对光伏发电系统这一技术的理解与掌握,展开研究显得尤为重要。
2. 研究的基本内容与方案
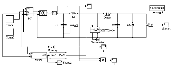
本文提出的光伏发电系统的总体结构如图2-1所示。

图2-1 太阳能发电系统仿真
3. 研究计划与安排
第1周至第3周,英文文献查询与翻译;
第4周至第5周,项目需求调研,确立控制目标,完成开题报告;
第6周至第8周,项目总体设计方案开发,各功能模块规划;
4. 参考文献(12篇以上)
[1] 杨贵恒等. 太阳能光伏发电系统及其应用[m]. 北京: 化学工业出版社, 2011.
[2] 冯垛生,王飞. 太阳能光伏发电技术图解指南[m]. 北京: 人民邮电出版社, 2011.
[3] 罗玉峰, 陈裕先. 太阳能光伏发电技术[m]. 江西: 江西高校出版社, 2002.


