汽车发动机主动隔振控制策略研究毕业论文
2020-02-17 10:53:50
摘 要
汽车的乘坐舒适性是现代汽车的一大重要性能指标,随着汽车轻量化的发展趋势、动力总成的大功率化以及发动机前置前驱的布置,使得发动机的振动对乘坐舒适性的影响日益突出。因此发动机的隔振的研究越来越被重视。
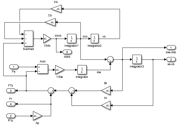
本文首先选定某一型号的发动机,并对发动机的两个主要零件:曲轴和连杆,进行了设计计算,在CATIA中建立了一款简单的发动机模型,包含曲柄连杆活塞机构,凸轮轴配气机构、龙门式曲轴箱、气缸盖和油底壳等。基于对发动机电磁式主动液阻悬置的工作原理分析,建立了主动悬置的二自由度动力学微分方程数学模型,以此在MATLAB的Simulink模块中建立了被动悬置和采用模糊PID控制策略的主动悬置的隔振模型对比框图。利用相应工具箱完成了模糊控制器的输入输出选择、模糊推理规则和解模糊。最后以发动机振动激励造成的车身垂直加速度为评价指标进行了模糊PID控制策略的隔振仿真,结果表明采用模糊PID控制策略的主动悬置相对于被动悬置,其隔振性能在怠速、中速和高速三种发动机工况下都有很好的提高。
关键词: 发动机;二自由度;主动悬置;模糊PID控制
Abstract
The ride comfort of a car is an important performance indicator of modern cars. With the development trend of lightweight car, the power of the powertrain and the arrangement of the engine front drive, the vibration of the engine is increasingly affected by the ride comfort. protruding. Therefore, the research on the vibration isolation of the engine has been paid more and more attention.
This paper first selects a certain type of engine, and designs and calculates the two main parts of the engine: crankshaft and connecting rod. A simple engine model is built in CATIA, including crank connecting rod piston mechanism and camshaft. Gas distribution mechanism, gantry crankcase, cylinder head and oil sump. Based on the analysis of the working principle of the electromagnetic active liquid-resistance suspension of the engine, the mathematical model of the two-degree-of-freedom dynamic differential equation of active suspension is established, and the passive suspension and fuzzy PID control strategy are established in the Simulink module of MATLAB. A comparative block diagram of the active suspension vibration isolation model. The input and output selection, fuzzy inference rules and defuzzification of the fuzzy controller are completed by using the corresponding toolbox. Finally, the vibration isolation simulation of the fuzzy PID control strategy is carried out with the vertical acceleration of the vehicle caused by engine vibration excitation. The results show that the active suspension with fuzzy PID control strategy is compared with the passive suspension, and its vibration isolation performance is at idle speed and medium speed. And high speed three engine conditions have been improved.
Key words: Engine;Two Degree of Freedom;Active Mount;Fuzzy PID Control
目 录
第1章 绪论 1
1.1 课题研究意义 1
1.2 国内外研究现状 1
1.3 课题研究内容 2
第2章 发动机的设计 3
2.1 发动机结构选型 3
2.2 发动机主要参数选择 3
2.3 曲轴的设计 4
2.3.1 曲轴的工作受力与设计要求 4
2.3.2 曲轴的材料选择 5
2.3.3 曲轴的结构设计与校核 5
2.4 连杆的设计 7
2.4.1 连杆的工作受力与设计要求 7
2.4.2 连杆的材料选择 8
2.4.3 连杆的结构设计与校核 8
第3章 发动机主动悬置隔振系统建模 9
3.1 液阻悬置结构与工作原理 10
3.2 二自由度隔振系统建模 11
3.2.1 液阻悬置结构分析假设 11
3.2.2 主动悬置力学分析 12
3.2.3 二自由度悬置隔振系统力学分析 13
第4章 主动悬置的模糊PID控制方法仿真 16
4.1 仿真工具与控制方法的选择 16
4.2 仿真模型的搭建 16
4.3 模糊PID控制器搭建 18
4.3.1 输入输出的选择和模糊化 19
4.3.2 模糊控制规则集的设计 20
4.3.3 解模糊 21
4.4.4 仿真结果 21
4.4.5 仿真结论 24
第5章 总结 25
参考文献 26
致谢 28
第1章 绪论
1.1 课题研究意义
现代社会的进步和汽车技术的日益发展使得汽车的性能要求也与日增加,汽车的乘坐舒适性是人们对于汽车最直观的感受,汽车的乘坐舒适性直接关乎汽车的性能品质。但是随着汽车逐渐朝向轻量化的趋势以及人们对于动力总成大功率的追求,尤其是平衡性较差的发动机前置前驱布置的汽车,发动机振动对于汽车车身造成的振动愈发突出,使得发动机振动严重影响到汽车的乘坐舒适性。发动机作为汽车的心脏,不仅是动力源也是振动和噪声的主要来源。发动机造成的激振力有两种:一种是曲柄连杆机构高速运转过程中旋转运动和往复直线运动带来的不平衡惯性力,另一种则是气体在气缸中迅速燃烧膨胀带来的气体冲击力。随着道路的改良以及汽车悬架技术的发展,汽车振动的主要矛盾逐渐从解决道路不平造成的车身振动转移到设法隔离发动机的振动传递给车身。
合理地设计布置发动机悬置系统,可以有效地隔离发动机的振动传递,降低发动机和汽车的振动程度,不仅能提高乘坐舒适性,还能减少振动对汽车其它零部件的影响,提高相关零部件的使用寿命。理想的发动机悬置的隔振特性是:在低频时,刚度高阻尼小,这样有利于衰减隔离在发动机转矩变化波动时如起步、制动和加减速的大振幅振动;而在高频时则正好相反,需要悬置刚度低阻尼大,因为阻尼对振动速度变化敏感,大阻尼在高频时能有有效降低振动传递率,使悬置能有效隔离发动机振动。正因为高低频时的悬置要求不一样,使得传统的被动隔振系统很难实现发动机宽频带上的有效的振动隔离。因此主动悬置应运而生,通过采用作动器的驱动力来抵消发动机的振动,以提高汽车的乘坐舒适性和NVH性能,主动悬置可以满足悬置系统在这种宽频带上的隔振要求。
1.2 国内外研究现状
汽车业发展之初,动力总成直接用螺栓刚性连接在车架上,这样严重影响汽车的乘坐舒适性。直到20世纪20年代初,研究人员才逐步开始关注动力总成的振动向车身的传递。动力总成系统在车身上的连接方式慢慢从刚性连接、橡胶悬置连接、液阻悬置连接、半主动悬置和主动悬置发展。国内外许多学者和研究人员对发动机动力总成悬置系统的隔振降噪做了很多研究。
日本的Toshiyuki Shibayama等人采用压电陶瓷作动器设计了一种大振幅发动机主动悬置,这种主动悬置能有效减少发动机的低频大幅振动。该悬置通过两个相连的活塞来放大作动器的作动位移,使得有一个较大的位移量来充分抵消怠速工况下发动机的低频大幅振动[1]。
德国的Douglas等人将电磁作动器与传统的被动悬置并联组合,利用橡胶悬置或者液阻悬置在低频下的良好隔振性隔离发动机的20Hz以下的低频振动,而面对20-200Hz的高频振动,则利用电磁作动器的作动力来削弱[2]。
伊朗的Vahid Fakhari等提出了一种新的基于自适应控制方法(MRAC)的鲁棒模型,用于电磁式发动机主动悬置的振动控制,并在存在较大不确定性的情况下,评价了与鲁棒控制器相关的主动悬置的隔振性能,给出了仿真结果。结果表明,即使在不确定度较大的情况下,该控制器也能有效地提供鲁棒的振动控制性能[3]。
孙国春,田彦涛等将压电作动器与液阻悬置组合形成一种主动控制悬置,并采用前馈自适应控制策略对作动器的驱动力进行控制,仿真结果表明,比起常用的被动液阻悬置,采用前馈自适应控制策略的主动悬置对于发动机高速工况下的振动有很好的隔离减振效果,能大大衰减发动机振动造成的车身的振动,降低车内噪声[4]。
史文库等将厚型压电陶瓷作动器与被动悬置串联组合形成一种主动控制悬置,并采用二次最优控制策略对作动器的驱动力进行控制,仿真结果表明,二次最优控制主动悬置对于高频振动有很明显的隔离减振,但对于低频振动的隔离衰减效果不尽人意[5]。
闵海涛等采用模糊控制策略对发动机主动悬置进行控制,将模糊控制与PID控制组合形成的模糊PID控制策略应用于主动控制悬置,仿真结果表明,该主动悬置在发动机高速和低速运转工况下都具有良好的隔振性能[6]。
丁世稳建立了主动悬置控制系统数学模型,分别对其采用前馈自适应控制策略、最优控制策略和模糊PID控制策略,通过MATLAB的仿真分析从多方面比较了这三种控制方法在主动悬置上的隔振性能。仿真结果表明,相对于前馈自适应控制和最优控制,模糊PID控制在主动悬置隔振控制方面的控制效果更优[7]。
1.3 课题研究内容
查阅相关参考书籍和论文期刊文献,主要进行发动机的主要零件的设计,并在三维建模软件中进行发动机的建模。由于是对发动机主动隔振控制策略的研究,不能用动力学的方式进行有限元分析等方式,因此采用对主动悬置隔振系统建立数学模型来分析隔振策略的控制效果。结合发动机主动悬置的工作原理,建立起隔振微分方程,并以此在MATLAB的simulink模块中进行发动机主动悬置隔振的模糊PID控制仿真。
第2章 发动机的设计
2.1 发动机结构选型
目前,在汽车、拖拉机、工程机械、内燃机车、船舶中占统治地位的还是往复式活塞式发动机。广泛使用的发动机主要是汽油机、柴油机和气体燃料发动机[8]。
机型选择汽油机,因为汽油机有以下优点:
1)汽油机对空气的利用率较高,且汽油机需要有过量的空气进入气缸。相同气缸容积下,汽油机比柴油机的功率更高,也即升功率更高。
2)汽油机采用火花塞电火花点燃,而柴油机采用压燃,汽油机相对柴油机零件强度要求低。
3)汽油机结构轻巧,比质量小,动力性好,且工作柔和,比起柴油机,噪声振动更小。
4)柴油机压燃容易燃烧不充分导致产生黑烟,污染环境。
冲程数选择四冲程。当前绝大多数汽车发动机是四冲程,四冲程内燃机使用可靠,工作柔和,耐磨,经济性好,指标稳定。
冷却方式采用水冷。现有的四缸以上汽车发动机大多数是水冷发动机,主要是考虑到价格、噪声和长度。
发动机的气缸数主要根据排量选择,小排量机用2~4缸,中排量5~8缸,大排量10~12缸。气缸的布置根据发动机的使用环境而定。在轿车上以单列4缸机居多,因而选择单列4缸。
为设计简单,发动机配气机构采用2气门式、单列凸轮轴、顶置凸轮轴直接驱动式。
为便于安装设计,机体曲轴箱采用龙门式,曲轴轴承盖从下至上进行安装。
2.2 发动机主要参数选择
中小功率高速内燃机的主要评价参数范围[9]如表2.1所示。
表 2.1中小功率高速内燃机的主要评价参数范围
参数  | 车用汽油机  | 
平均有效压力pme(MPa)  | 0.9~1.8  | 
活塞平均速度vm(m/s)  | 10~15  | 
升功率PL(Kw/L)  | 22~70  | 
转速n(r/min)  | 2800~6000  | 
行程缸径比S/D  | 0.7~1.2  | 
平均有效压力pme是衡量内燃机的整个工作循环过程的有效性和制造完善性的指标之一。平均有效压力pme与混合气体形成的方法、燃料的种类、燃烧和换气过程的质量、进气温度和压力以及机械效率有关,可取平均有效压力pme=1.2MPa.
乘用车汽油机流行采用加长行程来扩大排量,长行程设计方案有紧凑的燃烧室提高混合气质量等级及排放特性,且每个气缸单元有较小的振动单元。有资料表明,行程缸径比S/D=1.0~1.1的“轻型的”长行程的曲柄连杆机构对于四气门汽油机的批产型乘用车为不提高额定转速提供了最佳的前提条件。故选择行程缸径比S/D略大于1,取1.03。
行程S增加,将会提高平均有效压力pme,但是行程增加,若气缸直径不变,活塞的平均速度就会增加,加速活塞与气缸的摩损;若气缸直径也相应加大,这会导致连杆活塞组的不平衡惯性力急剧增加,导致发动机负荷加重,振动加剧。汽油机容易发生爆燃,因此汽油机气缸直径一般要110mm。选择气缸直径D=92mm,根据前面选择的行程缸径比S/D=1.03,则取活塞行程S=95mm。
活塞平均速度vm(m/s)可以表征发动机零件的惯性力载荷。
式中,S为活塞行程(m),n为发动机转速(r/min)。
提高活塞平均速度,相当于提高发动机平均转速,能提高发动机的输出功率,但是也会导致活塞磨损加剧,使得摩擦损失增加,而且发动机零件的惯性力载荷也会增加,使得噪声振动升级。因此需要限定活塞平均速度。一般情况下,汽油机vm值为:10~20m/s。根据以上数据取平均转速n=4000r/min,可得到vm=12.67m/s。活塞平均速度vm符合要求。
2.3 曲轴的设计
2.3.1 曲轴的工作受力与设计要求
曲轴是发动机最重要的零件之一,其尺寸参数在很大程度上影响着发动机的结构和尺寸,而且关乎发动机的使用寿命和工作可靠性。曲轴在工作过程中受到非常复杂的负荷具体包括:
- 周期作用的气体力:通过连杆传递在曲拐上。
 - 周期及时间上恒定的力:由曲柄机构运动学产生。往复惯性力:活塞质量在不等速的往复平动中产生的惯性力以及部分连杆质量在平动和转动复合运动下产生的惯性力,同样作用在曲拐上。旋转惯性力:曲轴分担的一部分旋转连杆质量以及自身曲柄和平衡块质量,作为离心力起作用。
 - 气体和惯性力切向力产生的动态转矩。
 - 扭转共振、弯曲共振和纵向摆动共振。
 - 理论和实验都表明,对于各种曲轴,弯曲疲劳载荷对曲轴的强度影响起决定作用,而扭转疲劳强度则是次要地位,在关于曲轴疲劳破坏失效的统计学分析中,80%的曲轴由于弯曲疲劳而失效。
 
曲轴的设计要求是:
- 有足够的疲劳强度抵抗疲劳失效,尤其是弯曲疲劳强度。
 - 刚度要好,不能在正常工作中因正常载荷而发生弯曲,影响活塞的运动。
 - 有一定的承压面积,轴颈要耐磨。
 - 尽量减少应集中。
 
2.3.2 曲轴的材料选择
曲轴材料要根据用途和强化程度合理选择。
- 中碳钢。如45钢(碳的质量分数为0.42%~0.47%),绝对大多数这种材料的曲轴采用模锻制造。
 - 合金钢。一般用于强化程度很高的发动机,通常加入了Cr、Ni、Mo、V、W等合金元素来提高材料的综合性能。
 - 球墨铸铁。比起一般的铸铁,在力学性能方面,球墨铸铁要更加优秀,更加适合对力学性能有所要求的的零件。由于球墨铸铁价格便宜,性能又比较优秀,在强度和刚度达到工作要求的条件下,采用球墨铸铁能让制造成本有所降低,而且因为球磨铸铁的晶体上的原因,球磨铸铁内含有石墨片。在应力作用下, 石墨片在层间产生相对滑移,消耗了振动能量,因而起着阻尼作用。使得球墨铸铁具有一定的阻尼特性,在减少曲轴振动幅值上有一定作用。
 
基于以上材料的特性,本设计采用球墨铸铁QT60-2(JB298-62)作为铸造曲轴的材料。
2.3.3 曲轴的结构设计与校核
曲轴采用整体式结构,整体式曲轴一般是由铸造或者将一整根金属材料通过锻造出来的,由于本曲轴拟采用球磨铸铁作为材料,所以制造工艺应为铸造。整体式曲轴结构简单、工作可靠、质量小,加工表面也比较小,而且刚度和强度较高,而且设计上总是尽量采用整体式结构[10]。
由于是采用单列四缸机,为使点火间隔时间均匀分布,发动机点火次序选择1-3-2-4,所以所有气缸的点火时刻应均匀分布在曲轴两转之间,所以点火间隔角:
以上是毕业论文大纲或资料介绍,该课题完整毕业论文、开题报告、任务书、程序设计、图纸设计等资料请添加微信获取,微信号:bysjorg。
相关图片展示:








        
            
