基于单片机的振动检测系统研究毕业论文
2020-04-10 16:12:13
摘 要
在现代机械和现代工业中,振动监测,信号分析是十分重要的环节,但是传统的机械式仪表检测方法步骤繁多,导致检测工作费时费力,随着传感器技术和单片机技术的发展,采用传感器技术,单片机技术实现振动信号检测与分析逐渐成为新的发展方向。
为此,本文研究基于单片机的多路振动监测系统,其主要内容包括:(1)针对目前振动监测技术在国内外的现状与需求进行了分析,提出了基于Stc12单片机的振动频率检测系统,针对测量系统中振动点方向判别的需求,进行了多传感器模式的设计(2)选择合适的传感器,分析了压电传感器的工作原理,建立了压电传感器等效机械系统,基于二阶质量弹簧系统建立了电荷灵敏度方程;(3)制定了数据采集、数据比较、数据显示等模块的设计方案、构成及实现方式;进行了测量系统的软硬件设计,包含主要电路设计;进行了数据接收和显示的逻辑流程等;(5)基于自制模拟振动平板进行了与功能对应的实验,验证了本文设计方案在检测振动频率,方向等方面的有效性。
本文的研究针对振动检测的现实问题,建立了基于单片机的的振动频率检测系统,提出了压电传感器二阶质量弹簧系统模型,并设计了相关实物进行了验证实验,对检测振动频率与方向有一定的应用意义。
关键词:单片机;多节点;频率测量;方向判断
Abstract
In modern machinery and modern industry, vibration monitoring and signal analysis are very important links. However, there are many steps in traditional mechanical instrument detection methods, which lead to time-consuming and laborious detection work. With the development of sensor technology and single-chip technology, sensor technology and single-chip technology are used to detect and detect vibration signals. Analysis has gradually become a new direction of development.
Therefore, this paper studies multi-channel vibration monitoring system based on single chip microcomputer. The main contents are as follows: (1) in view of the current situation and demand of vibration monitoring technology at home and abroad, the vibration frequency detection system based on Stc12 microcontroller is put forward, and the multi transmission is carried out in view of the demand of the direction discrimination of the vibration point in the measurement system. The design of the sensor mode (2) selects the appropriate sensor, analyzes the working principle of the piezoelectric sensor, establishes the equivalent mechanical system of the piezoelectric sensor, and establishes the charge sensitivity equation based on the two order mass spring system. (3) the design scheme, composition and Realization of data collection, data comparison, data display and so on are formulated. The design of the software and hardware of the measurement system is carried out, including the main circuit design, the logic process of receiving and displaying data and so on. (5) the experiment based on the homemade simulated vibration plate is carried out with the function, which validates the effectiveness of the design scheme in detecting the frequency and direction of the vibration.
In this paper, a vibration frequency detection system based on single chip microcomputer is established for the real problem of vibration detection. The two order mass spring system model of piezoelectric sensor is proposed, and the related object is designed to verify the vibration frequency and direction.
Key words: single chip microcomputer; multi node; frequency measurement; direction judgement
目录
第1章 绪论 1
1.1课题研究背景 1
1.2研究的目的及意义 1
1.3国内外研究现状 1
1.4研究内容及章节安排 2
第2章 系统方案设计 4
2.1硬件需求分析 4
2.2 软件需求分析 4
2.3 系统总方案设计 4
2.3.1 主控芯片 5
2.3.2测量模拟平台与传感器 5
2.3.3显示屏 6
第3章 系统硬件设计 7
3.1 核心控制器件 7
3.1.1 STC12C5A60S2单片机简介 7
3.1.2 STC12C5A60S2单片机的A/D转换介绍 7
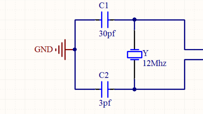
3.1.3 晶振电路简介 8
3.2 显示电路 9
3.3传感器模块 11
第4章 系统软件设计 14
4.1 系统主程序模块 14
4.2 液晶显示及方向判断 14
第5章实物的制作与调试 15
5.1 实物的制作 15
5.2 电路的调试过程 15
5.2.1 四路振动频率功能调试 15
5.2.2 电路的调试结果分析 17
5.3 调试过程中遇到的问题及误差分析 17
第6章 总结与后续工作 19
6.1 全文总结 19
6.2 存在的不足与后续工作 19
参考文献: 20
致谢 21
附录1:程序代码 22
附录2:硬件总电路图 35
第1章 绪论
1.1课题研究背景
在当代的生产生活中,物体的振动现象,作为最基本的运动现象之一,可以经常被我们观测到,比如:敲击桌子,桌子产生的振动,车辆起动时发动机引起的车身振动以及机床的振动。就形式而言,这些振动来回摆动,有些是往复直线运动,有些是旋转运动等。有很多种类和不同的形式,但它们都有一个共同的特征:就是可以围绕某个平衡位置反复多次往返运动。因此,如果对于一个物体,如果能够在其平衡位置附近发生来回往复的运动,我们就将这种往复运动称为振动。研究振动的目的是了解各种机械振动现象的机理,能够根据机械振动的机理,来破解在振动运动中所包含的关键信息,然后通过比对这些信息,我我们可以检测设备的状态,并分析设备的潜在故障振动传感器作为检测对象振动的关键部件。它可以将振动过程中的原始机械量传递给振动传感器的输入,然后通过机电转换部分接收机械接收部分的输入量,以便于分析和处理。整个过程也就是将机械信号转换成电信号的过程。
振动检测仪是利用传感器自动采集振动数据,并将采集到的振动数据进行处理,由机械信号转换为电信号,然后根据实际需要将一系列电信号传输到单片机进行研究分析[1]。
本课题就是在这样的环境下,设计一种基于单片机技术的多路振动频率检测系统。
1.2研究的目的及意义
随着基于单片机的检测技术的不断发展,近年来,国内对振动测量技术展开了理论研究,并在生产实践中投入了具体应用,取得了一定的成就,但是目前中国在这方面的实际应用技术与国外相比仍有比较大的差距。但是缺乏高性能的振动频率测量设备又会导致大量的经济损失。从这个意义上说,相关振动检测技术的研究和开发具有广阔的前景,也具有重大的现实意义,能够带来可观的经济效益和社会效益。
1.3国内外研究现状
振动测试技术从二十世纪初发展至今。经过几代科研工作者的孜孜不倦的努力,振动测试技术正在逐步完善,并且相关的测试分析仪器也在不断发展和成熟。振动测量通常包括振动位移、速度、加速度、声压和频率的测量。这些参数通常称为动态参数。动态测量是记录、分析和显示测量结果的整个过程,通过测量这些非电物理量并将其转换成电信号,然后通过适当的调节处理(例如放大和滤波)来调节信号,并分析信号。因此,振动测量属于动态测量的范围。
由于不断发展的振动测试技术以及不断增加的生产,测试的需求,人们开始不断研发,生产相关高质量的测试仪器,设备,也不断有新的现代测试方法被提出来。 在20世纪20年代,随着机电设备的发展对动态测量的要求不断提升。这导致了磁电传感器应运而生,从而实现了非电信号到电信号转换。第二次世界大战后,科学家基于压电效应发明了压电传感器,压电传感器不但体积小,并且具有很轻的质量,其测量的频率范围也非常大,动态性能非常优秀,它可以实现动态测量,经常被用于测量振动以及冲击测量,在今天仍然被广泛使用。而放大器和滤波器的集成电路型压电传感器,则提高了抗干扰能力和测量精度。压阻式传感器的出现和使用进一步拓宽了低频传感器的测量范围。如可变电容传感器,光纤传感器,涡流传感器等以便用于不同的场合。
目前信号分析技术的发展目标是: 在线实时能力的进一步提高:分辨率和精度的提高;专用检测装置结构小型化、性能标准化。;“虚拟仪器”这一概念是在软件和硬件结合的微型计算机上形成的。最新的发展趋势是:计算机技术和计算机软件技术的飞速发展,带动了虚拟仪器(VI)的发展[2]。虚拟仪器技术是基于计算机技术与仪器技术结合的基础上的。它是将计算机技术与仪器技术相结合,通过数据采集板采集数字离散信号。[3]然后,将传感器采集到的信息传输到计算机,充分利用计算机资源,执行信号存储,计算和分析以及结果显示等功能。不同的功能分析只需要通过不同的分析软件来实现,VI对硬件的使用较小,因此比较容易实现一机多用,功能集成,是未来测试仪器发展的趋势。
1.4研究内容及章节安排
本文主要设计基于stc12单片机[4],并通过压电传感器进行检测振动频率,该系统通过在平台上模拟振动的发生,利用压电传感器检测振动,利用单片机外部中断,定时器计算每秒中断几次,求得瞬时频率,达到对某一时间段,某次敲击所产生的震动频率变化进行测量的目的,并对各路频率值进行比较,判断振动所在的方向。然后向lcd1602液晶传输数据,终端接收到数据后通过液晶显示屏进行显示等操作[5]。
本文分为六个章节,各章节的安排内容如下:
第一章绪论
主要阐述了本课题的研究背景、研究意义、振动检测的发展现状,以及未来振动检测的发展趋势,简要叙述了本文的内容编排。
第二章系统方案设计
本章主要叙述了该系统的硬件需求、软件需求,经过需求分析后得出的总体
方案设计,给出直观的振动频率系统框图,然后根据需求确定各个模块的选型及理由,并对每个模块的功能实现提出技术方案。
第三章系统硬件设计
本章详细叙述了振动检测系统各个硬件部分的设计,包括传感器模块、显示模块,单片机模块等。
第四章系统软件设计
本章主要叙述了软件的设计逻辑,包括主控系统流程、数据处理与lcd显示等。
第五章 实物的制作与调试
本章主要根据之前的系统软硬件设计进行模拟仿真,并进行实物的制作,调试。
第六章 总结与展望
对本文的研究成果进行总结,并结合研究情况展望系统中可以优化的地方。
第2章 系统方案设计
2.1硬件需求分析
本次设计的振动检测系统要求完成以下基本功能:振动的准确感应、ADC转换、数据显示,判断方向。要求功能稳定,同时具备一定的准确性。
①主控MCU
整个系统处理器的CPU主要用来处理其他模块的数据。根据设计要求处理器自带ADC,自带定时器,运行稳定,芯片体积小,易于开发[6]。
②振动频率测量装置
该装置要求原理简单,能够直接或者间接测量振动的频率,易于制作,同时能够实现量化测量,具备良好的灵敏度,能够测量轻微震动导致的待测物理量变化,由于要接触被测物体,所以要考虑被测物体对装置的影响[7]。
③ADC转换主要考虑两点:即其数模转换的速度和精度。对于转换精度,根据设计要求达到的振动频率检测指标,其数值基本为整数,最小单位为1Hz,因此针对振动检测装置所测得的数据而言,精度要达到整数位[8]。
2.2 软件需求分析
本次设计中软件部分主要是利用定时器计算外部中断在一秒内所中断的次数,求得振动频率,完成数据显示,并且根据不同方位所测得的振动频率大小,判断出震动来自于哪一方向,并最后在液晶显示屏中显示出各个方位测得的振动频率值,并表示出振动的方向[9]。
- 主控部分:本次设计使用的传感器为压电传感器,由于要测的物理量无法通过传感器直接测得,所以要通过单片机中断,计时功能测得每秒振动中断次数,即为所求频率,并比较各路频率大小,判断振动方向。
 - 液晶显示部分:液晶显示屏上要有直观的体现频率的显示,同时要有对应的方向提示显示。
 
2.3 系统总方案设计
本次毕业设计的主要任务就是设计一个基于单片机的多路振动频率检测系统,其具有以下功能:振动采集、ADC转换、液晶显示大小,判断振动方向。通过对国内外研究现状和上述硬件、软件的需求分析,综合考虑系统的性能和成本等因素,提出了如下的系统解决方案,系统解决方案如图2.1所示:

图2.1 系统设计流程图
系统设计方案分为3个部分:第一部分为设计MCU的主控电路,用于数据的采集、处理;第二部分是测量模拟平台和传感器的选择,第三部分为lcd液晶屏,用于信息的显示。
2.3.1 主控芯片
方案一:典型的AT89C51的cpu是八位的,每个单片机都具有128个字节的数据存储器和4KB的程序存储器。电源电压为5v,一个机器周期包括12个时钟周期。
方案二:采用STC公司新推出STC12LE5A60S2系列1T单片机,其与51单片机的指令集兼容,该系列单片机一个时钟周期就是一个机器周期,运行速度是传统51单片机的8到12倍,供电电压为3.6V-2.1V,内部有1280字节RAM和60KB的ROM,2个全双工串口,8通道10位ADC,2路PWM波输出[10]。
本设计采用STC12LE5A60S2系列1T单片机,因为在其能完成传统51单片机完成的任务的同时,运算速度更快速,使用更广泛,性能更加稳定,性价比相对更高。
2.3.2测量模拟平台与传感器
根据情况及判别震动检测仪是否能分辨方向需要设计一个模拟振动平台,模拟平台的最大作用为保证单一变量,利用现有的装置模拟振动并进行测量,这就需要搭建一个测量平台。
根据需求,首先平台上需要方位标识,代表不同的检测方向;其次为了保证检测出的方位结果的准确性,应有固定位置的模拟振动点以保证单一变量,同时要保证各个方向上的模拟振动点与该方向上传感器的距离应当一致,应保证模拟平台中传感器与平台之间紧密连接,以便能够准确测得模拟平台中的振动,综上所述,在搭建平台是选用一质地均匀的正方形薄木板,正中间放置单片机及显示屏,四周四个方向分别紧密固定住一传感器,各方向传感器与震动点之间距离一致。
根据需求,传感器应能具有动态检测功能,体积应较为小巧以便于与振动试件相连接,同时应具有灵敏度调节功能,以便于测试不同振动强度。综上所述,选用压电式振动传感器[9]。
2.3.3显示屏
选择的是利用1602液晶作显示屏,作为一种应用广泛,造价低廉,使用方便的工业字符型液晶,1602液晶字符是由5V正电压驱动的,1602字符的“16”即为一行会有16个字符,“02”即为一共有两行,1602字符型液晶价格低廉,性能稳定,满足本次设计需求。
第3章 系统硬件设计
3.1 核心控制器件
- 由第二章的硬件需求分析,选用宏晶公司出品的stc12系列单片机。
 - 由于宏晶公司出品的stc12系列单片机内部自带有ADC,因此使用内部ADC完成模拟量-数字量转换。
 - 测得频率显示以及方向判断采用LCD1602字符型液晶显示。
 - 传感器选用的syy4型压电陶瓷振动传感器
 
   

图3.1 STC12单片机引脚图,实物图
3.1.1 STC12C5A60S2单片机简介
STC12单片机与普通80C51单片机相比,其一个时钟周期对应于一个机器周期,换言之,STC12单片机的速度将比AT89C51快12倍。STC12单片机的C5A60S2系列还具有宽的电压特性,它可以正常工作在2.2伏特和5.5伏特之间的电压。当时钟频率超过12MHz时,它具有第二复位功能脚功能,P4.6是第二复位功能脚,可用于调整复位的临界值电压。单片机内部RC与外部石英晶体一样可按照需求配置,程序存储器可通过程序重复使用十万次以上[10]。
3.1.2 STC12C5A60S2单片机的A/D转换介绍
STC12单片机内部自带ADC,其ADC原理是属于逐次比较型的,顾名思义,这个内部包括多路选择器,逐次比较器,十位ADC转换寄存器的ADC是通过将输入信号和比较器,逐次比较器逐个比较,多次比较,连续比较,来不断二分,近似求得模拟量的数字量近似值。这种逐次比较型的ADC的运算速度十分快[10]。
以上是毕业论文大纲或资料介绍,该课题完整毕业论文、开题报告、任务书、程序设计、图纸设计等资料请添加微信获取,微信号:bysjorg。
相关图片展示:








        
            
