外置式胎压监测仪的设计毕业论文
2020-02-19 19:03:03
摘 要
随着我国经济的快速发展,汽车融入了许多人的生活中,汽车的安全性也得到了相应重视。在行驶过程中轮胎压力是保证行驶安全的重要因素之一,故对胎压的实时监测显得更加重要。
本文以此为背景,设计了外置式胎压监测仪。它采用了压力传感器监测轮胎压力,通过无线传输的方式将测得的压力数据传送到可以接收433MHz射频信号的接收端,实现对于汽车四个轮胎压力的实时监测,在汽车安全行驶中发挥重要作用。本文主要论述了一种外置式轮胎压力检测系统的总体设计方案,并对软硬件进行设计。在硬件上分为接收处理显示模块和胎压采集发射模块。接收处理显示模块是以STM32微控制器为核心,外接TDA5235无线接收芯片及天线等组成的无线接收电路,有机发光二极管显示屏(Organic Light-Emitting Diode,OLED)和USB通信接口;胎压采集发射模块是由SP37传感器及PCB天线构成。在软件上设计了系统初始化模块、汽车胎压采集模块、轮胎温度采集模块、无线发射模块(Radio Frequency,RF)、RF无线接收解调模块、OLED显示模块等,实现了无线传输数据的功能。
在完成软硬件设计之后,分别对STM32微控制器模块、串口模块、OLED显示模块和无线发送及接收模块进行调试,最后进行总体调试。最终结果表明该胎压监测仪工作正常,实现了预定目标。
关键词:SP37;TDA5235;STM32;PCB天线
Abstract
With the rapid development of China's economy, cars have been integrated into the lives of many people, and the safety of cars has also received corresponding attention. Tire pressure is one of the important factors to ensure driving safety during driving, so real-time monitoring of tire pressure is more important.
Based on this background, this paper designs an external tire pressure monitor. It uses a pressure sensor to monitor the tire pressure, and transmits the measured pressure data to the receiving end that can receive the 433MHz RF signal by wireless transmission, realizing real-time monitoring of the four tire pressures of the car, playing an important role in safe driving of the car. . This paper mainly discusses the overall design of an external tire pressure detection system, and designs the software and hardware. It is divided into a receiving processing display module and a tire pressure collecting transmitting module in hardware. The receiving and processing display module is a wireless receiving circuit composed of an STM32 microcontroller and an external TDA5235 wireless receiving chip and an antenna, an organic light-emitting diode display (OLED) and a USB communication interface; The module consists of an SP37 sensor and a PCB antenna. In the software, the system initialization module, the automobile tire pressure collection module, the tire temperature acquisition module, the radio transmission module (Radio Frequency, RF), the RF wireless reception demodulation module, the OLED display module, etc. are designed to realize the function of wirelessly transmitting data.
After the hardware and software design is completed, the STM32 microcontroller module, the serial port module, the OLED display module, and the wireless transmitting and receiving module are respectively debugged, and finally the overall debugging is performed. The final result indicates that the tire pressure monitor is working properly and achieves the desired goals.
Key Words:SP37;TDA5235;STM32;PCB antenna
目 录
第1章 绪论 1
1.1 课题研究意义 1
1.2 国内外研究现状 1
1.3 全文结构 3
第2章 外置式胎压监测仪的方案设计 4
2.1 设计要求 4
2.2 总体方案设计 4
2.3 无线通讯方式的选择 5
2.3.1 曼彻斯特编码 5
2.3.2 FSK调制 5
2.4关键器件的选择 6
2.4.1 胎压传感器的选择 6
2.4.2 无线接收器芯片的选择 7
2.4.3 微控制器的选择 9
第3章 外置式胎压监测仪的硬件设计 10
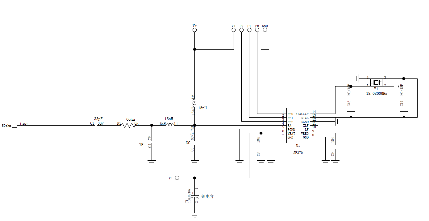
3.1 胎压采集发射模块的硬件设计 10
3.1.1 SP370电路的设计 10
3.2 接收处理显示模块的硬件设计 11
3.2.1 微控制器电路的设计 11
3.2.2 数据接收电路的设计 14
3.2.3 OLED显示屏 15
第4章 外置式胎压监测仪的软件设计 17
4.1 胎压测量程序 17
4.2 温度测量程序 18
4.3 数据发射程序 18
4.4 数据接收程序 20
4.5 OLED显示数据程序 22
第5章 外置式胎压监测仪的调试 24
5.1 各模块调试 24
5.1.1 串口模块调试 24
5.1.2 OLED显示模块调试 24
5.1.3 RF接收模块调试 25
5.2 总体系统调试 26
第6章 技术分析和总结 28
6.1 技术分析 28
6.2 总结 28
参考文献 30
致 谢 31
第1章 绪论
1.1 课题研究意义
在我国,大部分高速公路重大交通事故和汽车爆胎是直接相关的,爆胎事故中大部分是由于轮胎压不足时超负荷工作造成的,还有一部分是由于轮胎压过高直接引起爆胎,这些爆胎事故都是突然发生的,因此我们需要运用现代检测技术来实时检测轮胎压力[1]。
轮胎压力检测系统(Tire Pressure Monitoring System,TPMS),主要应用在车辆行驶过程中,标准的气压可以最大程度地延长轮胎的使用时间。轮胎长期处于高气压状态,轮胎与地面的接触面积减少,磨损量会增多;轮胎长期处于气压不足状态,轮胎呈现为外张内缩,导致过度疲劳生热,轮胎加速老化。以下是气压对轮胎行驶里程影响[2]:

图1.1 气压对轮胎行驶里程影响的曲线图
1.2 国内外研究现状
世界各国中,美国是最早通过法律将轮胎压力检测系统普及到汽车上的国家,之后欧盟、韩国、伊朗、我国台湾地区也相继出台相应的强制性法规保证车辆安装胎压检测系统。我国在2000年左右引进了轮胎压力检测系统,之后就大力发展轮胎压力检测系统的研发生产[3]。在2011年我国发布了“基于胎压检测模块的汽车轮胎压力监测系统”的推荐性的法规,越来越多的车辆也在后期安装上了胎压监测系统,最终在2016年我国也出台了强制性法规要求从2019年起在中国市场上销售的车辆都要安装胎压监测系统。目前轮胎压力检测系统成为了车辆的标配之一,有些甚至将智能手机作为接收显示的平台[4]、[5],它分为间接式和直接式两种:
(1)间接式轮胎压力检测系统
间接式轮胎压力检测系统并不是直接通过测得轮胎的气压来实现的,它是通过测量轮胎气压影响的其它因素来实现的[6],例如通过汽车ABS系统的轮速传感器测得不同轮胎的转速,利用转速之间的差异来监视胎压。当轮胎压力降低时,车辆总体质量不变,车辆距离地面的距离减小即车轮转动半径减小,导致其转速变快,这种转速的变化就可以被轮速传感器识别并用于胎压预警。但是这种方式不能准确定位问题轮胎,并且具有一定延迟,不能实现主动安全防范的作用。
(2)直接式轮胎压力检测系统
目前直接式轮胎压力检测系统的原理是直接利用胎压传感器来直接测量轮胎内部的气压,这需要用气门嘴将轮胎内的气体引到胎压传感器所在的位置,整个装置与轮胎形成密闭[7],然后通过发射装置将各轮胎的气压数据直接发送到接收装置,接收装置将数据送至处理器上处理,最后发送到显示屏上显示,有些系统会将轮胎的温度甚至加速度和供电电压一起显示出来,当胎压数据异常时,系统会启动报警功能,车辆后装胎压监测系统采用的就是这种方案。
直接式轮胎压力检测系统又分为外置式胎压监测系统和内置式胎压监测系统。这两种胎压检测系统的工作原理是相同的,最大的区别在于外置式胎压监测系统的压力传感器是直接安装在轮胎气门嘴上的,需要添加一定的防盗装置。外置式花费少量时间即可安装,是汽车配件市场的常见产品,但是此类胎压监测装置由于安装在轮胎外部的气门嘴处,容易被人盗取并且常年裸露在外,要受到更多环境考验。
而内置式胎压监测系统的四个胎压测量发射模块安装在轮辋上,得益于传感器的发展,传感器可以测量更多物理量,如今大部分检测系统可以做到实时显示胎压和温度数值。当胎压偏离正常值时,会自动提醒司机轮胎压力异常及时对轮胎进行检查。这一类直接式轮胎压力检测系统的主要缺点是压力传感器安装在轮胎内部的轮辋上需要重新做车轮动平衡,同时传感器重新更换电池困难,对射频通讯技术的可靠性要求较高,对比外置式胎压监测装置,它的成本较高。
本设计采用的是外置式胎压检测系统。
1.3 全文结构
本文一共分六章,具体的章节结构如下:
第一章:绪论。介绍课题研究意义,国内外研究状况,并给出论文的组织结构。
第二章:外置式胎压监测仪的方案设计。分析外置式胎压检测仪需要实现的功能,介绍整个系统的结构,详细阐述关键器件的选择,明确该系统需要实现无线数据传输的编码以及调制方式。
第三章:外置式胎压监测仪的硬件设计。对整个监测系统的发射端和接收端分别详述硬件设计。
第四章:外置式胎压监测仪的软件设计。按照发射端和接收端所要实现的功能分别介绍它们的软件总体流程,并设计胎压采集发射模块的胎压温度采集程序和数据发送程序,STM32微控制器模块的数据接收程序和OLED显示数据程序。
第五章:实物实现和整体调试。在硬件和软件的设计基础上,对系统的各模块逐一调试,最后进行总体调试,并给出相关调试结果。
第六章:技术分析和总结。对于整个装置的测试过程中出现的问题进行分析,并给出设计的有待改进之处。
第2章 外置式胎压监测仪的方案设计
2.1 设计要求
本次外置式胎压检测仪的设计要求包括以下几个方面:
- 压力测量的范围在450KPa以内。大于280KPa就是高压;小于180KPa就是低压;
 - 温度测量的范围为-40℃~ 125℃;
 - 胎压采集发射模块需要小型化,轻型化,功耗控制在较低水平;
 - 接收处理显示模块需要接收灵敏度高,稳定性好;
 - OLED显示屏要同时显示四个轮胎的胎压和温度数值,具有高压和低压报警;
 - 整个系统具有一定的抗干扰能力[8]。
 
2.2 总体方案设计
本设计采用的是外置式胎压检测系统,它由胎压采集发射模块和接收处理显示模块组成,其中四个胎压采集发射模块是安装在汽车的轮胎气嘴处,而接收处理显示模块则安装在驾驶员容易查看的位置[9]。
胎压采集发射模块是由胎压传感器,供电电路、晶体振荡器电路、射频电路以及天线所组成,该模块可以采集胎压和温度等信息,将传感器的ID、胎压、温度、轮胎位置、CRC校验等信息经过曼彻斯特编码后传到射频发射电路,然后数据经过调制传到天线发射到接收处理显示模块。
接收处理显示模块是由微控制器、无线接收芯片及其外围电路、显示器和天线组成,它通过天线和无线接收芯片来获取无线信号,经过相应的解调之后传到微控制器进行处理,最后将数据进行显示[10]。

图2.1 硬件设计框图
2.3 无线通讯方式的选择
本文选择的是现如今市场上常见的无线通讯方式,433MHz的接收灵敏度高,带宽窄噪声小,绕射性能好,一般使用433MHz产品来实现主从模式的通信系统,目前主流的胎压传感器和无线接收芯片都支持这一类数据通讯方式,它采用曼彻斯特编码,FSK调制的无线通讯方式。以下是对于曼彻斯特编码和FSK调制的介绍。
2.3.1 曼彻斯特编码
曼彻斯特编码(Manchester Encoding),同时被称为相位编码(PE)是一种同步时钟编码技术。曼彻斯特编码的原理是将原始数据的每一位划分成两个相同间隔的部分,前半部分与原始数据相同,后半部分是原始数据的补码,这样的好处是使自身具有同步能力和较好的抗干扰性。

图2.2 曼彻斯特编码
2.3.2 FSK调制
移频键控调制(Frequency Shift Keying,FSK),是信息传输中使用的调制方式之一,它的主要优点是: 比较容易实现,有不错的抗噪声与抗衰减的性能。因此在中低速数据传输中被广泛运用。运用较为广泛的是用两种不同频率表示二进制1和0的FSK调制方案。本次设计的外置式胎压检测仪采用的是433.92MHz的通讯频率,其中f1频率就代表原码中的1,f0频率就代表原码中的0。

图2.3 FSK调制
2.4关键器件的选择
整个外置式胎压检测仪的关键器件有胎压传感器、无线接收芯片、微控制器。根据设计要求,这三个关键器件的选择情况如下。
2.4.1 胎压传感器的选择
胎压传感器需要测量轮胎的压力和温度等信息,需要选择合适的传感器,目前现有的胎压监测系统中,使用到的胎压传感器主要有英飞凌公司的SP37、SP40系列,飞思卡尔公司的FXTH87系列。本文选择英飞凌公司的SP370,它在如今的胎压监测系统中运用的很广泛,也很成熟。
SP370中的压力传感器由单晶硅,块状微机械薄膜和集成的全惠斯通压阻电桥组成。压电电阻器放置在真空参考室内,而在应用中待测量的压力介质施加到膜的相对侧。由于测量桥不受环境影响,因此具有良好的长期性能。温度传感器放置在特殊应用集成电路上,ADC由固定(带隙)电压参考读取。压力和温度测量是由英飞凌公司提供的ROM库函数执行,它只需要很少的外部组件。SP370的特点[11]:
•电源电压范围为1.9 V至3.6 V
•工作温度范围-40至  125°C
•低电源电流
•压力传感器适用于450 kPa范围
•用于运动检测的Z轴加速度传感器
•温度感应器
•电池电压传感器
•用于ISM频段315/434 MHz的集成射频发射器
•可选输出功率5或8 dBm(转换为50欧姆负载)
•可配置的RF传输数据速率高达10 kbit / s曼彻斯特编码(20 kchips / s)
•ASK / FSK调制功能
•FSK模式下频率偏差高达50 kHz
•完全集成的VCO和PLL合成器
•I2C编程/调试接口
•用于射频发射器的硬件曼彻斯特/双相编码器
•16位硬件CRC生成器
•8Bit伪随机数发生器
•看门狗定时器
•3个双向GPIO引脚

图2.4 SP370芯片结构图
2.4.2 无线接收器芯片的选择
无线接收器芯片,它的功能是接收无线传输数据信号。因此,芯片接收灵敏度和稳定性是需要考虑到的依据,本设计选择的是英飞凌公司生产的TDA5235芯片[12]。该芯片是用于300~320,425~450,863~870和902~928 MHz频段的低功率ASK / FSK接收器。支持双相调制方案,如曼彻斯特,双相标记,双相空间和差分曼彻斯特。该芯片在极高的集成度下提供同类最佳的灵敏度性能,仅需少量外部元件。该器件符合汽车质量标准,可在-40和 105°C之间运行,电源电压范围为3.0至3.6伏或4.5至5.5伏。以下是该芯片的特点:
•增强灵敏度接收器
•多频段(300-320,425-450,863-870和902-928 MHz)
•所有支持频段的一个晶振频率
•21位Sigma-Delta小数N分频PLL合成器,具有10.5 Hz的高分辨率
•最多2个并行参数集用于自主扫描和从不同源接收,显着降低了主机处理器功耗和系统待机功耗
•每个参数组有一个频率通道,分辨率为10.5 Hz
•自主接收模式可降低主处理器的噪声并提高系统性能
•RSSI超快速唤醒
•输入数据流的快速同步通常在电报的前4位内
•可选择IF滤波器带宽和可选的外部滤波器
•双下转换图像抑制混频器
•ASK和FSK功能
•用于载波频率偏移补偿的自动频率控制(AFC)
•支持双相线路代码,如曼彻斯特,双相标记/空间和差分曼彻斯特
•NRZ数据预处理功能
•数字基带接收器,具有时钟同步,帧同步,格式解码和FIFO
•恢复数据和时钟的单独输出
•RSSI峰值检测器
•唤醒发生器和轮询定时器单元
•邮件ID扫描
•独特的32位序列号
•片上温度传感器
•可用于外部手表单元的集成定时器
•集成的4线SPI接口总线
•电源电压范围为3.0伏至3.6伏或4.5伏至5.5伏
•工作温度范围-40至  105°C
以上是毕业论文大纲或资料介绍,该课题完整毕业论文、开题报告、任务书、程序设计、图纸设计等资料请添加微信获取,微信号:bysjorg。
相关图片展示:








        
            
