基于Java EE的校园二手物品交易平台毕业论文
2020-02-14 17:14:07
摘 要
为了迎合人们对二手物品交易需求的迫切趋势,本文设计并实现了基于Android平台和Java EE中的JDBC的校园二手物品交易平台APP,该APP为校园学生提供了二手物品买卖的平台,能够进行登陆注册、按照物品分类查看他人发布的二手物品、发布自己想要交易的二手物品、将想要购买的二手物品添加到购物车或者立即购买、搜索自己想要购买的二手物品、查看自己的发布历史、向账户余额中进行充值操作。
本文详细介绍了如何基于Android进行项目前端界面的开发,如何通过JDBC连接MySQL数据库,进行与数据交互。通过相关技术手段完成了项目功能六个模块主要功能。
本文包含了五个主要的部分,分别是绪论部分,讨论课题研究的必要性;相关技术综述部分,介绍项目用到的技术;需求分析部分,完成项目需求分析的介绍;详细设计与实现,介绍模块的流程分析和效果展示;总结,对课题项目进行反思与展望。
关键词:Android;Java EE;JDBC;二手物品;交易平台
Abstract
In order to meet the urgent trend of people#39;s demand for second-hand goods trading, this paper designs and implements the campus second-hand goods trading platform APP based on Android platform and JDBC in Java EE. This platform provides campus students with a second-hand goods trading platform, which can register, view other people#39;s second-hand items according to the classification of items, and publish the second-hand items they want to trade. Add the second-hand items you want to buy to the shopping cart or buy them immediately, search for the second-hand items you want to buy, view your release history, and recharge the balance of your account.
This article describes in detail how to develop the front-end interface of the project based on Android, how to connect to the MySQL database through JDBC, and interact with the data. The main functions of the six modules of the project function have been completed through relevant technical means.
This paper contains five main parts, namely the introduction part, the necessity of discussing the research of the subject; the related technology review part, introduces the technology used in the project; the demand analysis part, completes the introduction of the project demand analysis; detailed design and implementation, introduction Process analysis and effect display of the module; summary, reflection and outlook on the project.
Key Words:Android;Java EE;JDBC;Secondhand goods;trading platform
目录
摘 要 I
Abstract II
第1章 绪论 1
1.1 项目背景 1
1.2 课题相关国内外发展现状研究 2
1.3 课题的主要内容和论文的组织结构 2
第2章 校园二手物品交易APP的相关技术综述 4
2.1 Android系统框架 4
2.2 JDBC简介 5
2.3 MySQL简介 6
2.4 本章小结 6
第3章 校园二手物品交易APP需求分析 7
3.1 需求分析综述 7
3.1.1 客户端特点分析 7
3.1.2 用户特征分析 8
3.2 功能性需求分析 8
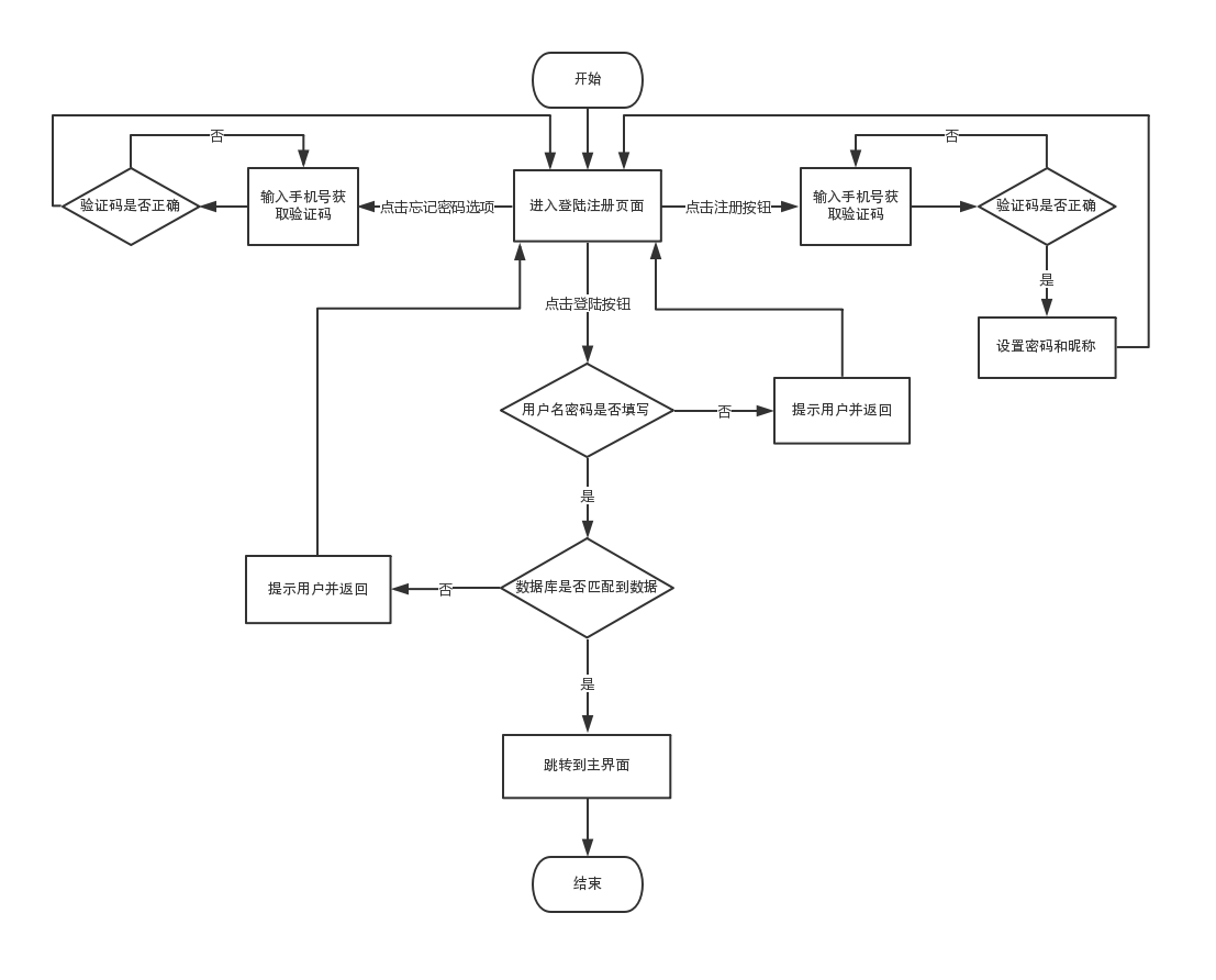
3.2.1 登陆注册模块 9
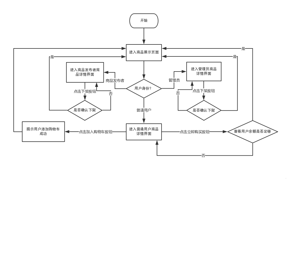
3.2.2 商品展示模块 9
3.2.3 商品发布模块 11
3.2.4 商品搜索模块 13
3.2.5 购物车模块 14
3.2.6 个人中心模块 15
3.3 非功能性需求分析 16
3.4 本章小结 16
第4章 校园二手物品交易APP概要设计 16
4.1 设计目标 16
4.2 客户端总体功能结构 16
4.3 数据库设计 17
4.4 本章小结 19
第5章 校园二手物品交易APP详细设计与实现 20
5.1 登陆注册模块 20
5.1.1 登陆注册模块流程分析 20
5.1.2 登陆注册模块效果展示 21
5.2 商品展示模块 22
5.2.1 商品展示模块流程分析 22
5.2.2 商品展示模块效果展示 23
5.3 商品发布模块 23
5.3.1 商品发布模块流程分析 24
5.3.2 商品发布模块效果展示 25
5.4 商品搜索模块 25
5.4.1 商品搜索模块流程分析 26
5.4.2 商品搜索模块效果展示 27
5.5 购物车模块 28
5.5.1 购物车模块流程分析 28
5.5.2 购物车模块效果展示 29
5.6 个人中心模块 29
5.6.1 个人中心模块流程分析 29
5.6.2 个人中心模块效果展示 30
5.7 系统测试与验收 30
5.7.1 测试环境 30
5.7.2 测试方法 31
5.7.3 测试用例设计 32
5.7 本章小结 35
第6章 结论 36
6.1 全文总结 36
6.2 参考文献 37
致 谢 39
第1章 绪论
随着社会的不断进步、人们对物品的需求日益增加、各种产品的更新换代和很多大学生即将面临毕业,很多大学生堆积了很多用不到的二手物品不知道到应该怎样处理。为了解决现代大学生不知道如何处理闲置二手物品的情况,该校园二手交易平台应运而生,来使各高校的大学生能够比较便捷地买卖自己需要或者闲置的物品,来达到方便各校大学生的目的。本APP旨在为大学生提供一个方便大学生之间交易的小型交易平台,可以让大学生处理闲置的二手物品和购买自己需要的有能力支付的二手物品[1]。前端部分主要包括登陆注册模块,物品展示模块,物品发布模块,搜索物品模块,购物车模块,个人中心模块[2]。本章主要介绍项目的背景,概述项目的目的及意义、相关的国内外研究现状,最后概述本论文的结构框架。
1.1 项目背景
中国最早是在二十世纪九十年代初开始出现旧货买卖,当时城市实行旧城改造,很多人都搬新家,很多老旧的东西不知道应该怎么处理,于是就出现了旧货市场。因为旧货的价格相较于新货价格低廉,功能又基本上是一样的,所以消费者也就越来越多,交易额也相当可观。随着这么多年的发展演变,出现了很多国内知名的旧货交易市场,比如浙江的半山旧货市场,北京的潘家园旧货市场等。
但是随着互联网的发展,传统的旧货市场受到了很大的冲击。当代的年轻人很少一部分再去逛线下的旧货市场,反而都偏爱各种线上交易平台,因此很多线上交易平台应运而生。虽然现在有这很多二手物品交易平台,但是目标用户是大学生的交易平台却是很少[3]。
每年到了大学生即将毕业的时候,就会出现很多废旧的物品不知道应该怎样处理,毕业生们不可能将大学生活中的所有日常用品都带走,所以很多人会选择将部分物品直接丢弃,有些物品甚至还是八九成新,完全能够继续使用的。直接丢弃的行为不仅会造成资源浪费,可能还会造成许多不必要的环境污染。大学生们完全可以将这些东西卖给有需要的学弟学妹们,这样不仅能够有效地利用那些对自己已经没用的资源,还可以给自己带来一些生活上的补贴[4]。有部分大学生在学校内空地上进行摆摊销售用不到的书籍和生活用品,这种销售方式不仅效率比较低,而且占用了很多不必要的公共资源[5]。
并且校园内已经存在的不健全的二手物品交易市场,很多宣传都是通过摆地摊、张贴出售海报等方式,造成很多学生对服务质量的不放心,对交易的物品质量不放心。在互联网飞速发展的今天,各种实体店铺不断被取代,为了满足大学生的需求,解决实体二手市场的弊端,需要构建新型校园二手物品交易平台[6]。
1.2 课题相关国内外发展现状研究
现在存在很多二手物品交易平台,但是目标用户为大学生的校园二手物品交易平台却很少,现如今校园中的二手物品交易方式还是保持在比较传统的交易方式,比如:跳蚤市场、旧物赠送等[7]。在我国虽然有很多二手物品的交易平台,但是很多用户对这些平台的产品质量持怀疑的态度,因为虽然二手物品的价格相对于全新物品较为便宜,但是“一分钱一分货”、“便宜没好货”的想法还是广泛存在的[8]。
国外有许多二手物品交易平台,像Zaarly,这个平台主要是让你更便捷地与附近的人进行交易,虽然是一个十分方便的跳蚤市场,但是在物流发展飞速的今天显然是有些局限了[9];Fribi结合了LBS和社交,是一家挪威创业公司开发的移动二手交易市场,这个平台会将你的交易对象限制在你的朋友圈中,让你的交易更加放心,但是这样就会缺少很多将物品出售给他人的机会,效率并不高;EggDrop是基于地图帮助用户探索身边的二手物品交易的平台,它结合了Craigslist的分类信息和Zaarly的需求对接,用于探寻身边的二手物品交易信息,但是用户群体还是存在局限性。国内的“淘身边”也是二手物品交易平台,但是这个平台主要是进行电子产品的交易,这让很多种类的二手物品都没有交易的空间[10]。
可以看出国内外关于二手物品的交易平台已经相对来说比较完善,主要的问题就是缺少目标客户是占全国很大一比分的在校学生,这个问题急需解决。
1.3 课题的主要内容和论文的组织结构
通过上述论述可以得知,当今中国的校园二手物品交易平台的前景十分广阔,该APP也会在二手市场交易平台中起到重要的变革作用。本论文将从以下几个方面对APP进行介绍:
第一章:引言,主要介绍课题的背景,然后对国内外同类平台的现状进行了分析,接着介绍了课题的研究意义。并概括了论文的组织结构。
第二章:校园二手物品交易APP相关理论及技术概述,对Android系统的框架和JDBC进行了介绍,明确了课题的技术路线。
第三章:校园二手物品交易APP需求分析,对APP的功能性需求和非功能性需求进行了总结。
第四章:校园二手物品交易APP概要设计,根据第三章的结论,从数据存储,代码结构,技术实现框架,系统功能模块细分四个方面对APP进行了概要设计。
第五章:校园二手物品交易APP详细设计与实现和系统测试与验收,根据第三章和第四章的结论对APP的功能模块进行了详细设计与实现,详细设计和APP实现后,对APP进行系统测试,确保APP能够正确运行。
第六章:结论,对本论文进行总结,概述自己在开发过程中的一些体会。
第2章 校园二手物品交易APP的相关技术综述
本章主要对Android系统的框架、JDBC和MySQL进行了介绍,明确了课题需要用到的技术知识。
2.1 Android系统框架
如图2.1所示,Android的系统架构主要分为四层,最顶层是主要与用户进行交互的应用程序层,其次是为开发者提供各种方便使用的组件的应用程序框架层,第三层是由类库Libraries和Android Runtime组成的系统运行库层,最底层的是基于Linux提供许多核心服务的Linux内核层。下面将分别介绍这四层结构为开发提供的便利和功能[11]。

以上是毕业论文大纲或资料介绍,该课题完整毕业论文、开题报告、任务书、程序设计、图纸设计等资料请添加微信获取,微信号:bysjorg。
相关图片展示:












