黄土高原1992-2017年生态安全变化评估毕业论文
2021-11-29 21:17:21
论文总字数:18447字
摘 要
有关生态环境保护的议题长时间以来都在世界范围内经久不衰,伴随之而来的就有几个学界一直在探讨的问题:如何判断进行生态环境保护的介入时机,如何构建一个规范的评价标准来表明生态环境的状况,是否可以通过构建一种科学的理论来对生态环境的保护工作进行指导,等等。在科研趋势的催熟下,生态安全的概念被提出,现如今的学界可以通过生态安全的评估来掌握一定区域内的生态环境的良莠程度,并且能够参照生态安全的的影响因子来制定有益于生态环境的措施。本文选取了黄土高原作为生态安全评估的研究区域,确定了1992年到2017年作为生态安全变化评估的时间区间,基于压力—状态—响应模型,构建了符合黄土高原的区域特点的生态安全评价模型,用于评估该区域在1992年至2017年间的生态安全变化,在可视化的方法下,试图发现区域内生态安全的静态特征与动态特征,并依据发现的规律来提出改善黄土高原生态安全状况的建议。
关键词:黄土高原 生态安全 生态环境 地理信息科学 遥感
Abstract
The topic of ecological environment protection has been going on all over the world for a long time. With that comes a few questions that the academic community has been discussing. How to judge the timing of intervention in ecological environment protection? How to construct a standard evaluation standard to show the state of ecological environment? Whether it is possible to guide the protection of ecological environment by constructing a scientific theory? Under the familiarity of scientific research trends, the concept of ecological safety has been put forward. Today's academic circles can grasp the degree of ecological environment in a certain area through the assessment of ecological safety, and can formulate measures beneficial to the ecological environment by reference to the impact factors of ecological safety. In this paper, the loess plateau is selected as the research area of ecological safety assessment, and the time interval for ecological safety change assessment from 1992 to 2017 is determined. Based on the pressure-state-response model, an eco-safety evaluation model is constructed to assess the ecological safety changes in the region between 1992 and 2017. Under the method of visualization, we try to find the static and dynamic features of ecological security in the region, and put forward some suggestions to improve the ecological safety condition of the loess plateau according to the law of discovery.
Key Words: Loess plateau, ecological security, ecological environment, geographic information science, remote sensing
目录
第1章 绪论 1
1.1 研究的技术路线 1
1.2 研究的背景与目的 2
1.3 国内外的相关研究成果 4
1.3.1 国内的相关研究成果 4
1.3.2 国外的相关研究成果 4
第2章 生态安全评价的实施 5
2.1生态安全评价体系的构建 5
2.2 评价空间尺度的统一 8
2.3评价指标数据的标准化 8
2.3.1 指标数据量纲的消除 8
2.3.2 文本型地理数据的定量化 9
2.4 评价指标权重的确定 10
2.5 生态安全指数的计算 10
2.6 生态安全情况的分级可视化 10
第3章 黄土高原生态安全变化的时空评价 15
3.1 单一年份黄土高原生态安全特征 15
3.1.1 2002年黄土高原生态安全特征 15
3.1.2 2007年黄土高原生态安全特征 15
3.1.3 2009年黄土高原生态安全特征 16
3.1.4 2010年黄土高原生态安全特征 17
3.2 黄土高原生态安全的时间变化特征 18
3.2.1 数学统计维度的时间变化特征 18
3.2.2 空间分布维度的时间变化特征 19
第4章 结论与建议 21
4.1 黄土高原生态安全变化的评价 21
4.2 黄土高原生态安全增强的建议 21
参考文献 23
致谢 24
第1章 绪论
近年来,生态环境保护的研究随着国家相关政策的出台和人们生态环保意识的提高正在不断深入,而生态安全的评价作为生态环境保护的重要一环,自然也在学界得到了足够的重视。生态安全反映了一定区域内施加在生态环境中的人类活动造成的生态变化的一种趋势,对生态安全的把握能够根据生态安全的即时或未来特点来调整人类活动,以到达在人类活动发展的同时保证生态环境的稳定性和资源的可持续性。
生态安全评价的评价模型与方法有多种,分别适用于不同的区域特点,其中就包含学界认可度高、应用规模大的压力—状态—响应模型。该模型很大规模上提供了生态环境状况评价中的理论依据与思维方式,通过构建压力层、状态层、响应层这三层的思维圈层,将研究从模糊的概念化的生态安全描述中解救出来。压力层表现为人类在进行生产活动时对生态环境造成的损害,状态层表现为生态环境的现有状况对人类的生产活动的延续性与效益性产生的影响,而响应层就表现为人类为了抑制状态层对生产活动造成的负面影响而采取的有益于生态环境的积极措施,整体构成了一个闭环,却又可以清晰地进行深入的分析与研究。
该模型自提出以来,就不断地根据研究区域的地理特征进行改良创新,使之得到的结果符合研究区域的科学性和现实性,但该模型还未在在黄土高原区域地生态安全研究中大面积地应用,与黄土高原区域的地理特征并没有达到完美的契合。本文就通过研究黄土高原的特点,构建了符合黄土高原特征的压力—状态—响应模型,用于了解黄土高原的生态安全状况,并施加一个时间序列,试图在该区域的生态安全演变中获取变化规律,进一步提出有益于增强黄土高原生态安全性的建议。
1.1 研究的技术路线
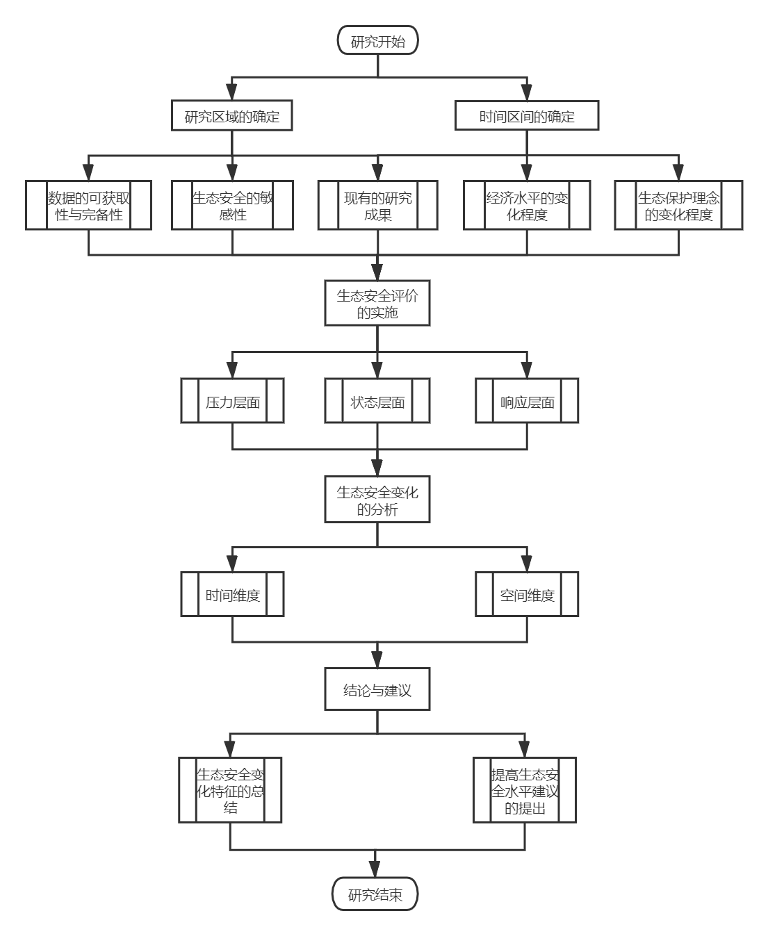
本文在进行黄土高原1992—2017年生态安全变化评估的研究时,将其分成了4个子流程阶段性开展研究,分别为确定研究内容,实施生态安全评价,分析生态安全评价结果,最后得出结论并提出建议。首先,在确定研究内容时,不仅需要确定研究区域,还需要确定生态安全变化的时间区间,确定研究区域时,通过了解黄土高原的生态环境比较脆弱,在收到人类活动冲击时,会比较显性地产生变化,进而降低生态环境变化评价的难度,而黄土高原有关数据相对来说也是可获取的,而时间变化区间的选择更多考虑到的是,可能会影响生态安全的要素,在该时间区间内变化的程度有多大,变化越大,越便于分析生态安全的变化。其次是生态安全评价的实施,重点就在于基于压力—状态—响应模型来对生态安全评价体系进行拆分以及运算。再其次,生态安全评价结束之后,将会从时间维度和空间维度对评价结果进行分析,在获取黄土高原区域内的生态安全特征后,需要进一步探究生态安全的变化趋势。最终,基于上一流程的分析结果,试图得到让黄土高原区域内生态安全产生差异化的原因,试图得到让黄土高原在时间变化中生态安全产生差异化的原因,
并基于以上结论提供可信的积极建议。
图1.1 研究课题的技术方案
1.2 研究的背景与目的
黄土高原横跨中国的华北地区与西北地区,区域涉及到7个省级行政区,呈现出一个
靴子的形状,总面积约为65万平方千米,差不多占据了中国陆地面积的百分之七。
图1.2 黄土高原在中国的方位
黄土高原名称包含了它的两大特点:黄土为主的土壤组成,高原的地形特点。黄土高原的海拔位于1千米至2千米之间,高原上黄土堆积深厚。黄土质地细腻、颗粒细小、结构疏松的特点造就了黄土高原区域的容易耕种的特点,而且它具有垂直的纹理,灌溉后有利于下层土壤的养分、水分在植物的根系作用上升到地表,再加上季风对黄土的搬运和堆积一直都没有停止,每年都有新的黄土落在地面,黄土高原成为了一个适合人类进行生产活动的区域,人口的累计效应不断地进行,直至黄土高原的生物承载力达到极限。
黄土高原曾经在历史的很长一段时间拥有较多植被和森林,直到清朝时期,仍记载有大片森林存在。但是在近200年间,该区域的人类活动大大削减了植被的面积,缺少了植被的根茎涵水固土,土壤在降水的作用下跟随着径流进入河道,不仅侵害了该区域富含营养的土壤,还大大削弱土壤的吸收降水的能力,进而降低了土壤的可耕性。危害更大的是,跟随径流进入河道的土壤使得河道堵塞,水库充满淤泥,农用民用的水渠也变得不通畅,危害如此之大,治理难度却不小。正是由于黄土高原生态安全的严峻性与脆弱性,才给生态安全评估模型的应用创造了良好的条件,通过对该区域的研究,能够科学系统地分析出增强生态安全的实际建议,造福黄土高原区域的人类与生态环境[4]。
本次课题选择了1992年至2017年进行生态安全变化评估的时间域。在1992年至2017年之间,中国的社会经济取得了不错的成就,但是也产生了一些负面影响。其中不乏包括植被的破环,工业废水废气的排放,人类的基础设施建设对环境的侵占等等。但是在这个时间域中也伴随着生态意识的转变和思考,决策层和民众渐渐也意识到了生态环境的重要性,在民众生态安全意识的觉醒下,退耕还林,废弃物处理厂的投资建造,建立自然保护区等环保措施也在稳步推进。这段时间的生态环境经历了人类经济发展活动和生态安全意识的转变过程,所以本次研究的时间跨度是具备研究价值的。
1.3 国内外的相关研究成果
1.3.1 国内的相关研究成果
荣联伟,师学义等人将压力—状态—响应模型加以运用,创立了生态安全动态指标体系,在确定体系各指标权重的时候,运用了主成分分析法,并且以此得到了研究区域的生态安全状况,值得注意的是,文章还运用了数学模型对研究区域未来的生态安全进行了预测[1]。吴未与谢嗣频则讨论了现如今的土地生态安全评价仍然存在的许多不足的地方,比如评价标准的不规范,评价尺度的不一致,评价的指标体系和基础理论并没有很严谨等等[2]。李晶通过无植被覆盖的土壤侵蚀量来估算生态系统的水土保持,进而来为陕北高原地区的水土流失提供相关建议[3]。
1.3.2 国外的相关研究成果
Eléonore Loiseau就学界中常用的评估指标与评估方法进行了多维度方面的比较,对进行生态安全评估指标和方法的选择有着很强的借鉴价值[4]。Bernhard Wolfslehner和Harald Vacik基于压力—状态—响应模型评价了森林资源的生态状况,并且为森林资源的可持续发展提供了相关的建议[5]。而Gómez Aina G等人进行了码头的海岸线的生态环境评估,也是基于压力—状态—响应模型得到了海岸线的多幅生态安全评价图[6]。G. Santibáñez-Andrade等人以墨西哥城马格达莱纳河流域森林为案例,通过建立生态安全模型,提供了一套生态环境的养护方案[7]。
第2章 生态安全评价的实施
生态安全评价的实施是建立在生态安全评价的评价体系之上的,通过压力层、状态层与响应层三层考量因素来构建评价体系的评价指标。生态安全评价体系建立完毕后,就是相关指标数据的获取,分为两个部分进行:对于统计数据的类型,进入国家统计局的官方网站查询相关统计年献来获取数据,再通过构建表格来对统计数据进行编排;而对于遥感数据,则需要进入地理空间数据云等遥感影像网站来进行相关栅格数据的下载,矢量数据则需要再openstreetmap等网站进行下载。在获取到了所有的指标数据之后,就要开始对数据进行处理,分为评价的空间尺度的统一、最小评价单元的确定、评价指标数据的标准化、确定评价指标权重和综合计算生态安全指数这几个步骤进行。最终,利用安全分级的划分来进行地理可视化,得到黄土高原各年份生态安全评价的成果图。
图2.1 生态安全评价的实施方案图
请支付后下载全文,论文总字数:18447字
相关图片展示:







