可通信控制的0-30v5A可变电压源毕业论文
2020-02-17 23:04:53
摘 要
随着科技的发展,多种多样的电子产品丰富着我们的生活。任何的电子产品都需要电源供电,作为其中的一个重要分支,可变电压源被应用的十分广泛。
本论文围绕开发可通信控制的0-30V5A可变电压源来展开。首先介绍了可变电压源系统的研究现状和发展历程。之后阐述了电压源的理论基础和总体设计思路,并详细介绍了各个模块的设计,包括主电路buck结构的设计,单片机的高级PWM功能,电压电流的检测和采样,MOS驱动电路的实现,以及建立辅助电源的方法。再介绍控制电路芯片STM32程序的编写,最后完成软硬件调试并做出总结。本设计基于buck电路结构和单片机的PWM技术,在对可变电压源的基本工作方式了解的前提下,结合用户与设备的需求,利用单片机以及其外围电路,通过单片机的通信和对输出电压的调节等功能,基本实现了现实中电子设备的需求,成为一款实用的可通信控制的可变电压源。
关键词:单片机;PWM;buck电路;可变电压源
Abstract
With the development of science and technology, a variety of electronic products enrich our lives. Any electronic product requires power supply, as one of the important branches, variable voltage source is widely used.
This thesis revolves around the development of 0-30V5A variable voltage source which can be controlled by communication. Firstly, the research status and development course of variable voltage source system are introduced. Then it expounds the theoretical basis and overall design idea of the voltage source, and introduces in detail the design of each module, including the design of the main circuit buck structure, the advanced PWM function of the single chip microcomputer, the detection and sampling of voltage and current, the realization of MOS drive circuit, and the method of establishing auxiliary power supply. Then introduce the control circuit chip STM32 program writing, and finally complete the software and hardware debugging and make a summary. This design is based on the buck circuit structure and single-chip PWM technology, in the variable voltage source of the basic way of work to understand the premise, combined with the needs of users and equipment, the use of single-chip microcomputer and its peripheral circuit, through the single-chip communication and output voltage regulation and other functions, the basic realization of the real needs of electronic equipment, Become a practical variable voltage source that can be controlled by communication.
Key Words: Single-chip microcomputer;PWM; Buck circuit;variable voltage source
目 录
第1章 绪论 1
1.1 课题研究背景 1
1.2 国内外研究现状 2
1.3 本文研究内容及结构安排 2
1.3.1 本文研究内容 2
1.3.2 本文结构安排 3
第2章 系统技术 4
2.1 总体设计思路 4
2.2 各模块设计 4
2.2.1主电路部分 4
2.2.2 主控电路部分 6
2.2.3 电压电流检测电路 7
2.2.4驱动电路 8
2.2.5 辅助电源电路 8
2.3 开发平台介绍 9
2.3.1 Altium Designer 9
2.3.2 PSIM 10
2.3.3 KEIL MDK 10
第3章 系统硬件电路设计 11
3.1 主电路 11
3.2 控制电路 11
3.3 电压电流检测电路 13
3.4 MOS驱动电路 15
3.5 辅助电源电路 15
第4章 系统软件程序设计 17
4.1软件设计方案选择 17
4.2 软件各模块设计 17
4.2.1 DMA功能 17
4.2.2 ADC功能 18
4.2.3 USART功能 18
4.2.4 TIM1功能 19
4.2.5 TIM2功能 20
第5章 系统调试 21
5.1 调试的意义 21
5.2硬件电路调试 21
5.3 软件程序调试 24
5.4 测试结果分析 25
第6章 总结 26
参考文献 27
致 谢 28
第1章 绪论
1.1 课题研究背景
随着时代的发展和科技的进步,多种多样的电子产品不断的丰富着我们的生活,但是这些设备在给现代生产生活带来便利的同时也隐藏着一些隐患。
我国作为一个地域广大的发展中国家,偏远贫困地区的电力输配设施面临着逐渐老化,供电不足和更新换代难等问题,而这些问题会造成线头用户电压过高而末端用户电压不足等情况。不稳定的电压会给电子设备带来严重的损害,会加速设备的老化,影响设备的使用寿命,甚至烧毁配件,使用户面临着频繁维修或更新设备的困扰,浪费资源。如果在工厂里发生这种情况,将会影响生产流程,造成质量的不稳定或交货延期等多种损失,严重者甚至发生安全事故,造成人员和财产的损失。面对这些情况,需要能稳定输出的可变电源来解决。
传统的可变电源通常采用电位器和波段开关等机械装置,靠改变接入电路的电气参数来调节电压,由电压表指示输出电压的大小。用这些方法调出的电压,由于人眼读数不精确,手动调整旋钮精度不高,机械部件也易磨损,受到很大限制。实现电能转换时通常使用变压器将输入与输出隔离开,虽然可以提高输入与输出的比值,但由于电磁体是非理想的,变压器存在漏磁现象,使整个变换器的效率无法进一步提高。并且电压调整功能的器件需要工作于线性放大区,在应用过程中能量转换效率低、调压功率损耗大、输出响应速度慢。新兴的高新科技和精密设备对用电设备特别是对电压要求十分严格,对供电电源有着更高的要求,旧的方法和技术已显得落后而不适用。
目前市场上常见的电压源的控制方法大致有两种:第一种是程控电源,使用微机编程,操作按键控制,重量轻,体积小,携带方便,使用范围广,可靠性强,缺点是价格昂贵无法大量应用;另一种电源则需要人为的去调节按钮,以产生不同的电压,对操作者有一定要求,操作不方便,也无法远程操控。
针对传统的直流稳压电源系统转换效率低、功率损耗大、响应速度慢等缺点,为了提高电源系统的性能。设想如果利用单片机的PWM功能控制可变电压的输出,并且使用通信的方法进行控制实现远程操作。那么这样的设计可使可变电压源的操作变得简单方便,同时可以大大地减少了生产成本,实用性也强。因此研究可通信控制的0-30V5A可变电压源是具有实际价值和现实意义的
本设计以STM32F103CBT6芯片为核心器件,采用Buck降压电路结构,利用PWM斩波、电感传输和电容滤波进行能量转换和高频滤波,实现对输出电压的稳定控制。不仅满足了设计要求,而且具有一定的实用价值。
1.2 国内外研究现状
数字电源是在传统模拟开关电源基础上的改造升级,改进的方向是控制信号的数字化处理和对电源的管理。数字电源具有很多优点,使用微机作为电源模块的控制系统提高了电源性能和智能化程度。在控制模块中使用可编程的芯片,可以只改编程序而不用改动硬件电路就能进行系统升级。提高控制系统的可靠性和标准化,标准化指只需对控制软件做一些调整,就可以在不同的系统平台上采用统一的控制板。系统维护方便,可以很方便的在线修改、调试控制参数,在出现故障之后,也可以通过微处理器上特定的接口,查明故障并进行诊断,修复和调试软件,查询故障历史也对维护有很大帮助。数控电源的控制软件不像模拟器件那样存在差异,一致性很好,采用软件控制,控制板的体积将大大减小,生产成本下降,生产制造方便。
在上世纪90年代中期,世界上就出现了数控电源技术,但是当时数控技术的性价比比不上已经被广泛使用的模拟控制技术,只能停留在实验室里,无法被广泛采用。随着技术的发展, 现今的整流系统由原来的分立元件和集成电路控制,发展为微机控制, 从而实现了直流电源的智能化,实现了直流电源的远程操控。经过几十年科技的发展,半导体器件性能的提升,使得数字电源向高频化发展。处理器的发展也使得电源的控制电路变得简单。未来数字电源的发展趋势主要是依靠微处理器的不断发展,提高电源效率和精度,减小体积减小重量,提高可携带性。
1.3 本文研究内容及结构安排
1.3.1 本文研究内容
本课题要求设计一个最大功率为150W的开关电源,采用降压buck结构实现,使用单片机的高级PWM功能结合MOS驱动电路实现,并可以用通信的方式控制输出电压,要求输出数值0-30v可变,最大电流5A。为了实现这一目标,本设计在主电路上使用降压buck电路结构,在输入电压或负载变化时也能获得稳定的直流电压。控制模块方面使用STM32单片机的高级PWM功能结合MOS驱动电路实现,STM32芯片产生的PWM波,通过MOS驱动电路放大,即可改变主电路开关管的导通和阻断。在控制方法上可以用通信的方式控制电压输出,设计使用按键电路控制和基于蓝牙的远程控制两种方法。按照以上要求完成设计,使得最终电路的电压输出数值为0-30v可变,最大电流5A,最大功率150W。
1.3.2 本文结构安排
这次编写的论文包含了6个部分的内容,具体内容如下:
第一章,绪论。介绍课题背景以及国内外研究现状,结合实际阐述开发此系统的目的和意义,说明本文的主要工作和内容,并对论文各章节的内容进行安排。
第二章,系统技术。首先设计完成课题整体思路,然后分模块对课题开发所用到的各种技术做出简介,包括buck电路结构,STM32控制电路,电压电流检测电路,MOS驱动电路以及辅助电路的构建,最后介绍实现设计所用到的工具平台。
第三章,硬件电路设计。按照任务要求,分模块设计电路,主要包括主电路,控制电路,驱动电路,检测模块以及辅助电源电路五大部分。
第四章,软件程序设计。围绕STM32芯片,设计控制电路的程序。主要包括单片机的PWM输出和AD转换功能。
第五章,系统调试。对系统进行测试,检验软硬件是否能顺利运行并完成设计目标。
第六章,总结。总结本设计的工作情况,并对开发过程及对结果作出总结。
第2章 系统技术
2.1 总体设计思路
电压源是一种输出电压不随输入电压或负载变化而变化,并可以进行恒压输出的设备,在这一基础上能够调控输出电压大小的设备就是可变电压源。根据设计任务要求,本设计电路由五部分组成:包括降压buck结构的主电路、以STM32芯片为中心的控制电路、对主电路抽样的电压电流检测电路、对控制信号进行放大的MOS管驱动电路、为芯片供电的辅助电源电路。整体框图如图2.1。
单片机电路
检流电路
辅助电源电路
输入电压 输出电压
驱动电路
PWM1 PWM2
开关管电路
图2.1 系统整体框图
各个模块的具体设计思路如下:主电路采用降压Buck电路式的DC-DC开关电源,输出稳定的电压,以控制开关管通断的方式控制输出输入电压比,从而改变输出电压大小。单片机电路中,使用智能化的可编程器件STM32芯片,来当作电路的控制核心,STM32产生的PWM波作为控制信号,并且可以通过修改程序软件的方法,预置和更改电路数据,简化了系统硬件。MOS驱动电路放大PWM信号,驱动主电路开关管。电压电流检测电路采样主电路中的电气数据,并反馈到控制电路中。主电路输入电压过大,不能直接给各个芯片供电,则需要辅助电源电路对主电路之外的模块提供电源。按照以上方法进行设计,最终的结果应能完成任务给出的各个要求。
2.2 各模块设计
2.2.1主电路部分
本设计的主电路基本结构为Buck电路即降压式变换电路,基本特征是一个DC-DC转换电路。该类型电路的输出电压低于输入电压,当输入电压或负载改变时,输出电压依旧保持不变。Buck电路的基本结构如图2.2所示,当开关管Q1的控制信号为高电平时,开关管Q1导通,流经电感L1的电流增加,储能电感L1被充磁,电容C1充电,电源Vin直接给负载R1提供能量。当开关管Q1的控制信号为低电平时,开关管Q1阻断,电感L1、负载R1和二极管D1形成闭合回路,储能电感L1通过续流二极管D1放电,L1电感电流减少,输出电压靠电容C1放电以及电感电流维持。

图2.2 buck电路基本结构
但是Buck基本电路的损耗除了电感L1内阻以及开关管Q1损耗外,二极管D1也存在一定的损耗。虽然在输入电压很高时可忽略不计,但是在低电压场合,如本设计的情况下,二极管的导通压降造成的损耗会导致输出电源转化效率下降。为了应对这个问题,选择使用buck同步整流技术来解决。
同步buck电路基本结构如图2.3所示,两个开关管以两个反向信号驱动。开关管S1导通时开关管S2截止,输入段对电感L和电容C充电,并对负载R提供电能。开关管S1截止时开关管S2导通,和电感L以及负载R形成回路,电感L和电容C放电为负载R提供电流电压。 同步buck电路用MOS管代替了续流二极管,导通电阻非常小,减小了由二极管带来的损耗,提高了降压电路的转换效率。

图2.3 同步buck电路基本结构
在本设计中,buck主电路输入端输入直流电,控制信号使用由STM32产生并由驱动电路放大的两路反相PWM波,控制开关管通断间接控制输出电压,改变PWM波的频率和占空比即可改变输出电压的大小。电容和电感组成的低通滤波电路同时还可以滤去直流信号中的纹波。
2.2.2 主控电路部分
控制电路部分围绕芯片STM32搭建构成,STM32为意法半导体公司研制的高性能微处理器,与51相比有很大优势。本设计选用的芯片型号是STM32F103CBT6,为48引脚版本,芯片引脚图如图2.4所示。本芯片存储器使用512KB的Flash存储器和64KB的SRAM存储器,能保证本设计较大程序的储存。拥有多种不同频率的震荡电路,可以按需求选用不同的时钟频率。12通道DMA控制器支持许多外设如定时器,模数转换器,数模转换器,串行外设接口,集成电路总线和通用异步收发传输器,方便设计者扩展功能。3个12位的us级的A/D转换器,A/D测量范围为0-3.6V,并拥有双采样和保持能力。4个16位定时器,每个定时器有4个IC/OC/PWM或者脉冲计数器。另有2个16位的6通道高级控制定时器,可用于PWM输出。PWM即脉冲宽度调制,在本设计中充当控制信号,利用微处理器输出的数字信号来对模拟电路进行控制,STM32芯片可同时输出多路PWM信号。

图2.4 STM32F103CBT6引脚图
在本设计中选用48引脚的STM32F103CBT6芯片,主要作用产生PWM作为控制信号,同时对电压电流检测模块的采样信号进行ADC转换并反馈。外围电路方面,选择外接JTAG即联合测试工作组用于芯片内部测试;接USART即全双工通用同步/异步串行收发模块作为串行通信设备接口;接OLED即液晶屏幕显示数据;接按键电路来手动控制电压变化。
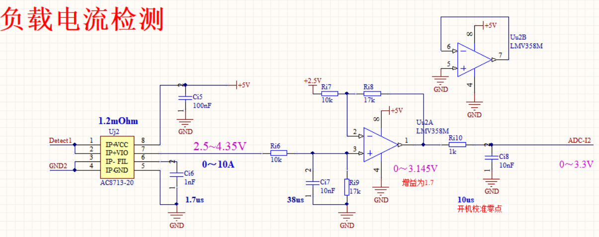
2.2.3 电压电流检测电路
本设计的电流检测电路,核心是使用ACS713电流传感器对主电路进行采样检测,之后用差分放大器将采样信号调成至STM32单片机能读取的范围,同时并扩大电压变化,最后将采样信号反馈至控制电路STM32芯片。使用STM32的ADC采集功能进行数据收集,STM32的采集范围为0-3.3V。ACS713引脚图如图2.5所示。

图2.5 ACS713电流传感器引脚图及使用实例
电压检测电路的设计与电流检测模块不同,采样电压使用电阻分压减小至采集范围即可被芯片接收,采集范围依旧为0-3.3V。
ADC的结果储存在STM32的数据寄存器里,最大转换速率为1MHz,ADC的时钟频率不能超过14MHz,否则结果精准度将会下降。
集成运算放大器使用LMV358芯片,如图2.6所示,具有双通道可完成两路采样电流同时输入的任务。
以上是毕业论文大纲或资料介绍,该课题完整毕业论文、开题报告、任务书、程序设计、图纸设计等资料请添加微信获取,微信号:bysjorg。
相关图片展示:








        
            
