基于单片机的工频电压有效值测量与显示系统毕业论文
2020-02-17 23:04:22
摘 要
无论是在实际生产还是现实生活中,工频电都扮演了重要角色,而工频电有多个参数可供测量。在实际测量中,有效值是应用最为普遍的参数,因为它反映了一个电压所蕴含的能量。此次采用单片机的方式来进行测量,以数字化的方式测量工频电压有效值,并通过LCD系统显示。大大增加了测量的范围,提高了测量的精度,测量得更快,使得测量更加方便而准确。本文围绕基于单片机的电压有效值测量及显示系统,介绍了测量的原理及具体实现方案;根据实际设计了电压信号处理电路,阐明其设计原理并对其主要功能做详细解释;接着说明了A/D转换器的工作方式;阐明了单片机对有效值计算原理;并对部分具体功能的代码做出了简要说明。
关键字:单片机,工频电压,有效值测量
ABSTRACT
Whether in actual production or in real life, power frequency electricity plays an important role, and power frequency power has multiple parameters for measurement. In actual measurements, the rms value is the most commonly used parameter because it reflects the energy contained in a voltage. This time, the measurement is carried out by means of a single-chip microcomputer, and the effective value of the power frequency voltage is measured digitally and displayed by the LCD system. The measurement range is greatly increased, the measurement accuracy is improved, and the measurement is faster, making the measurement more convenient and accurate. This paper focuses on the voltage RMS measurement and display system based on single-chip microcomputer, introduces the principle of measurement and the specific implementation scheme; according to the actual design of the voltage signal processing circuit, clarifies its design principle and explains its main functions in detail; then explains A The working mode of the /D converter; clarifies the principle of the rms calculation of the single-chip microcomputer; and gives a brief description of the code of some specific functions.
Keywords: single chip, power frequency voltage, RMS measurement
第1章 绪论
2018年,我国全年发电总量高达6.8万亿千瓦时,可以说电与我们的社会发展、生活都息息相关。想要更好利用电,提高使用时利用率、安全性,就需要对电进行更加准确的检测。
1.1目的及意义
社会经济日益发展,无论是在生活中使用的电器,亦或是工业中的生产设备,对于一个安全稳定电压的需求日益增加,所以对工频电压的精准有效的测量就显得十分重要。为了电网更好的发展以及日常生活中的用电安全,国家对电力工业和一般的用电器件作出了统一的规定电压,这就是工频电压,它使得整个国家电网都能工作于统一的电压,更加安全也更加高效。
在实际生产和现实生活中,工频电都扮演了重要角色,而工频电有多个参数可供测量。在实际测量中,有效值是应用最为普遍的参数。它与多个参数有着相当紧密的联系,测出准确的电压有效值,直接有助于对其它多个参数的研究,如功率、失真度等,另一方面它满足叠加性,具有计算方便的特点。
1.2现状分析
工频电压有效值测量多用表发展迅速,原来的模拟式电压表逐渐的被淘汰,被愈发先进的数字式电压表所取代。模拟式工频电压测量主要是将交流电经过检波器的处理,把不断变化的交流电处理成为直流电,而且二者间保持一定的比例关系。之后就同对普通直流电压的测量一样,通过看表盘来人工的读取出电压值的大小。在利用传统的仪表测量时需要从较大范围的向较低范围切换,操作较为复杂而且容易使其发生故障。
随着近几年来计算机在社会各个领域的渗透,单片机的应用不断走向深入,单片机由于其自身集成度高,反应速度快等特点,在工频电压测量方面有很大优势。初期的工频电压测量主要以直流采样的方式为主。主要思路就是将实时变化的交流电压信号通过变送器转换成一个直流电压信号,并且确保了二者之间存在对应关系。接着就是把直流电压信号送至A/D转换器中,对电压信号进行采样,再利用单片机软件编程,对数据处理和计算,最终得到电压的有效值。采用直流采样测量方法的优点是由于变化不快,可以利用转换速率低的A/D转换器,对A/D转换器要求不高;而且测量的算法也较为简单。但此方法存在着:测量精度不是很高,很容易受到整流电路的影响,对电路要求高,还会受制于波形因素等问题。另一种工频电压有效值测量表主要是将待测电压直接接入电压处理装置中,大电压经过处理变为小电压,经过相关的处理,之后就利用专门的A/D转换,并做计算就能得到电压的有效值。这类基于单片机的数字式测量表得到广泛使用,正是因为它的功能可以根据需求做调整,能完成多个任务,得到的数据准确度更高,具有测量时间大大缩短、操作更加简单等优点,并且能根据实际需求调整核心芯片,满足实际的情况,未来也会有更多的可使用的场所。
1.3 本次设计研究内容
本设计研究的是工频电压有效值的测量和显示系统,在本次工频电压有效值测量系统可以使用数字化测量,以单片机为核心的测量,将待测的工频电压通过A/D芯片变换,读取输出数据,再利用计算机软件编程,能有效提高测量的精度、减小测量时间、拥有更高分辨率,在使用时更加稳定,也使得在测量范围上有了很大的提高。本文从实际硬件电路设计出发,结合软件部分设计,分析工作原理,此次设计能够准确的测量工频电压有效值,从而对电路系统其它参数的研究分析产生很大帮助。
第2章 工频电压有效值测量原理及方法
工频电的电压范围较广,频率高,想要准确的测量出工频电压的有效值,就需要先对交流电有细致的了解,清楚交流电的基本的物理特性,并制定合理的测量方案。
2.1 工频电简介
由于交流电随时间变化而不停变化,在一个周期内不同时刻其状态是绝对不同的。而不同形式的交流电,对应着不同的应用。现实中的发电厂都是以正弦交流电的形式传输电,因为正弦交流电是最基本形式。工频电有单相和三相两种,它们的频率都是50赫兹。
描述一个交流电需要用到以下几个重要参数:周期是指的是交流电突变一次所要用的时间。而频率是指交流电在1s内发生周期性变化的次数。根据定义,频率与周期互为倒数。正弦电压可以利用式(2.1)表示出来。
(2.1)
其中
是指电压在变化中出现的最值,单位为伏 (V)。它表示正弦电压变化的范围为
;
是角频率,指的是电压变化时的弧度改变快慢的程度。
称为正弦电压的相位,它反映出正弦电压的实时状态,相位随着时间的变化而变化。正如上面所说,随着时间不断变化,不同时刻正弦电压的大小和方向都不同,因此很难从整体上知道一个随时间不断变化的交流电压的大小。为了解决这个问题,就引入一个交流电,把它在一段时间内通过一个阻值固定的电阻,产生的所有热量记为
,如式(2.1)所示。
(2.2)
又引入一个直流电,让它在相同时间内在同一个电阻上产生相同的热量,记为
如式(2.3)所示。
(2.3)
按照定义引入的直流电大小值为I,在相同时间内, 若电阻吸收的电能全部转换为热能,令这两个热能相等,即
,则根据式(2.2)、式(2.3)可计算得到正弦交流电流的有效值,如式(2.4)所示。
(2.4)
由于二者产生相同的热量,所以可以用后者作为一个参照量,用来描述这个交流电的有效值的大小。
同理,针对一个正弦电压
,也可以通过相同的引入一个直流电压的方式,计算得到其有效值,交流电压有效值如式(2.5)所示。
(2.5)
2.2工频电压有效值的测量方案与比较
对于工频电压的有效值有多种测量方法可供我们选择:
方案一:构成一个半波整流电路,对交流电波形做处理。再设计一个对于电压的峰值检波电路,就可以得到交流电信号的峰值,然后根据已知的波形因数,对峰值进行处理、计算便可以求得相应的交流电压的有效值。
方案二:对交流电压信号进行处理,再将其接入专业的真有效值检测芯片中去,完成对其电压有效值的检测,并输出对应的电压有效值。
方案三:将输入的工频电压信号经过分压电路、电压跟随器进行缓冲,同向电压加法器完成电压抬升等进行处理后,输入A/D转换器中。A/D转换器对电压信号连续多点采样,对于得到的数据进行处理、计算,便能得到工频电压的有效值,再通过显示系统显示出来。
三个方案对比来看,方案一硬件电路设计构成较为复杂。而且这个电路对测量的电压信号波形要求高,对于输入的不同的电压信号,要根据其实际波形,改变波形因数,调整计算时的关系式。方案二中运用专门的真有效值检测芯片,测量电压有效值较为准确,但价格稍贵,不适合大规模使用。方案三中利用已学知识对电压信号进行处理,能够很好的检测出电压有效值,而且范围可调整,价格便宜。
图2.1 有效值检测及显示系统原理框图
如图2.1所示,此次的工频电压有效值测量首先将工频电压在硬件电路中进行处理,使得电压信号满足A/D转换器的输入要求,之后便输入A/D转换器中。单片机等待按键模块的输入,当开始测量按键确认后,就开始利用定时器和中断程序,读取A/D转换器采样得到的数字信号,在程序内做计算、处理,得到有效值最后显示。
2.3工频电压有效值测量原理
已知正弦交流电有效值在T时间内的可以用式(2.6)表示。
(2.6)
在利用单片机对工频电压信号进行连续多点的采样时,工频电压是连续变化的,而采样的时间是固定的,所以采样得到的数据只能是离散的,就是通过采样把连续的工频电压信号进行了离散化处理,于是将式(2.6)转换成式(2.7)。可以在一段时间T内均匀采样N个电压值,并带入式(2.7)中进行计算,便可得到工频电压有效值。
(2.7)
具体设计时,根据实际情况再确定采样的个数,已知工频电压的频率为50Hz,则其周期T=20ms,所以在此次的设计中,我们设置定时器的时间为250us,即每隔250us就采样一次工频电压的电压值,20/0.25=80,所以在工频电压信号的一个周期内将会一共采样80个电压信号值。为确保得到的数据能更真实,并尽量减少错误的电压值的采样所带来的误差,之后还对多个周期的电压信号进行采样,将采样得到的值存入数组当中,在通过编程对得到的数据进行选择、计算、处理最终得到有效值大小。
第3章 工频电压有效值测量硬件电路的设计
根据之前定好的测量方案,需要先对工频电压做处理,使得它能够成功的被采集转换成数字量,从而进入单片机中进行处理,下面就是具体的各个组成部分的分析。
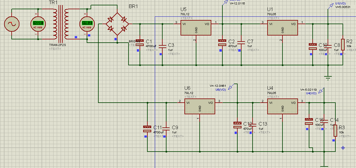
3.1电源模块的设计
首先,根据电路中所用到的设备,在此次设计中需要提供 5v、-5v、 12v、-12v的电压,所以首先设计电源模块,将工频交流电进行处理,再采用78/79系列的四块芯片来组成电源电路,能够产生符合要求的电压值,对整体的电路进行供电。
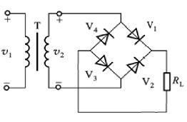
对于正弦交流电首先采用变压器,把交流电电压降低到得到合适的电压值,符合后续的电路工作,之后再引入桥式整流电路和滤波电路,将正弦交流电处理成为合适的直流电,再输送给对应的芯片,输出所需要的电压以供电。

图3.1 变压器及桥式整流电路图
按照图3.1可知,桥式整流电路主要利用四个二极管,针对正弦交流电的正、负周期,分别做处理,在正半周和负半周时,都会有两个截止,剩余两个导通,导通的两个分别与负载构成回路。在正半周期得到的正半周电压加上负半周期通过的电压都在RL上,最终经过整流后的电压信号就是一个脉冲电压。但是经整流后的输出也不是平直的直流电压,这样的电压也不能满足后续的芯片的工作要求,所以只能利用电容器的高充低放的特性,对不平滑的电压进行处理,使得输出电压更加稳定,得到一个符合要求的直流电压。
之后的电路采用78/79系列的芯片来构成稳压电源,这一系列的集成稳压IC能够通过其型号表示出各自能够产生的电压值及其正负性,78系列产生的电压值为正,79系列则相反。而之后的数字就是指所能产生的实际电压值大小。78/79系列的三端稳压电路内部还包含自我保护的电路,当出现超过规定电流、或者超过规定温度就启动。而且它的集成度较高,能够仅依靠自身就完成额定电压的输出,不再要其他元件的配合,在系统的中牢靠、便于布置,而且性价比高。

图3.2 电源模块整体
如图3.2所示,经过仿真测量,设计的这一个电源模块产生了 5.00V、-5.02V、 12.01V和-12.03V四个电压。达到设计预期,也基本满足了整个设计中的其他芯片的工作电压需求。
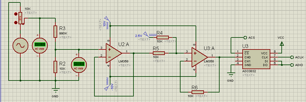
3.2 工频电压信号采集与处理模块
对于工频电压信号作处理和采集,就是将原始的工频电压信号进行处理。使得工频电压能够符合测量电路、采样电路的输入要求。如图3.3所示,首先电压源产生的工频电压经过一个可调电阻,按需求调节分得电压值,并用电压表显示出有效值,之后做分压处理,将一个990K的电阻R3与一个10K的电阻R2串联,这两个电阻是串联构成,所以两个电阻的电压之和等于电压表显示的的电压值,而这两个电阻各自分得的电压比满足式(3.1)。
(3.1)
所以
分得的电压为实际显示的工频交流电压的值的百分之一,使得电压值能符合电路的可工作范围。

图3.3 信号采集处理电路图
之后将电压信号传入运算放大器中做下一步处理。由运算放大器组成的同向比例放大器如图3.4所示。根据该运放的工作原理,该运算放大器电路中电阻
从输出电压中引入了电流回到负输入端,是一个负反馈,影响着运算放大器的工作性能。所以当输入信号
较小时,运算放大器能工作于线性状态。可将运算放大器看作理想运算放大器,利用虚短特性和虚断特性进行分析。

图3.4 同向比例放大电路
以上是毕业论文大纲或资料介绍,该课题完整毕业论文、开题报告、任务书、程序设计、图纸设计等资料请添加微信获取,微信号:bysjorg。
相关图片展示:









