超声液位传感器设计毕业论文
2020-02-17 23:02:16
摘 要
在工业上,液位的测量常常被广泛应用于工业控制领域。对于一些比较恶劣的测量环境,不宜由人来直接对液位进行测量,这种情况下可以采用液位仪来测量液位。超声波液位仪采用非接触式的测量方法,超声波液位仪具有相当高的精度,在使用中安装维护较为方便,适用范围广,价格也相对较低,得到了广泛的应用,提高了工业生产的智能化和安全性。
本文对超声波测量液位的相关具体的原理进行了阐述,并设计了相应的硬件电路以及单片机的控制系统,为了使被采集到的数据能够及时的得到处理,本文采用型号为80C51的单片机作为主控芯片。首先,单片机控制超声波发射器发出40KHz的超声波,超声波会沿着空气传播,并在接触到被测液面时产生反射,并由超声波接收器接收到回波得到的数据会被传输给单片机,单片机会利用相关算法计算出待测液位值,最后由数码管进行数据的显示。
经本文设计,可以实现用超声波测量距离,并且实现了在距离过近的情况下进行报警的功能。在精确度上,本设计达到了毫米级,具有一定的实际使用价值。本设计还有很多需要改进的地方,目前要进行液位的测量,还需要另外测量出传感器与待测液体底部的距离,再进行相关计算。在未来可以对算法进行改进,使其直接用数码管显示出相应的液位值。
关键词:超声波;传感器;单片机
Abstract
In industry, liquid level measurement is often widely used in the field of industrial control. For some harsh measuring environment, it is not suitable for people to measure liquid level directly. In this case, liquid level can be measured by liquid level meter. The ultrasonic level gauge is a non-contact level gauge. The ultrasonic level gauge has the advantages of high accuracy, easy installation and maintenance, wide application range and low price. It has been widely used and improved the intelligence and safety of industrial production.
It can be seen that the ultrasonic level gauge has strong practicability in industrial production. Therefore, it is necessary to design a liquid level meter with accurate measurement, simple use and low cost. In order to improve the real-time processing ability of the ultrasonic liquid level meter, this paper introduces the principle of the ultrasonic liquid level measurement, the related circuit and the control system of the single-chip computer. In order to improve the real-time processing ability of the ultrasonic liquid level meter, the single-chip computer is used as the main control chip, and the selected model is 80C51. The transmitter is controlled by a single chip computer to emit 40KHZ ultrasonic wave, which is transmitted by air and reflected when it meets the measured liquid level. The ultrasonic receiver receives the transmitted ultrasonic wave and sends the data to the single chip computer for data processing, calculates the liquid level information by using relevant algorithms, and finally displays it by a digital tube.
Through the design of this paper, the distance can be measured by ultrasonic wave, and the alarm function can be realized when the distance is too close. In terms of accuracy, it has reached the millimeter level and has a certain practical value. There are still many areas to be improved in this design. At present, other methods are needed to measure the liquid level. In the future, the algorithm can be improved to display the corresponding liquid level directly with digital tube.
Key Words:Ultrasonic Wave;Sensor;Single Chip Microcomputer
目 录
第1章 绪论 1
1.1研究目的及意义 1
1.2 国内外研究现状 2
1.2.1 浮子舌簧开关式油位传感器 2
1.2.2 热油位传感器 2
1.2.3超声波油位传感器 3
1.3 研究内容说明 3
第2章 方案论证及选择 5
2.1 arduino开发平台 5
2.2 单片机 6
2.3 方案比较 7
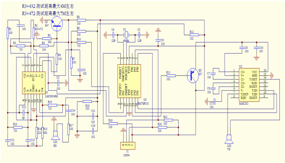
第3章 系统硬件设计 8
3.1 系统总体设计 8
3.2 HC-SR04超声波模块 9
3.3 报警器电路 11
3.4 数码管显示模块 11
第四章 软件设计实现 13
4.1 系统总体软件设计 13
4.2 系统主程序 14
4.3 报警程序 14
4.4 数码管显示程序 15
第5章 系统调试及结果分析 17
第6章 总结及分析 18
参考文献 19
致 谢 20
附 录 22
第1章 绪论
超声波水位测量仪的应用十分普及,在很多日常生活中,如水利工程,气象,石油勘测,化学工厂等都充当很重要的环节。智能控制,无接触测量是超声波水位仪的主要发展朝向。在最近几年,随着单片机控制、集成电路、传感器应用等高新技术的不断发展,超声波水位仪的研制得到很好的发展,以便满足更多的工业技术和人们生活中的需求。
1.1研究目的及意义
在工业生产的许多领域,液位都是一个相当重要的技术参数。目前常用的液位传感器有许多,例如旋转编码式传感器,磁浮子式传感器,压力式传感器以及超声波传感器。它们在分辨率以及测量范围上都有很大的不同,各有优劣。分辨率从毫米级到厘米级,测量范围从几十厘米到几十米。只有磁浮子式传感器适用于测量范围较小的场合,其他的传感器都适用于各种测量范围较宽的场合。一般的压力式传感器以及超声波传感器都带有换能器,可以将液位的数据信息转换为标准的电信号(4~20mA)。旋转编码式传感器分为光电式和机械式传感器。这些传感器通常会对输出信号进行采样,量化,编码,输出串行或并行的二进制码。
随着技术的发展,现在超声波技术已经比较成熟,已经在广泛的领域中得到了应用。可以用超声波传感器进行非接触式测量,在测量的过程中可以不接触被测液体,无论液体是流动的,静止的都可以使用。并且测量时不用顾忌液体的压力,温度,密度,腐蚀性等物理及化学性质,应用的范围十分广泛。超声波测量方法有很多其他方法无可比拟的优点。
超声波传感器主要有以下三个优点:1.超声波传感器具有相当高的测量精度,整个测量系统的可靠性较高。2.超声波传感器的响应时间较短,整个测量的过程可以即时完成。3.超声波传感器测量液位时不需要接触被测液体,这也就对被测液体的各种性质没有太过严格的要求。

图1.1 部分液位仪的性能对比
1.2 国内外研究现状
车用的油位传感器是一个很重要的汽车部件,它能够实时监测引擎的机油油量,当油量不足时,会及时发送信号给汽车的中央控制处理器,中央控制处理器会给出相应的警报信号,如报警灯闪烁,这样就避免了发动机在润滑不佳的情况下继续工作,对延长发动机的使用寿命很有帮助。
目前,在汽车油位传感器上有较为成熟的公司是海拉公司。他们具有相当成熟的油位传感器技术。在最近,海拉的超声波油位传感器已经成功得到研发,这也进一步拓展了汽车油位传感器的技术方案。
1.2.1 浮子舌簧开关式油位传感器
海拉的传统型浮子舌簧开关式油位传感器的工作原理相对简单,这种类型的传感器具有固定的开关结点,只能在规定好的位置断开或者接通,传感器主要组成部分有固定的管状轴以及可以沿着管状轴上下移动的环状浮子。管状轴里面有的舌簧开关是由强磁性材料制作而成的,浮子内则镶嵌有永磁铁。当油位发生变化时,浮子的位置也会随之发生改变,上下移动,舌簧的触点也会随之闭合或者是断开,从而可以将油位与预先规定好的固定值相比较,看它比固定值高或者是低。
1.2.2 热油位传感器
海拉采用模块化的设计理念,并基于先进的微电子技术,研发出了新一代热油位传感器。这样,各式各样不同的油位传感器可以不改变其机电接口就能将它们所具有的功能进行集成,油位测量的范围也得到了进一步的扩大,最高可达50mm,先前无法测量的机油温度现在也可以用新一代热油位传感器进行测量。与传统的静态测量方法相比较,新型的热油位传感器采用了均衡算法,使得边缘影响得到了补偿,油位测量的准确度也随之得到了提高。该新型油位传感器具有较高的可靠性,较高的性能,以及最优的成本,这些优势使得它在市场中的同类产品之间具有极高的竞争力。这种新型传感器应用了热学的原理,主要组成部分有热敏元器件以及集成电子电路。热敏元件在使用中浸泡在机油内,它的冷却时间和油位有较为良好的线性关系,采集电路中的热敏元件的冷却时间,通过相应的数据处理,即可测算出发动机的油位。并且,本传感器可以在车辆行驶的过程中进行连续的测量,一旦油量不足,传感器便会向ECU发送相应的电信号,有效的保护了发动机,避免了它在润滑不佳的情况下持续进行工作。这款传感器的外型十分灵活,这便允许汽车制造商将其应用在各种不同型号的汽车以及发动机上。发动机的警告阈值也可以根据用户自己的需求进行灵活的设置。传感器内部集成有微控制器,可以根据用户的需要发送不同种类的信号。
车辆的养护时间往往由多种因素所决定,例如车辆行驶里程的多少,汽车的使用状况以及车辆自身的结构,各项性能指标,采用的材料以及所承受的负荷程度。在实际的行驶过程中,发动机的机油会受到燃油,烟尘,水的污染等多方面因素的影响。及时对机油的状况进行检测有助于确定恰当的养护时间以及及时发现可能会导致发动机损坏的问题。海拉采用模块化的设计思想,将机油的油位测量与状态策略继承于一体,可以一边用传感器测量油位,一边测量各种反映机油状态的参数。出于经济及技术方面的考虑,该传感器会对机油密度,粘度及介电常数三个参数进行监控测量。该机油传感器会一直监控这三个对发动机最重要的三个状态参数,在出现问题时会及时发送警告信号给驾车者,从而有效延长发动机的使用寿命。
1.2.3超声波油位传感器
海拉公司在2005年率先研发出了第一款采用超声波原理的油位传感器,该传感器的测量范围较广,为15~150mm,甚至实现了油位过高时的报警功能。该超声波液位传感器的内部装有一个被称为“音叉”特殊的集成电路芯片。该芯片可以在指定的频率范围内产生机械振动,从而发射出超声波。超声波在油位不同以及油的各项状态参数不同时,具有不同的传播特性。该芯片的这种机电特性是由它内部的电子电路所决定的,电路中的不同变量基于一定的算法来给不同的机油参数进行赋值。同时,该测量方法是浸入式的,对被测液体有一定的要求。针对不同的待测液体,传感器需要进行额外的设置,这也在一定程度上增加了设计与生产的成本。

图1.2 带“音叉”的芯片
1.3 研究内容说明
本文对超声波测量液位的原理进行分析,在结合国内外研究的现状后,采用Protues平台进行仿真。测量液位主要需要得到一个重要的参数:超声波发送到接受所经过的时间。超声波传感器测量液位主要有三个的模块:超声波发射与接收模块,数据处理模块,数据显示模块。本文的主要研究内容如下:
第1章,首先对课题的背景进行了介绍,说明研究意义,然后叙述了“超声波液位传感器”在国内外的研究现状、相关技术以主要研究方向和内容安排。
第2章,对实现本课题的两种主流开发平台进行了介绍,两种开发平台均有成熟的技术以及充足的参考资料,结合自身情况选择了采用单片机进行设计。仿真平台选用了Protues平台搭配Keil uVision4。编程语言选用了C语言。
第3章,对本设计的硬件电路部分的原理进行了阐述,较为详细地介绍了各电路的设计思路及具体的实现方法。
第4章,对于本课题的软件部分进行了设计,实现了测量距离的显示以及报警功能。
第5章,对本次设计中实现的功能、技术指标进行了总结,然后对仍存在的不足进行分析。
第2章 方案论证及选择
超声波液位仪的基本原理是:在待测液面上方安装一个超声波传感器,超声波传感器的发射器部分发射出一连串的超声波。超声波在传播的过程中,遇到障碍物时会进行反射,反射的回波也会在空气中进行传播,最后被传感器的接收器部分接受到,计算出超声波从发射到接收的延迟时间,并根据超声波在空气中传播的速度,即可得到超声波传感器与液面之间的距离,进而得到液位的高度。如式(2.1)与式(2.2)所示
(2.1)
(2.2)
其中,c为超声波在空气中传播的速度,在常温下大约为340m/s,t为超声波从发射到接收所花费的时间,h为待测液面与超声波传感器的距离,L为超声波传感器与待测液体底部的距离,H即为待测液面的液位高度。其测量原理如图2.1所示

图2.1 测量原理图
为了实现任务所需的仿真设计,本文将讨论arduino与单片机两种开发平台的各自的优点以及缺点,根据实际设计的需要,并且充分结合自身的情况,选择其中一种方案来实现。
2.1 arduino开发平台
Arduino是一款新型的开源电子原型开发平台,具有易于学习,方便上手等优点。包含硬件与软件两个部分,硬件部分为Arduino电路板,软件部分为Arduino IDE。由一个欧洲开发团队于2005年冬季开发。
它构建于开放原始码simple I/O介面版,就像常用的编程语言Java,C语言那样,有自己的开发环境。主要包含两个主要的部分:硬件部分是Arduino电路板,可以进行电路的连接与设计;另外一个则是Arduino IDE,可以在个人计算机中进行程序开发。
Arduino可以外接各种各样的传感器来完成相关的设计目标,开发板上具有一个微型控制器,开发者可以用Arduino的编程语言来编写程序,经过编译,烧录进开发板。一些基于Arduino的工程,可以包含Arduino和一些其他的软件,他们之间可以进行通信,来完成预期的设计目的。
Arduino IDE式Arduino对应的开发平台,它具有许多其他平台所不具有的优点。首先,它有很优秀的兼容性,可以同时兼容Windows,Linux与Macintosh OS X 三大主流操作系统,而其他的大多数控制其都只能在Windows系统上进行开发。其次,Arduino IDE式基于Processing IDE进行开发的,对于初次接触该平台的开发者来说十分友好,比较容易掌握,同时又有着充足的灵活性。Arduino语言也较为简单,不需要太多的编程基础也能够快速上手。最后,Arduino的电路图,IDE软件等工具都是开源的,在开源的协议范围内具有相当大的自由度。

图2.2 某种型号的arduino开发板
2.2 单片机
单片机(Microcontrollers)是一种集成电路芯片,它是一个小而完善的微型计算机系统,具有一个计算机系统应有的全部组成部分。它包含有能对数据进行处理的中央处理器CPU,能存储数据的随机存储器RAM与只读存储器ROM。单片机还具有多种I/O口和中断系统,可以与外部进行通信,同时有较强的兼容性。大规模集成技术的应用,使得如此丰富的功能可以集成在一块硅片上。
在本设计中,需要用到的单片机的功能主要有:定时计数器,外部中断。80C51单片机具有两个16位的定时计数器,两个外部中断以及两个定时计数中断,符合本设计所提出的需求。另外,本设计中还需要对数据进行一定的处理,不过计算量并不算大,80C51的晶振频率为12MHz,需要外接石英晶体振荡器。该单片机的性能满足数据采集以及本设计所需要的时间精度,因此选用80C51作为本设计的控制核心。
2.3 方案比较
以上两种平台都具有可行性,技术也都很成熟,具有丰富充足的参考资料。考虑到我在本科阶段学习过较多关于单片机的知识,因此本论文选用单片机来进行设计。在仿真平台上,选用Protues平台搭配Keil uVision4进行硬件电路的设计,该平台操作较为简便,并且有很多的元器件可以供设计使用。
在软件设计方面,单片机有两种常用的编程语言:C语言以及汇编语言,这两种语言各有各的优点与缺点。汇编语言是一种低级语言,它是直接面向处理器的程序设计语言,与其他编程语言不同的是,汇编语言直接与储存器和寄存器打交道,执行速度比一般的语言要快许多。但是,这也造成了汇编语言常常比别的语言要复杂,难以学习。C语言则是一种高级语言,它的可读性以及学习性都要强过汇编语言,而相应地,执行起来就没有汇编语言那么快,但也足以满足大部分设计的需要。
以上是毕业论文大纲或资料介绍,该课题完整毕业论文、开题报告、任务书、程序设计、图纸设计等资料请添加微信获取,微信号:bysjorg。
相关图片展示:









