智能防盗锁的设计与实现毕业论文
2020-04-12 14:11:47
摘 要
随着信息科学的快速发展,现阶段的人类生活已离不开各种各样的电子产品。无论在广度还是深度上,自信息科学诞生,就一直在改变人类的生活,方便人类的生活。随着人们对电子产品依赖程度的加深,具有简单功能的电子设备也不再能满足人们的生活需求,于是电子设备智能化成为趋势。
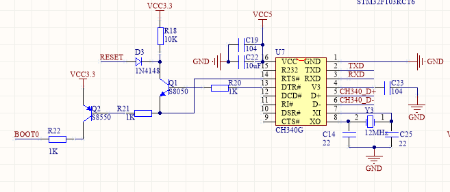
门锁是每一个家庭都必不可少的设备,是隔绝危险的最重要保障。本项目的研究主要是为了解决普通门锁无法解决的远程控制问题。它摒弃了使用钥匙开门的传统方法,仅用几个按钮通过无线信号就可实现对门锁的远程控制,并且将门铃和门锁完美地结合在一起。本项目主要由以下几部分构成,一是以STM32F103芯片为核心的中控电路模块,二是采用安信可科技出产的esp8266WiFi模块作为入网模块;三是使用乐联网作为服务器。
因为本项目研究的智能锁使用了独立的 WiFi模块 esp8266,具有良好的入网能力,具备了向物联网拓展的能力, 所以不仅可独立使用,亦可以在需要时与其他智能设备一同构成一套智能家居体系。作为一大新生的产业,智能家居正处于引入和成长的关键点。市场消费的概念尚未形成,但随着智能家居市场的进一步推广,培养消费者的消费习惯,智能家居市场的潜力势必是巨大的,行业有着光明的未来。
关键词:智能锁;esp8266;远程控制
Abstract
With the rapid development of information science, human life at the present stage cannot be separated from various electronic products. Whether in breadth or depth, since the birth of information science, it has been changing human life and facilitating human life. With the deepening of people's dependence on electronic products, electronic devices with simple functions can no longer meet people's living needs, so electronic devices become a trend of intelligence.
The research of this project is mainly to solve the problem of remote control that ordinary door locks cannot solve. It abandons the traditional method of using a key to open the door. Remote control of the door lock can be achieved with only a few buttons via wireless signals, and the doorbell and door lock are perfectly combined.
This project mainly consists of the following components: one is a central control circuit module with the STM32F103 as its core, the second is an esp8266WiFi module that is manufactured by Aithinker Technologies, and the other is the use of LeWei50 as a server.
The door lock is the home's first security barrier and is the device that is used almost daily at home. Because the smart lock researched in this project uses an independent WiFi module esp8266, has good network access capabilities, and has the ability to expand to the Internet of Things, it can not only be used independently, but also can form a set of intelligence together with other smart devices when needed. Home system. Smart home as a new industry is at the critical point of introduction and growth. The concept of market consumption has not yet formed, but with the further implementation of the smart home market promotion, cultivate the habits of consumers, the potential of smart home market It must be huge and the industry has a bright future.
Keywords: Smart lock; esp8266; remote control;
目录
第1章 绪论 1
1.1研究背景及意义 1
1.2国内外研究现状 1
1.3 研究内容与章节安排 2
第2章 系统总体设计方案 3
2.1中控板电路设计 3
2.2中控板编程 4
2.3 WiFi模块配置 4
2.4综合调试 4
第3章 中控板电路设计 5
3.1 软件简介 5
3.2 模块设计 9
3.2.1 晶振电路 9
3.2.2 复位电路 10
3.2.3 程序烧录模块 10
3.3 PCB制作 11
第4章 中控板编程 13
4.1软件简介 13
4.1.1编译环境MDK4 13
4.1.2 烧录软件FlyMcu 13
4.2 STM32开发的基础内容 15
4.2.1 MDK下C语言基础 15
4.2.2 STM32的时钟系统 16
4.2.3 STM32的外部中断配置 17
4.3 程序设计 18
4.3.1 演示LED 18
4.3.2 LCD12864液晶屏 19
4.3.3 esp8266的WiFi模块 22
4.3.4程序逻辑 23
第5章 WiFi模块配置 25
5.1软件简介 25
5.1.1 编译环境 25
5.1.2 烧录软件 25
5.2 固件下载及路由配置 26
5.2.1 固件下载 26
5.2.2路由配置 28
5.3 乐联网服务器接口 28
5.4 联网测试 30
第6章 总结与展望 32
6.1 总结 32
6.2展望 32
参考文献 33
致谢 34
第1章 绪论
1.1研究背景及意义
随着信息科学的快速发展,现阶段的人类生活已离不开各种各样的电子产品。信息科学无论在广度还是深度上一直在改变人类的生活,方便人类的生活。随着人们更加依赖电子产品,具有简单功能的电子设备也不再能满足人们的生活需求,于是电子设备智能化成为趋势。
该项目的研究主要是为了解决普通门锁无法解决的多种问题。它摒弃了使用钥匙开门的传统方法,仅用几个按钮通过无线信号就可实现对门锁的远程控制,并且将门铃和门锁完美地结合在一起。能够解决以下几个问题:
(1)主人甲回家没带钥匙,此时主人乙在外有事不能立马回家给其送钥匙开门,主人乙可远程实现对门锁的控制,让主人甲进门回家;
(2)大人不放心将钥匙交给小孩,当小孩外出回家时,大人在外可远程实现对门锁的控制,让小孩进门回家;
(3当有人来访时,主人此时在家洗澡或者忙别的事不能立马开门,可以直接由钥匙器控制门锁让其进门。
这些情况均在主人和客人事先电话确认身份的情况下,主人再决定是否开门。钥匙器上设有open键和refuse键,以控制门锁开闭,保证了门锁的便捷性。
门锁是每一个家庭都必不可少的设备,是隔绝危险的最重要保障。 因为本项目研究的智能锁使用了独立的 WiFi模块 esp8266,具有良好的入网能力,具备了向物联网拓展的能力, 所以不仅可独立使用,亦可以在需要时与其他智能设备一同构成一套智能家居体系。作为一大新生的产业,智能家居正处于引入和成长的关键点。市场消费的概念尚未形成,但随着智能家居市场的进一步推广,培养消费者的消费习惯,智能家居市场的潜力势必是巨大的,行业有着光明的未来[5]。
1.2国内外研究现状
智能锁是不同于传统机械锁的具有用户识别功能,且更加安全和易管理的锁具。智能锁是门禁系统中门锁的执行部件。早在智能家居这一概念诞生之初,对智能门锁的研究就未停止过。
从实现功能来看,市场上的锁基本上有指纹、密码、静脉、脸部、虹膜等主要功能。其中,最简单的技术就是指纹。最常见的是密码,最高级的是静脉,最流行的是人脸,最安全的则是虹膜。但值得一提的是,目前市面上智能门锁的解锁方式主要以即时解锁为主,主要服务于具有开锁权利的人。而当客人来访,主人不能身临开门时,便显得乏力。本项目研究的智能锁则能很好解决上述问题。
当今智能电子密码锁发展已经到了非常高的境界,由于电子元件特别是单片机应用在这几年得到空前发展,无论功能性,稳定性都比较全面,在保密方面已做到人眼识别,指纹识别,人声识别基本上电影上有的现实也有。在国外发展比较早,所以应用也比较广泛,主要在家庭装较贵重地方,银行,保险柜等应用较多,在国内这方面发展也较快,不管自己开发或是引进都有,在重要地方应用也较多,由于价钱比普通弹子锁较贵,早几年应用较少,现在越来越普及到平常化,未来的发展也会越来越被大众采用,由于它的功能、安全是弹子锁无法相比的。发展前境是非常大的。
从市场角度来看,与日本,韩国,欧洲和美国相比,智能锁占中国市场锁具市场的2%。日本和韩国的智能锁占民用锁市场的70%以上,韩国的公寓覆盖率高达90%。欧美电子锁占民用锁市场的50%。
以上是毕业论文大纲或资料介绍,该课题完整毕业论文、开题报告、任务书、程序设计、图纸设计等资料请添加微信获取,微信号:bysjorg。
相关图片展示:








        
            
