立体声数字调频收音机的设计与实现毕业论文
2020-06-07 21:29:36
摘 要
收音机是一个有着悠久发展历史,能够方便、快捷、即时、有效的传播信息的工具,虽然随着电子产品的飞速发展,收音机在电子产品市场上所占的比重越来越低,但仔细观察可以发现,收音机已经换一个方式潜移默化的嵌入在各种新式电子设备中,比如现在的MP3、MP4、手机和汽车电子设备中都嵌入了收音机播放的功能,所以收音机已经逐渐融入人们的生活中,依然扮演着重要的信息传播者的角色。
本文旨在设计出一款功能简单易操作、收音频率广、音质清晰稳定并附带一些实用功能的FM立体声调频多功能收音机。主要硬件模块采用STC89C52单片机作为本次设计的主控单元,核心收音模块方面在综合分析了市场上的各种收音芯片的功能和性价比的优缺点之后最终选用了RDA5807收音模块,RDA5807模块具有收音频率广、音质清晰、稳定性强、连接方便等优点。其次在单片机外围配置了复位电路、时钟电路和调节收音机音量与频率大小的按键模块。在其他硬件选择上选择了LCD1602作为数据的显示模块,还采用了HS0038接收头作为红外接收遥控模块,然后为了实现智能省电环保的功能。本次设计选用了热释电红外传感器作为人体感应智能节能模块,当检测到人体在传感器的检测范围内,传感器发送低电平给单片机,单片机改写收音模块寄存器,把收音机音量调到最低,从而实现节能的功能。最后在辅助功能模块上选用了AMS1117稳压器作为电压转换模块给RDA5807提供3.3V稳定电压,还有选用LM386功率放大器作为音频的放大模块,通过扬声器输出。经过实物测试本系统具有收音频率和音量手动调节、红外远程遥控、人体感应智能节能的功能。
关键词: RDA5807 单片机 LCD1602 HS0038 AMS1117 LM386
Design and Realization of Stereo FM Radio Based on STC89C52
Abstract
The radio is a tool with a long history of development, convenient, fast, immediate and effective dissemination of information, although with the rapid development of electronic products, radio in the electronic market share of the lower and lower, but careful observation can Found that the radio has been a way to subtlely embedded in a variety of new electronic devices, such as MP3, MP4, mobile phones and automotive electronics devices are embedded in the radio player function, so the radio has gradually integrated into people's lives, still Plays an important role as the communicator of information.
The graduation design is based on the knowledge of the consolidation, designed to design a function easy to operate, radio frequency, clear and stable sound quality and comes with some practical features of the FM stereo FM multi-function radio. The main hardware modules using STC89C52 microcontroller as the design of the main control unit, the core of the radio module in a comprehensive analysis of the market a variety of radio chip features and cost advantages and disadvantages of the final selection of the RDA5807 radio module, RDA5807 module with radio Wide frequency, clear sound quality, strong stability, easy connection and so on. Second, in the microcontroller peripheral configuration reset circuit, the clock circuit and adjust the radio volume and frequency of the key module. In the other hardware options on the choice of LCD1602 as a data display module, but also uses the HS0038 receiver as the infrared receiver remote control module, and then in order to achieve intelligent energy saving and environmental protection function, this design uses a pyroelectric infrared sensor as a human sensing intelligence Energy saving module. Finally in the auxiliary function module selected AMS1117 regulator as a voltage conversion module to the RDA5807 to provide 3.3V stable voltage, as well as the choice of LM386 power amplifier as an audio amplifier module, through the speaker output.
Key Words: RDA5807 Single chip LCD1602 HS0038 AMS1117 LM386
目 录
摘 要 I
Abstract II
第一章 引 言 1
1.1 设计简介 1
1.2 设计内容 1
1.3 论文结构 3
第二章 方案论证 4
2.1 MCU选择 4
2.2 收音模块选择 5
2.3 显示模块选择 6
第三章 硬件设计 8
3.1 系统原理框图设计 8
3.2 硬件设计及系统连接 8
3.2.1 单片机最小系统 8
3.2.2 RDA5807收音模块 11
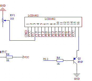
3.2.3 LCD液晶显示模块 12
3.2.4 功放模块 14
3.2.5红外接收模块 16
3.2.6人体智能感应模块 17
3.2.7键盘设计模块 17
3.2.8AMS1117稳压模块 18
3.2.9整体电路连接 19
第四章 软件设计 21
4.1 总程序流程图 21
4.1 IIC通信 23
4.2 LCD1602和按键调节流程图 24
第五章 系统调试 26
5.1 元器件罗列 26
5.2 实物制作 26
5.3 调试过程中出现的问题及解决 27
5.4 收音机附加功能测试 28
第六章 总 结 30
参考文献 31
致 谢 33
附 录 34
第一章 引 言
1.1 设计简介
收音机起源于20世纪初,发展至今已有百年历史,从一开始的矿石收音机到如今的网络收音机,收音机经历了翻天覆地的变化,但是无论其变化的快慢都改变不了现在收音机作为一种即时有效、方便快捷的信息传播工具依然占有一定市场的事实。有一些收音机爱好者甚至不惜花重金收藏古董收音机,说明收音机已经被赋予了时代的特征,其代表的重要含义不言而喻。所以研究收音机的设计及原理,对于今后的收音机的发展乃至其它电子产品的原理设计具有重要的指导意义。
信息传播在人类的社会活动中一直占有着重要地位,然而信息传播也分为即时信息传播和延时信息传播,收音机作为一种即时信息传播工具已经很好的融入在人们生活的各个角落。比如即使现在电子产业出现蓬勃发展的井喷现象,但收音机却一直以各种各样的形式嵌入其中,像现在市场上的手机、MP3、车载电子设备、便携式CD、MP4、PDA等很多电子产品都不忘记附带FM的功能以迎合消费者的需求。市场上可用的收音模块很多,从性价比和简单实用方面出发,本次设计选用的是RDA5807模块,RDA5807模块可以接收全球65-108MHz频段,并且具有收音效果好、灵敏度高、噪音小、抗干扰能力强等优点,所以使用本模块很容易实现。空气中的无线电波经RDA5807的天线接收端,经由收音模块,由模拟信号转化为数字信号,RDA5807内部AD对信号进行采样,单片机通过IIC协议控制RDA5807收音模块,当收到改写信号时,单片机通过对收音模块的寄存器的改写从而达到用户要求,输入的数字信息经LCD1602液晶屏显示。
除了最基本的收音功能之外,本次设计还添加了一下额外方便实用的功能,在单片机外围电路加入HS0038红外接收遥控模块实现远程控制,还有人体智能感应模块实现节能省电的功能。总之设计本次毕业设计的主旨是从实际出发利用所学知识设计出一款收音效果好,功能实用,贴近生活的多功能立体声调频收音机。
1.2 设计内容
- 设计背景
由于收音机经过这么多年的发展和电子行业的兴起,使得市场上出现的收音机五花八门,并赋予其很多功能。因此本设计提出一种去繁从简、较为基础的收音机设计方案,旨在巩固知识,对收音机工作原理进行初步的研究。并在此基础上添加一些实用功能,利用所学知识,配合单片机和RDA5807收音模块最大化的将收音机实用化。
- 芯片选择
在对比了一些市场上的各收音机的优缺点之后,发现常出现的问题无非是使用不方便、接收灵敏度不高、所接收的频段较窄。为了解决这些问题,对其他收音模块进行了对比,比如TEA5767、SI4844、TDA7021等。结合各种收音芯片的对比,最终选择RDA5807作为本次设计的收音模块,因为RDA5807模块有着收音频率范围广、灵敏度高、噪声小等优点,而且使用方便,容易连接,适用于非专业人士使用,而且价格低廉,拥有着极高的性价比。
- 硬件设计
通过Altium Designer Release10设计原理图,在用电烙铁进行硬件焊接。同时选择了STC89C52和RDA5807配合的方案作为本设计的主要方案,该组合同时保证了性能与较经济的价格。同时选用LCD1602作为本次设计的数据显示模块,实现收音机的频率和音量显示功能。同时为了满足收音机的实用性,本次设计还添加了HS0038作为红外接收模块进行远程遥控,在此基础上,为了响应低碳节能的号召,使本次设计更加人性化,还选用了热释电红外传感器来实现智能节能功能。
- 软件设计
软件设计是硬件设计的基础,只有先确立软件设计的流程和方案,才能按照预先设计好的方案对硬件进行排线和焊接,这样设计出来的整个系统才能把出错率降到最低。不然一味盲目的排线连接,没有好的构思和设计方案,做出来的设计会出现各种各样的差错,很有可能功败垂成。本次设计软件部分流程是先通过USB对单片机进行上电,执行内部程序,单片机定时器初始化,读取存储器内初始化数据,然后连接的外围LCD电路显示初始化音量值和频率值,通过按键扫描判断高低电频变化,从而实现通过按键对收音机频率和音量加减的操作。这就构成了本次设计最基础的软件设计方案。
相关图片展示:









