基于51单片机的电子琴毕业论文
2020-06-02 19:41:43
摘 要
现代生活中人们的压力日益增大,有时候聆听音乐能够使人放松。电子琴是由高科技与音乐相结合产生的,属于全新的乐器。它的出现使人能够更简单的演奏音乐。
本次设计的电子琴系统是将52系列单片机作为核心,再与矩阵键盘、LED数码管和蜂鸣器组合而成。单片机因为拥有稳定的控制和多变的可编程等优点,所以它已经被广泛应用于日常生活中。整个设计包括显示按下按键、播放预存的音乐等基础功能。在制作电子琴时首要任务就是要了解电子琴的硬件构成以及工作原理,然后进行硬件制作以及软件编程,最后进行调试,使电子琴能够正常工作。使用单片机制作的好处有硬件较为简单,软件程序不复杂,操作方便,且花费较少,所以本设计是可以应用在生活中的。
关键词:单片机 矩阵键盘 LED数码管 蜂鸣器
Electronic organ based on SCM
Abstract
In modern life, people are under increasing pressure, and sometimes listening to music can relax people. The electronic organ is produced by the combination of high technology and music. It belongs to a brand-new musical instrument. It makes it easier for people to play music.
The design of the electronic organ system is the 52 series of single-chip microcomputer as the core, and then the matrix keyboard, LED digital tube and buzzer combination. Because of the advantages of stable control and changeable programming, MCU has been widely used in daily life. The entire design includes basic functions such as press button, play pre stored music and so on. In the production of electronic piano, the primary task is to understand the electronic hardware composition and working principle, and then hardware production and software programming, and finally debugging, so that electronic piano can work properly. The advantages of using SCM are simple hardware, software program is not complicated, easy to operate, and spend less, so it can be applied in life.
Key Words: SCM;matrix keyboard;LED digital tube;buzzer
目录
摘要 I
Abstract II
第一章 绪论 1
1.1 目的和意义 1
1.2国内外研究现状 1
1.3 本系统主要研究内容 2
第二章 总体方案论证与设计 3
2.1系统总体方案选择和论证 3
2.2显示模块的选型和论证 4
2.3按键模块的选型和论证 4
2.4功率放大模块的选型和论证 5
第三章 系统硬件电路设计 6
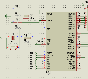
3.1主控模块 6
3.1.1 STC89C52单片机主要特性 6
3.1.2 STC89C52单片机的中断系统 9
3.1.3 单片机最小系统设计 9
3.2数码管模块设计 10
3.2.1 数码管原理介绍 10
3.2.2 数码管电路设计 11
3.3矩阵键盘模块设计 11
3.4功率放大模块设计 12
第四章 系统软件设计 15
4.1系统软件总体设计 15
4.2音乐产生原理 16
4.4程序设计原理 19
4.4.1 主函数 19
4.4.2初始化函数 19
4.4.3 数码管显示函数 20
4.4.4中断函数 20
4.4.5键值扫描函数 21
4.4.6 音频处理函数 21
第五章 系统调试 23
5.1硬件调试 23
5.2软件调试 24
5.3调试分析 24
第六章 总结 25
参考文献 26
致谢 27
第一章 绪论
1.1 目的和意义
电子琴在当代音乐中发挥着重要的作用,微控制器拥有强力的控制功能,通过灵活的编写程序可以实现它的特性,它已经与现代人的生活密不可分。这次设计任务就是要通过52单片机制作一个电子琴。它的硬件包括18个按键,一个蜂鸣器,一个52单片机以及一个功率放大器。
因为单片机的出现必定使得控制技术从根本上发生革命性的变化。因此单片机的创新和使用已成为新技术和工程方向的一项重大命题。
本篇论文着重描述怎样通过微控制器来作为主要控制的核心部分设计一个简单容易操作的电子琴进行分析,同时介绍了以微控制器为主要核心控制的电子琴的硬件组成。通过微控制器来发出不同频率来得到电子琴所需要的音阶,最后便可随心所欲的弹奏出想要弹奏的音乐。同时本篇论文分开从原理图,单片机在电子琴中的作用,每个模块的软硬件的组成以及如何工作来进行详细描述[1]。通过设计本系统可知道微控制器的基础功能。对微控制器的知识有一个小的提升。
1.2国内外研究现状
单片机出现在1970年末,出现过SCM、MCU、SoC三大过程。单片机在嵌入式系统技术快速提高而产生的另一条前进方向[2], MCU阶段提高的主要任务,就是寻找使系统在芯片上效率更高的方法。所以不仅仅要知道单机的组成同时包括单片机是如何工作的。
当前单片机的开发与应用在我们生活中处处可见,不管是在什么样的领域中。比如说制导设备,操控飞行装置的仪器,电子计算机器的互联网络通信和设备信息传输,开发产业全自动的远程使用和信息运用,各方面都有运用的智能卡,普通车型的安全系统,录影机,以及远程控制的玩具等方面,这里都有单片机的身影。
单片机的技术的提高包括内部构成、在一定时间内的能量使用减少、外部电压的级数以及生产技术上[3]。在这些领域,比较经典地体现出了数字单片机的高度。在当前情况下,使用者对单片机的需求逐渐增大,但是,要求开始提高。关于单片机开发与应用,稳定性是一大重要原因为了拓展单片机的是使用层次,增强单片机本身的稳定性是一种较为高效的方案。这段时间中单片机在当前的阶段形势下还表现出稳定性及运用技术越发提高和网络连结,包含的部件也变得越加多起来,功率消耗也开始降低和模拟电路技术的结合使用也使得发展趋势愈加多元化。
相关图片展示:









